扫二维码与项目经理沟通
我们在微信上24小时期待你的声音
解答本文疑问/技术咨询/运营咨询/技术建议/互联网交流

不爱跟团出行的你会做攻略吗?如果会的话,你会在去哪里看攻略呢?是马蜂窝?携程?飞猪?还是知乎?又或者直接百度搜索?
如果大家用过这些产品的话,不难发现:市面上每一款旅游产品中除了提供旅游商品预订服务以外,一定不会缺少的板块就是旅游攻略。当然,除此之还会涉及直播、旅途分享等内容。
可以发现的是:各大电商平台并不满足于仅仅为用户提供资源预订服务。除了各产品最本质电商属性以外,无一例外的都向着内容的方向拓展。
而这样做的主要原因笔者认为是:C端用户获客成本越来越高,产品需要寻找新的突破口降低获客成本。除了让用户意识到这是一款好用的产品预订工具以外,他们更希望让用户认同其产品中产生的话题、内容、信息,通过对内容的信赖进一步刺激用户购买产品。
所以本篇文章的主题是 :针对如何优化飞猪产品UGC内容生态系统这一目的给出优化建议。同时,笔者的私心是为了提升产品分析技能,抱着学习的态度尝试对自己喜欢的产品做出一份分析报告。若文中提出的建议有任何不妥之处,欢迎大家给出更明智的见解,一起交流讨论。
在进行优化之前,我想先从飞猪所面临的竞争环境做整体分析,在此过程中了解其产品定位,市场定位竞争对手优劣势、以及飞猪所处的位置。在对飞猪产品在市面所处的局面有更深入的了解后,再进下一步用户分析和用户调研。
用户分析和用户调研的分析阶段的主要目的是明确用户在互联网内容领域的核心诉求。什么样的内容会为用户提供价值且具备一定的吸引力能引起用户的兴趣?探索为什么飞猪的内不足以吸引大多数用户去浏览?等原因。
在最后,结合对以上问题得思考给飞猪在内容社区方向的功能优化和建议。
本文将从以下几个方面对飞猪产品进行分析:
竞品分析
用户分析及调研
功能分析和优化方案
1. 竞品分析 1.1 产品定位飞猪旅行, 作为阿里旗下的旅行服务平台对旅游市场的野心并不小,其产品定位是:为有出行需求的用户,提供一站式的境内外资源在线预订服务。
1.2 竞品选取竞品选取了在旅游市场领域内已做出一些成绩的,并与飞猪产品定位较为相似的:携程、去哪儿、马蜂窝这三家平台。
1.3 业务分布飞猪电商业务VS携程电商业务:
电商业务是携程和飞猪的核心板块, 但电商中所涉及的产品类型因目标用户群体的不同而侧重点不同。
飞猪的主要目标用户群体是:互联网下成长起来的年轻人。
它的产品具备新颖化、科技感、以及价格优惠等特点。在其度假类产品的玩法中,飞猪的主打产品是近年来备受年轻人欢迎的“自由行”即提供机+酒 以及当地租车的旅行方式。16年双11活动前与瑞士旅游局合作打造的“一起去看极光”产品一度成为了很多年轻人追求的旅行梦想。
之所以说飞猪的产品具备所谓的科技感,是源于飞猪未来系计划:未来酒店、未来机以及未来景区,三个未来的打造,宗旨都是为了迎合年轻人的喜欢便捷服务的消费特点。
个人看来,飞猪的未来计划,对旅游服务的提升近年来成效并不明显,但是做为阿里系的飞猪,凭借支付宝的芝麻信用为用户提供的信用住、免排队、免退房等政策反倒非常符合年轻人的“懒”消费形式口味。至于未来飞猪是否能真的将旅游产品打造的具备科技感,我们还拭目以待。
飞猪在近年来备受年轻人青睐的另一个因素是它的价格:一方面飞猪利用阿里流量优势来获取与供应商的议价权,另一方面,飞猪的商业模式上不同于其他OTA平台。
这一点,我们后续会在各产品的发展史中慢慢分析。携程电商中的产品特点是高品质产品和优质服务,即满足商务人士或具备中高端消费水平的人群需求。
从发展以来,携程在中高端酒店领域不断与国际知名品牌合作共赢,并且在客服体系中投入大量的人力成本,且额外提供紧急支援、微领队、翻译以及行李寄送等目的地贴心服务。这些卖点都极大的迎合了其目标用户群体的口味。
飞猪会员业务VS竞品会员业务:
会员服务体系的建立,是做为电商平台为增用用户忠诚度常用的激励手段。携程、去哪儿、马蜂窝以及飞猪建立了各自的会员体系。这其中包括会员的积分功能以及付费会员才能享受的权益。
飞猪与其他三个产品在会员体系方面最大的不同是:飞猪会员是四款产品中唯一无需付费就有机会升级会最高等级会员的产品。在与万豪合作后,飞猪先后推出各大知名酒店的联名会员卡:可享受中端酒店升级或优惠等服务。即使用户是一个中等(F2)会员,也有机会享受机场贵宾厅等服务。这对于年轻有热衷享受的年轻人来说,无疑是性价比较高的会员选择。
相比之下,携程的会员体系打造的是付费+积分路线,付费用户才可享受机场贵宾厅、退改保险以及机场快速安检等服务。不难看出,这类服务是为中高端用户量身打造的。
飞猪金融业务VS携程金融业务:
作为以电商为核心业务的飞猪和携程,深知利用金融工具一方面会增强产品的商业变现能力,另一方面也能为旅游服务商品提供一系列的便利性。
携程,从“退税“ 这一境外消费突破入口,鼓励用户使用携程的金融服务体系,并先后推出理财、信用卡联名和外汇等金融服务工具。
而背靠阿里的飞猪可直接借用芝麻信用为客户提供信用住、先玩后付等服务吸引用户使用飞猪旅行预订服务。
从长期来看,阿里带给飞猪的金融领域的优势,在短期内很难被超越和撼动,而飞猪借助此优势吸引用户使用飞猪也确属明智之举。
飞猪内容社区VS竞品内容业务:
除了电商、金融、会员这三大板块之外,要想提升用户使用率的另一个发力点即是内容社交领域。
飞猪、携程以及去哪儿都已开始布局,而最早在这一领域占据优势的当属马蜂窝。
马蜂窝早期的产品定位是为热爱旅游的用户提供一个分享旅游经历,获取专业旅游指南的交流频台,其核心业务是攻略输出和内容社交。
个人认为,马蜂窝PGC内容领域做的是非常专业的:文章排版和图片展示呈现给用户的观感效果非常清晰。为了提升马蜂窝整体内容的专业度,除了邀请认证类达人的创作文章投稿外,还引导用户变得“专业”。同时,马蜂窝开展“蜂首日记”鼓励用户分享自己旅游经历,并用“如何写一篇好游记”的形式让不少热爱分享的用户从游记小白变成了旅游达人。
为了增加社区的活跃度,马蜂窝把圈子分为了两大类:一类是大众旅游分享(蜂蜂圈);另一类是主题旅游分享:马蜂窝为热爱滑雪和自驾游的爱好者们打造了属于他们的圈子。他们可以在“自驾圈”内发起自驾游活动,或者在“滑雪圈“选择参加某一个滑雪俱乐部,又或者可以向与这类主题相关的定制师咨询。而这类主题圈子的活跃,为后来的商业变现途径埋下了一个伏笔。
与马蜂窝相比之下,飞猪为了吸引用户进行分享,也打造了我的旅行Vlog 以及发布笔记等社区互动活动。但整体来,活跃度不高,且PGC内容整体给人的感觉无论从页面还是内容本身来说都不够专业。
对热爱旅行的笔者来说,并没有在飞猪平台上分享的欲望。去哪儿、携程都有开展类似互动形式,但同样做为年轻人,笔者实在找不出什么非要让我在飞猪分享而不在别的平台分享的理由,而这背后的原因值得飞猪深思。

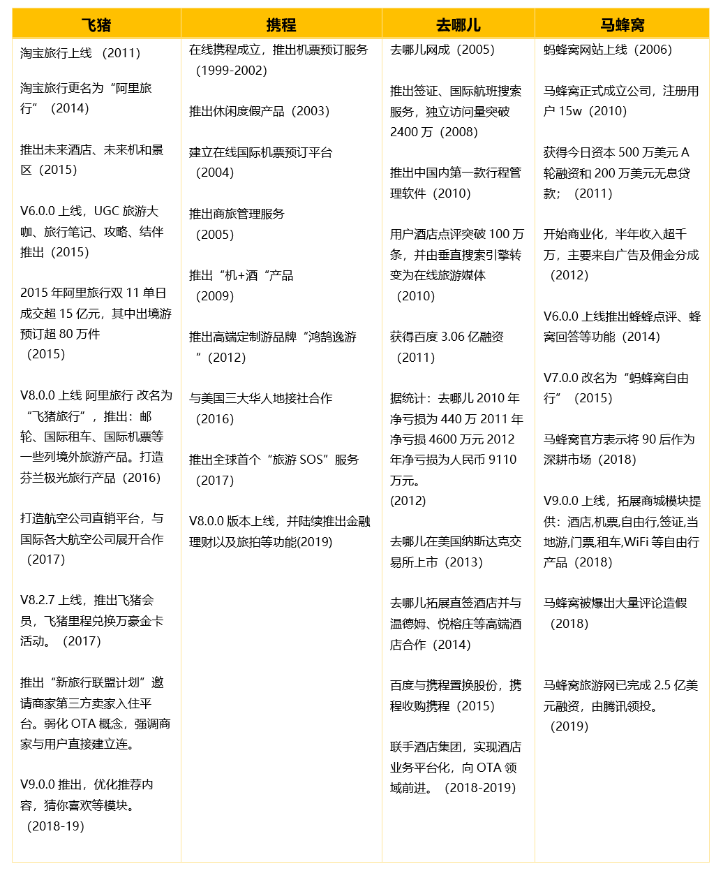
在飞猪旅行的业务发展进程中,有几个重要的节点值得讨论:
产品定位和市场定位的明晰:2011-2016
2011年8月,淘宝旅行V1.0.0 正式上线,又在2014年10月更名为“阿里旅行“,直到2016年10月, V8.0.0 上线后,阿里旅行被更名为 ”飞猪旅行“英文名“Fliggy。
在这六年的时间里,阿里一直在找寻在线旅游行业中的定位。直到2016年才非常明确地将目标用户群体锁定在80、90后互联网一带的年轻人。富有朝气的黄色标志 和”比梦想走更远“口号,无疑非常契合的迎合了这群年轻人的愿景。
于此同时,V8.0.0的上线后,一并推出邮轮、国际租车、国际机票、欧铁、出境超市等业务,将出境旅游出境游作为重点市场。
商业模式的明确:2016-2018
与传统的旅游界OTA平台不同,飞猪并非要像携程一样用倒买倒卖的形式赚取佣金,而是邀请各大航空公司以及世界知名酒店品牌公司直接入驻飞猪平台。
2016年,飞猪展开与万豪、雅高、温德姆、香格里拉、悦榕庄等全球知名高端酒店集团合作并使其直接入驻飞猪平台。
2017年,飞猪为国际国内各大航空公司机票直销平台,航空公司入住飞猪并开设旗舰店。
2018年,飞猪通过“新旅行联盟“计划正式明确阿里系的飞猪的野心是要打造一个旅游界的淘宝:跳过中间商,让商家直接与用户建立联系,这一个革新被业界称为 OTA向 OTP 的模式革新,而这一模式的转变,让飞猪在旅游商品价格方面得到极大的优势。
但让用户与商家直接建立联系的同时,又出现的另一个弊端是:飞猪无法像携程进行统一的售后服务保障管理。
飞猪不同于淘宝,在商户面前有绝对话语权对商品售后进行统一监管。在旅游业内,稀缺资源的供应商一般处于强势地位,在客户与供应商直接交涉的过程中,客户常常存在诸多不满,所以在售后服务这一方面,用户对飞猪售后服务认可度并不高。
内容社交领域的拓展:2015-2020
早在2015年,飞猪还没有明晰市场定位时,就开始了在内容社交领域的布局。V6.0.0的上线后推出旅行攻略、大咖推荐、结伴、增添旅行笔记以及其他UGC内容。2016年V7.2.0 增添直播功能,而这些直播功能仅供飞猪平台上的入驻商家使用,其主要目的还是为了让商家直接与用户建立联系并非真正意义上的社交。2020年,V9.4.0的几次发版中,才不断优化首页的推荐和改进猜你喜欢等功能。
近五年的时间,飞猪涉足于内容领域,但不得不说,除了2015年,其余的时间段飞猪并未在内容社交领域做出革新或新增关键性的功能。不得不说,近五年的时间里,飞猪还是把更多的精力放在了与供应商之间建立直接的合作关系从树立起其价格优势。
但从长远来看,阿里系的飞猪会一定会利用阿里自带的大数据优势在PGC内容方面去迎合年轻人的口味,而UGC社交领域方面的发展情况还有待观察。
竞品业务发展历史:
携程
成立于1999年的携程,显然是要比其他三位更早进入在线旅游市场的。从它的发展轨迹来看,携程很早就将其定位集中在了商旅人士、白领、家庭以及对价格相对不敏感的群体,从2005年进军商旅管理市场,到后来与高端酒店合作再到“鸿鹄逸游”高端定制游品牌的打造,都是为服务于中高端市场做铺垫。
值得一提的是,从给2018年携程上线的“旅拍”模块可以看出,携程有意在拓展自己的社交内容板块来提升用户使用携程的频次。
目前来看,马蜂窝在前文中业务分析中提到:它的PGC攻略内容和UGC内容生态做的最为出彩,而飞猪、携程、去哪儿为增强客户粘性,加大用户流量,也相继开展了社交内容板块。除了旅游产品价格之战,服务之战,也许还会迎来内容之战。
去哪儿
去哪儿,2005年凭着其机票搜索的强大功能打入在线旅游市场,以打造旅游搜索引擎为核心,为出行者提供最全面的旅游信息为的形式进入了大众视野,在之后的几年里一度成为资本市场的宠儿,获得众多投资机构的青睐。2010年之前,去哪儿主要的收入来源是广告:用户的点击率成为其最大卖点。
在2010年之后,为了拓展其商业变现的能力,又向OTA方向发展,通过与供应商的采购合作,赚取佣金。2011年,去哪儿获得百度3.06亿投资成功,2013年成功在美国纳斯交易所上市。
在这之后,去哪儿因缺乏盈利能力以及与航空公司出现众多纠纷后,“战败”携程,被携程收购。之后,携程除了继续发展其搜索机票外,有意将中低端酒店业务让给去哪儿网发展,从而让携程与美团酒店业务竞争。
从发展历程来看,2016年的市场调查中,去哪儿网移动端的用户黏性时超越携程和飞猪的,至少说明去哪儿为用户提供的产品是被用户认为用价值的产品,产品定位是非常成功的,即使是后来退市,又被携程收购,至今也不乏有很多忠实的用户依旧是去哪儿的拥护者。
但从2020年至2012年的连年亏损数据我们也能看出:资本市场对于产品商业变现的能力是非常看重的,如果在长时间内,用户的粘性不能为产品创造可观的商业盈利的话,那资本市场最终还是会把目光移向别处。
马蜂窝
早在2006年,马蜂窝就形成了热爱旅行的交流网站,2010年,马蜂窝才成立公司并正式运营,其早期的种子用户约15万。马蜂窝的产品定位是为热爱旅行的人士提供UGC交流平台,并提供高质量的PGC攻略内容。在这期间,马蜂窝用专业的内容和有趣的社区的氛围吸引了不少热爱旅行的用户,为后期马蜂窝逐渐开始商业化奠定了基础。
2012,马蜂窝开始商业化,其收入来源主要是广告费,于此同时也开始逐步拓展酒店领域。
2015年马蜂窝将90后定义为旅游市场中的未来主力军,并继续意扩张90后备受欢迎的自由行。马蜂窝 V8.0 全新上线,针对UI界面做了许躲符合年轻气息的元素。
2019年,V9.0.0的版本中,马蜂窝更加明确了商业化拓展的道路,即打造内容+OTA的模,除了提供专业内容输出,同时提供旅游一站式的采购,针对已开展的酒店,机票,自由行业务进行完善,又推出签证、出当地游、门票、租车、WiFi等产品。
从以上发展来看,马蜂窝在内容社交领域取得一定的成绩后,开始商业化,其目标用户的定位偏年轻化热爱自由行的群体。由此可见,飞猪和马蜂窝的目标用户群体是高度重合的,已属于直接竞争关系。
但目前来看,由于阿里系、携程系已与供应商之间已建立起密切的合作的关系,马蜂窝是否能在上游供应商中争取到一个优质的价格来与对手抗衡,笔者还有所顾虑。

从活跃人数来看,携程领先于飞猪近两倍。笔者认为,其主要原因有两点:
第一,携程1999年进入了在线旅游行业,以较好的服务口碑和较快的推进步伐抢占了市场份额。反观飞猪,近晚了10年多的时间才进入这个市场,且在未改名“飞猪旅行”之前,一直都没有较为清晰的目标用户群体。
第二,飞猪近年来主攻出境游市场,而携程无论在境内还是境外旅行商品的丰富度都具备优势。
整体来说,携程的旅行商品比起飞猪旅游商品受众面更广。

数据来源 -易观千帆

数据来源 -易观千帆
从人均日使用时长来看,马蜂窝要领先飞猪将近五倍,且远超过携程和去哪儿。其中的原因第一在于马蜂窝的商业模式与飞猪或其他OTA平台不同,马蜂窝定位是以UGC内容为主随后拓展出的社交内容平台,而飞猪是以旅游电商为核心的纯交易平台。以至于延伸出第二原因即用户对飞猪和马蜂窝使用场景是不同的。写一篇游记花费的时间比预订一张机票花费的时间一般来讲是会更多的。
从次月留存率来看,截至2019年,飞猪的次月留存率为35.6%,超越携程、去哪儿以及马蜂窝平均次月留存率近1.8倍。
笔者认为主要原因是:作为阿里系的飞猪旅行,许多用户可以通过便捷操作模式(淘宝账号)直接登录至飞猪旅行。并且,因为有大量用户基于对阿里系产品的信任,这类型用户也成为了飞猪旅行的高质量用户,而使得飞猪具有较高的次月留存率。
从行业独占率来看,去哪儿不但领先遥遥领先于飞猪和马蜂窝,还领先于用户活跃数比他多1/3倍的携程,这一点比较反常,存有质疑。结合2019官方给出的在线旅游用户规3.9亿人这个数字来看,如果去哪儿网的行业独占里占据18.7%,那么它的用户活跃数至少是7200万,显然从目前的数据来看:去哪儿的活跃人数还远远不到。
1.6 优劣势总结
总结:阿里系的飞猪旅行在资源背景、金融工具利用、商业模式改革以及逐渐丰富的商品等方面都占据了一定优势。除了需要在商品本身、供应链的合作、售后服务以及商业模式做进一步优化以外,所有的在线旅游平台也在不断地寻找新的契机来吸引用户使用其产品。而近几年,无论是携程、飞猪还是去哪儿,都在内容领域不断探索。
接下来的用户分析、用户调研会针对飞猪目标用户群体在内容领域的诉求进一步挖掘和探索。
2. 用户分析及用户调研此部内容主要呈现商家、平台和买家之间在平台中各自的诉求和诉求所产生的行为。我们可以看到,在产品交易的过程中,OGC、PGC以及UGC内容的产生都会直接或间接的影响着用户的行为。所以这也是什么电商逐步开始拓展内容领域的重要原因:有价值的内容会促进用户消费。
2.1 用户角色地图
我们在微信上24小时期待你的声音
解答本文疑问/技术咨询/运营咨询/技术建议/互联网交流