扫二维码与项目经理沟通
我们在微信上24小时期待你的声音
解答本文疑问/技术咨询/运营咨询/技术建议/互联网交流

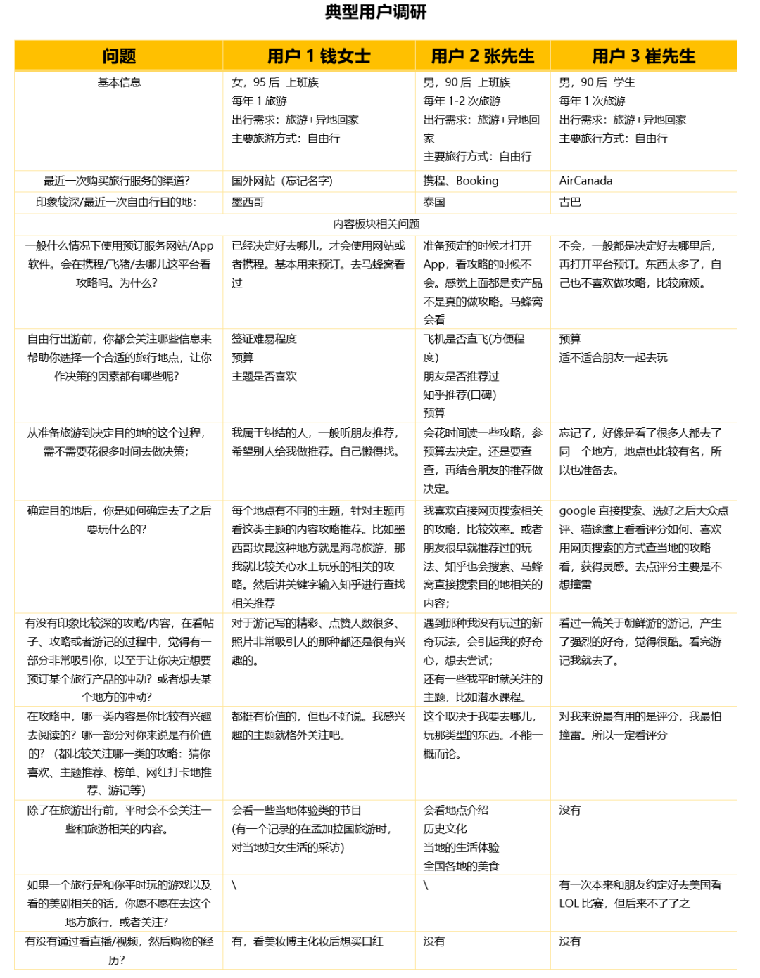
为了解用户在消费决策中是如何收到“内容”的影响,接下来将会采用用户访谈的形式对飞猪的目标用户群体:互联网下成长起来的年轻人 进行调研。参与本次调研的用户分别是3名飞猪典型用户(有旅行需求的用户)和1名特殊用户(热爱旅行且有创作经历)。



内容方面:从调研用户的反馈中可以发现,用户对飞猪的内容区域并不感兴趣。四名用户都没有使用飞猪查阅攻略的习惯,但会从马蜂窝或穷游等网站查询攻略,并倾向于用搜索的形式,因为这样找到的攻略是最自己最关注的内容。
对于一名有创作需求的特殊用户,她最近尝试在飞猪创作,但她遇到的第一个问题就是,很难找到创作入口。她目前最频繁使用的创作平台是知乎,喜欢使用知乎创作的原因是:同样一篇文章,从知乎得到的反馈是最多的。
从竞品分析和用户调研的结果可以看出:用户并不喜欢在纷杂的攻略中寻找,而期待更高效的模式快速找到自己感兴趣的攻略。而目前飞猪内容板块呈现形式不够清晰、攻略搜索功能不够效率以及内容丰富度不够都可能是用户不使用飞猪看攻略的原因。
另一方面,对于有创作需求的用户来说,如果一个平台不能提供及时的创作反馈,会让他们失去在这个平台创作的信心。目前飞猪创作入口隐蔽,且未开放个人游记创作入口,以及用户很难得到反馈等因素可能是致使创作型用户对飞猪使用率不高的原因。
用户对于飞猪现有的我的笔记和旅行Vlog两大社交分享功能几乎出于无视状态,四位用户中均没有人使用这一功能。
结合目前飞猪产品的功能来看,可能造成社交区域不活跃的原因有:
第一,用户互动的内在动力不足。
第二,分享入口很难被发现。
第三,分享后用户在飞猪平台中很难得到反馈,因为发布后的消息也难以被其他用户看到,且自己也很难观察到自己发布的动态。
内容优化方向:针对飞猪目前内容板块存在问题,接下来笔者将围绕着设计清晰的攻略/游记内容展示、提高内容搜索功能的效率以及设立内容创作激励机制等三方面进行优化。同时调整我的笔记和旅行Vlog发布入口,将发布后的笔记呈现在攻略的关注界面内,让用户快速看到自己发布过的内容。优化个人界面,呈现我的动态、回答、获得点赞的数量、收藏的攻略、我关注的人、私信功能等让用户实时关注到自己所获得反馈以及动态轨迹创造发布理由,及时更新反馈等方法提升用户的参与度。
行程方面:从用户关于行程反馈的情况来看,用户基本没有在App上使用行程工具的习惯。大部分用户会用备忘录和Word文档记录大致的行程安排,不倾向用繁琐的工具来详细规划行程。
原因主要是市面上的工具设计较为繁琐,用户在大量的功能面前容易出现惰性。大部分用户排行程的逻辑是先确定玩什么,再确定把这天的玩乐项目放在哪一天,但飞猪的产品需要用户在添加活动的同时也要确定日期,有些不符合用户使用逻辑,在这方面还有待优化。
行程优化方向:改变排行程逻辑,将所有行程中的活动都放在整体的页面当中,再通过拖拽的行程将行程具体内容具体到日期,并调整创建行程入口便于用户快速找到。通过调整行程功能逻辑和页面展示,提高用户对行程工具的使用体验。
3. 功能分析和优化方案
通过竞品分析和用户调研,笔者了解到:用户有阅读攻略内容的需求,但飞猪的攻略内容并不能满足用户的期待,用户更青睐从其他产品,例如马蜂窝、知乎等产品中获取攻略内容信息。
从用户反馈得知:用户并不喜欢在纷杂的攻略中寻找,而期待更高效的模式快速找到自己感兴趣的攻略。
结合与竞品内容社区的比较和用户反馈,笔者推测飞猪目前内容板块打开率不高的原因有:
内容呈现形式复杂,用户感觉检索效率低
内容展示的不足以吸引用户阅读
内容丰富度不够
故此,优化方案将主要围绕着这三大问题进行改善,将优化飞猪攻略一节界面,其最终目的是为了提升飞猪内容的打开率。
3.1.1 提高内容的检索效率
(1)优化主页面内容展现形式-内容呈现形式-致减少用户思考
在飞猪目前的攻略内容界面种,有三个内容板块:当下好玩→当地必体验→大家都爱玩。
用户在下拉内容的过程中,三种内容的信息流的呈现形式一直发生改变。用户需要花时间理解每一个板块内容的构成,不便于用户理解信息,很可能因此失去阅读的兴趣。优化后的界面将统一使用卡片的形式呈现信息,卡片中的内容仅包括攻略专栏+旅行笔记两种,无其他形式。


页面具体细节

内容部分具体规则及推荐算法:
Case1当用户没有关注特定攻略专栏且第一次登录时,则优先推荐热门攻略+热门旅行笔记。热门攻略需包含出境游、境内游、周边游以及特定的主题游。攻略热门程度=赞数权重*赞数+收藏权重*收藏数+评论权重*评论数+转化率权重*内容中的商品转化率。旅行笔记热门程度=赞同数。
Case2当用户没有关注特定专栏,但有行为数据时,可用协同过滤算法。在热门推荐攻略结束后推荐算法后的内容。比如:先推荐TOP1-TOP5的热门专栏,五个热门专栏结束后开始推荐用户可能喜欢得“日本购物”攻略。
Case3当用户关注特定专栏时,则优先推荐用户关注的专栏攻略,所有的关注内容推荐完后,开始推荐热门攻略。
(2)提升信息的辨识度-抓取关键内容,便于用户识别重要信息
新增“攻略专栏”内容分发形式。
为了让用户有效率的阅读内容和让内容看起来具有吸引力,采用的主要方式是创建新的内容体系:攻略专栏。
用户可以选择用搜索关键词的方式查找攻略,也可以通过点击系统推送中的攻略专栏查看攻略,每一个专栏代表一类攻略内容。用户仅需要通过查看专栏标题,便能快速判断是否对专栏中的攻略内容感兴趣。当用户对某一个攻略专栏感兴趣时,可通过点击进入专栏内容,并可选择关注专栏。
设立攻略专栏的好处有以下:
公司运营内部可以对目前攻略内容进行二次加工,赋予专栏具备吸引力的名称,利用标题党来吸引用户阅读内容。
将多类相似主题的内容收集于一个专栏,帮用户节约筛选优质内容的时间成本。
用户使用新增后的“关注的专栏”功能可为后期分析用户提供数据支持,从而更效率的分析用户对内容的偏好。
为攻略打标签:在每篇攻略配图下方,包含攻略的重要标签:预算、行程天数、出行季节以及主题,以便于用户对攻略最关注的内容迅速做出判断。
新增搜索后筛选功能:当用户通过目的地搜索攻略后,用户可用筛选功能优先查看感兴趣的的攻略内容。
展示攻略收藏数:突出优质攻略。
优化后:

页面具体细节:

3.1.2 激励UGC内容的产生
(1)个人中心页面优化-引导用户关注自己的发布成果,利用反馈促进UGC内容产生
当用户能够实时观察到自己发布过内容得到的奖励后,才会产生更多动力的发布内容。优化后的页面将展示用户获得成就、用户发布过的多种内容、用户的行为记录等信息。

整体效果:

(2)新增个人攻略创作-开放UGC内容产生入口,让更多个人用户参与其中
为丰富UGC内容的产生,一方面飞猪需要发掘有效的奖励机制,另一方面飞猪需要开放个人攻略创作入口给更多用户,而不仅仅是商家。
应当开放个人攻略创作入口给个人用户的原因有两点:
要想丰富平台UGC内容,仅依靠商家、少数人的的贡献是有限的。
在营销手段参差不齐的情况下,很可能商家在创作攻略的过程中将攻略写成营销软文。这种攻略内容的产生会降低用户对平台内容的信任度。
所以,笔者认为飞猪需要新增个人攻略创作功能。

整体效果:

(3)消息体系优化-让用户及时接收反馈,提升产品使用频率
为了让用户更快速观察后发布内容后的反馈,进一步提高产品的打开率,笔者将优化消息界面。
新增个人私信对话框
新增通知攻略被收录、所关注的专栏更新提示
优化互动页面展示

除了对飞猪内容部分优化以外,笔者在了解产品的过程中发现其行程体系也有部分优化空间。通过竞品分析观察到,市面上的旅游预定产品大部分都涉及到行程规划工具,其主要原因是用户在出行前确实有行程规划的需求。除此之外,行程界面可以延伸功能的拓展,让用户在更多场景中打开行程界面,从而提高飞猪产品的使使用率。
故此,行程体系的优化将从以方面进行优化:
提高用户对行程页面的关注,优化行程主页内容展示。
提高行程编辑工具的使用效率 ,优化行程编排的完整性和逻辑合理性。
增加行程页面的使用场景,新增“行程备忘录”功能。
3.2.1 优化行程主页内容展现
行程主页内容展示的优化出发点也在于完善飞猪内容体系,但是在行程页中展示内容和功略页展示的内容有所不同。行程页面展示的内容主要与用户可能涉及的行程路线相匹配,而功略内容展示则侧重于给用户如何吃喝玩乐等建议。将原页面内容区域的线路推内容更更改为景点、美食等,推送中的美食、景点为行程线路中所对应地区的美食、景点。
比如用户预订了巴黎的机票或者在行程路线中添加了了巴黎这个景点,则推送巴黎迪士尼快速通道票等内容或与巴黎美食当地名吃评价等。
具体内容推算规则请继续看下文:

页面具体细节:

内容部分具体规则及推荐算法:
这部分内容主要展示碎片化商品,商品包括两类:可在飞猪中预定的商品;无法在飞猪中预订的商品但系统有点评信息的商品,比如:美食。
Case1:当用户已创建行程,还未到出发日期或正在行程中时。推荐行程中提到地点相关商品。比如用户创行程内容中添加巴黎、柏林等地区,则推荐的信息与这两个地吃喝玩乐相关的商品。
Case2:当用户没有创建行程,或已创建行程过期时,则推荐当下热门的景点/美食点评。热门算法=销量权重*销量数+评分权重*评分数+评论权重*评论数+商品转化率权重*商品转化率。
Case3: 当用户已在飞猪购商品,但还未到使用日期时,则推荐购买商品所在地的吃喝玩乐产品,且不展示用户已购买的商品。(比如用户购买了去云南的机票,则展示云南当地的吃喝玩乐商品)
备注:在情况3成立的的情况下,优先使用情况3的展示方式。比如:当情况1和情况3同时出现时,优先使用情况3的展示方式。
3.2.2 优化行程编排的完整性和逻辑合理性
完整性:原新建行程后的添加地点的页面,没有提示用户需要添加出发地和返回地,事实上,一个完整的行程需要包含这两个地点,因为行程出发时涉及交通工具,也可能出发途中安排休息行程。
优化后:
提示用户添加出发地和返回地 。
将整体页面简洁化,方便用户理解。
将出发日期、行程天数关键信息点提示用户添加,但如果用户一开始没有想法也可以选填。

逻辑合理性:新增“行程内容拖拽”功能。目前在完善行程的过程中,需要经过的步骤是:添加行程内容(景点、交通、酒店等)——选定内容所发生的时间——完成添加。
读者认为,用户往往在一些场景下,是无法确定确切的活动发生时间的。甚至有一些旅游活动内容是临时产生的,在活动时间安排确定性不高的情况下,如果用户必须选择日期才能添加成功是不合理的。
优化后的产品,将会让用户在日期不确定的情况下添加内容成功,并可以让用拖拽的功能添加行程内容,增添行程规划的灵活性。


优化后将地图内容展示于明显区域位置,方便用户查看已规划的线路行程是否合理或符合预期。

页面具体细节:

3.2.3 新增“行程备忘录”功能
新增行程备忘录:意图在于多增加一用户使用场景,用户可根据某一天行程要做的事情简易备注。

页面具体细节:

上述的功能分析和优化方案都主要以优化飞猪产品的内容社区板块为主、行程工具为辅展开的优化建议。希望利用减少用户思考、提取关键信息、帮用户分类等方式提升用户对内容检索效率。同时利用让用户尽快感知反馈、得知反馈、开放内容发布入口等形式让激励UGC内容的产生。
希望通过利用上述的优化形式提升产品日使用时长,增强用户对产品的粘性。

我们在微信上24小时期待你的声音
解答本文疑问/技术咨询/运营咨询/技术建议/互联网交流