扫二维码与项目经理沟通
我们在微信上24小时期待你的声音
解答本文疑问/技术咨询/运营咨询/技术建议/互联网交流
编辑导读:泛知识付费行业怎么看都像是行驶在高速公路上的汽车,发展速度之快令人咂舌。市面上的知识付费软件这么多,它们都有哪些特点呢?本文作者以荔枝微课和千聊APP为例,对它们进行了分析,一起来看看吧。

此次进行竞品分析,主要有三大原因:首先,希望帮助自己更加了解此类知识付费类平台产品;第二,通过分析找出两款APP的相似与不同之处,有什么优势以及存在的问题;最后,希望可以针对问题提出建议,并给出下一步迭代方向的思考和成果。
二、市场分析从2011年发展至今,泛知识付费行业怎么看都像是行驶在高速公路上的汽车,发展速度之快令人咂舌,从第一波试水知识付费引来行业里各大玩家,再到渐渐成熟,形成如知乎、喜马拉雅、樊登读书、蜻蜓FM、得到以及荔枝微课、千聊等行业巨头/独角兽,仅仅十年光阴而已。
那么,在这十年间知识付费行业究竟是如何一步一步发展,其背后有哪些影响因素;在疫情影响下,行业现状是怎样的,未来可能会存在哪些预测,接下来从以下几个方面着手分析:

图 1 中国知识付费行业发展阶段分析 来源:艾媒咨询
2.1 行业PEST分析2.1.1 政策因素
从“全民阅读”推广以来,政府对于中国文化产业的发展一直相当重视。近年来我国文化产业整体实力和竞争力不断增强,文化产业成为国民经济支柱性产业,文化产业结构布局不断优化。
政府对文化产业的扶植。19年疫情爆发以来,政府直接表明要全面推动文化、旅游等一系列产业,为此各地方政府也推出政策护航文化产业发展,这对于处于该产业内的在线知识付费行业是十分有利的。
政府对科技产业的扶植为互联网发展提供更多可能性。同时,近年来政府对于新兴科技产业的扶植,帮助人工智能、5G以及大数据等行业得到快速发展,从而也间接为在线知识付费行业基于此类技术上的发展提供了更多的可能性,全面推动互联网+产业升级。
另外,国家对知识产权的保护越发严格。 国家知识产权局持续加强知识产权快速协同保护机制建设,严格监管版权内容,这对于知识付费行业的发展提出了更高的要求,同时也带来更多的正能量,为行业朝着正确方向发展保驾护航。

图 2 政策对文化产业的推动 来源:易观千帆
2.1.2 经济因素
近年来,国家GDP不断上涨,2020年突破100万亿,居民人均可支配收入稳步上升。对于知识付费行业而言,这意味着居民消费的可能性更高、消费人数也将会有所增加。当然,2020年由于疫情的因素,对某些餐饮类、旅游类等等行业造成了一定影响,从而使得该年的居民消费支出有所下降,但好在疫情防控取得了积极成效,下降幅度不高。

图3 2015-2020年H1中国GDP增长
来源:国家统计局 前瞻产业研究院整理

图4 2014-2020年中国PCDI与消费支出 来源:国家统计局 前瞻产业研究院整理
对于知识付费行业而言,还有一个必须要看的经济数据:恩格尔系数。通过近年来的数据表明,我国城镇/农村居民家庭恩格尔系数基本呈现下降趋势,从1978年68%下降至2020年的32%左右,虽然2020年由于新冠疫情的影响,造成系数有一定回升,但是幅度也并不高。
如果用马斯洛需求层次来定义知识消费所处的层次,那么它应该是属于金字塔最上层;而恩格尔系数越来越小,也就意味着人们所追求的消费越来越多样化,为满足更高层次需求而消费。

图 5 马斯洛需求层次金字塔

图 6 1978-2020年中国城乡居民家庭恩格尔系数趋势 来源:发现数据网站
2.1.3 社会因素
2017年,习近平总书记在党的十九大报告中就已经明确指出:“中国特色社会主义进入新时代,我国社会主要矛盾已经转化为人民日益增长的美好生活需要和不平衡不充分的发展之间的矛盾。”这意味着,在全面建成小康社会的这一刻,人民早已不满足于物质方面的满足,而越来越考虑精神方面的追求,这么看来,知识付费行业的发展速度惊人也就见怪不怪了,而这也表明将会对行业未来的发展提出更高的要求。
同时,由于国家近些年的教育体制变革,目前我国人民的受教育程度不断提高,知识文化水平显著提升,大学及以上受教育程度从8%左右提升至15%左右,未来此数值还将不断提升,对于整个知识付费行业而言,也就说明其目标用户就不断增加。

图 7 2010年vs2020年居民受教育水平变化 来源:国家统计局 汇丰
除此之外,人民生活方式的变化,也成为知识付费行业发展的关键推动力。为满足社会生产发展的需要,跟上时代变化的步伐,人们需要不断补充新的知识,以填补自己在某些方面的认知欠缺,帮助自己在职场、生活、学习等各个方面的发展更加顺利。
而由于处在快节奏的环境下,人们越来越习惯于通过碎片化的时间进行学习。知识付费行业本身依托于手机、人工智能、车载语音等等智能硬件,这就刚好适应当下情况,让人们可以随时随地进行知识方面的补充。
处在信息爆炸的时代,人们对于知识的内容质量要求越来越高,他们希望能够快速精准的找到自己所需要的内容,也希望相关内容能够满足甚至超过自己的预期,让自己快速且有效率的收获和成长。
2.1.4 科技因素
近年来,手机、电脑、平板等电子硬件设备的普及率越来越高,中国网民的规模也越来越大。从图中可以看出,截止到2020年,手机网民的规模发展壮大至近10亿人,占整体网民比例99.7%。目前,对于知识付费行业的流量获取入口,大多也来自于手机端。同时,手机设备在研发过程中不断实现扩容、云储存不断发展,也更加满足人们下载更多APP,存储更多内容。

图 8 2016-2020年手机网民规模及普及率 来源:中国互联网络信息中心,华宝证券研究所
5G时代来临,赋能知识付费行业。离开网络的手机,那么它就是一部电话短信机器,5G的发展越来越能够满足人们对信息量传输速度和质量的追求,如果说4G造就了短视频,那么5G对于互联网的发展就带来了更多可能性,知识付费行业也可以依托于此找到新的业务线和需求增长点。

图 9 2019-2021年全国5G基站累计建设情况(单位:万个) 来源:工信部 前瞻产业研究院整理
智能硬件设备不断升级,为知识付费行业提供更多可发展载体。人们可以在不同的场景下,通过不同的设备来进行知识学习,提升学习质量。比如通过车载语音听书、听音乐,通过投影设备自己在家看视频等等。未来AR/VR的发展和普及化,也将为知识付费行业带来新的契机。

图 10 知识产品载体及应用场景 来源:艾媒数据中心
2.1.5 PEST分析总结
通过上述说明,可以发现在知识付费行业的告诉发展离不开市场宏观环境的改变。
政策上,国家对于文化产业和科技新型行业的扶植都对知识付费行业发展提供了直接或间接的帮助,同时其对于知识产权的监管也意味着未来知识付费行业的发展环境将会规范化;
经济上,国家GDP与居民人均可支配收入增长、恩格尔系数的下降,让知识付费行业看到了盈利机会;
社会层面,社会主要矛盾的变化、人民受教育程度水平提升以及生活方式的改变,也为行业发展提供了契机,同时人们对于内容质量的不懈追求也将成为知识付费行业主流发展方向;
最后,科学技术方面,5G时代来临、云时代以及电子设备的不断升级,将为行业提供更多样化的需求场景和可发展载体。
2.2 市场现状2.2.1 市场规模
艾媒咨询研究数据显示,2017年以来,国内知识付费市场规模逐年增长,由2015年15.9亿,增长至2020年392亿元,预测在2021年更是要突破600亿大关,实现同比增长接近翻倍。随着互联网不断发展,知识付费行业运营模式不断成熟,结合现在科技、硬件设施不断升级,知识付费行业想必还能再出新玩法,整体上市场规模还有继续扩大的趋势。

图 11 2015-2021年中国知识付费行业市场规模及预测 来源:艾媒数据中心
2.2.2 行业格局
目前,国内知识付费平台主要分为两大类:综合类平台和垂直类平台,垂直类平台又细分出音频类平台。综合类平台头部企业代表:百度、知乎、豆瓣等;垂直类平台头部企业代表:得到、樊登读书、混沌大学等;音频类头部企业代表:喜马拉雅、荔枝、蜻蜓FM等。同时,同一类平台内各自产品定位、业务侧重点以及知识覆盖也分别有不同的地方。

图 12 2020年中国知识付费行业图谱来源:艾媒数据中心
2.2.3 用户规模及特征
艾媒数据表明,国内知识付费用户规模持续扩大,预测2020年能突破4.5亿人次。的确,在信息化时代,随着我国网民越来越低龄化、智能设备普及以及人们对于通过在线付费获得知识的模式认可程度越来越高,随着内容类型越来越丰富、布局载体增多,其能够覆盖的用户群体也将一步步扩大,表明了知识付费用户规模一定还有增长的空间。

图 13 2017-2021年中国知识付费行业市场规模及预测 来源:艾媒数据中心
通过艾媒数据,我们可以发现目前知识付费的主要用户群体,基本上集中在25岁及以上,同时月收入集中在1万元及以下。值得注意的是,并非收入越高,知识付费的需求量、消费量就越大,而需要想清楚这类用户因何而更关注知识付费平台,并产生付费行为。这可能是由于在互联网环境中,用户需要通过知识付费平台更多的了解世界、充实自我、以及相应职场提升。

图 14 2020年中国知识付费用户年龄及月收入分布情况 来源:艾媒数据中心
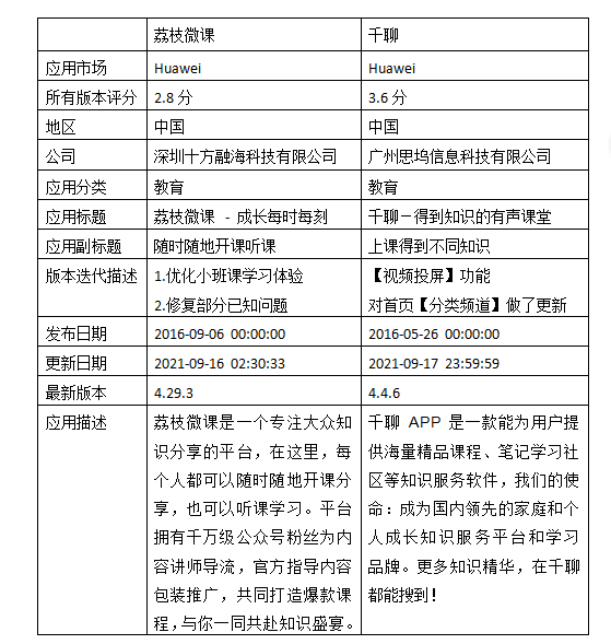
三、竞品分析 3.1 产品基本情况对比
数据来源:七麦数据 华为应用市场
3.1.1 产品定位
通过产品基本情况介绍所得信息,可以发现:荔枝微课与千聊APP都在2016年成立,属于综合类知识付费平台。荔枝微课产品slogan聚焦于“成长”强调时间,与人们现有生活方式以及获得成长的迫切感现状相契合;千聊则聚焦于“得到知识”并强调有声,突出产品功能以及内容多元化;二者产品定位皆关注个人精神层面的获得,满足用户获取各类课程知识的需求。
在应用描述上,二者知识内容以及基础功能十分类似,但关于知识分享者、课程方面的产品功能定位,荔枝微课强调“大众知识分享平台,每个人可以随时随地开课分享”,而千聊则为讲师开发了单独的APP端,成为讲师的操作路径以及讲师端功能更为专业化和精细化。由此可见,二者对于讲师类用户的产品定位有一定差异,荔枝微课偏向大众化,而千聊偏重专业化。
3.1.2 从搜索指数看产品发展情况
根据百度发布的关键词搜索趋势,可以发现从2016年APP上线第一版开始至2017年7.8月前,是用户认知人群高速增长的时间阶段;从2017年下半年至2020年2月份,基本保持平稳,而由于疫情的爆发,2020年春节过后,用户对平台的搜索爆发式增加足以说明疫情对于知识付费、直播线上平台使用火爆程度影响,随着疫情稳定,搜索趋势放缓,产品继续处于成熟平稳发展阶段。
值得注意的是,千聊在创建伊始至2017年中旬,一年时间内搜索量高速增长,特别是在17年1月份开始实现了直线式爆发增加的趋势,然后一直保持;而荔枝微课从创建到搜索量保持平稳花了大概两年的时间。查看版本记录,可以发现千聊在前期研发中关注讲师端体验,开发了直播不同模式,且在1月份入驻了众多知识大V,而荔枝微课前期研发重心在于直播间以及普通用户体验上,再逐步迭代讲师端以及课程模式,这可能是二者在发展阶段不一致的原因。
另外,在2016年至2020年7、8月份前,千聊APP的搜索量大体上要高于荔枝微课,这说明在以往的平台使用度、知名度、曝光量等方面,千聊要略胜一筹。而在2020年疫情逐步稳定后,荔枝微课搜索趋势要高于千聊。通过版本记录发现,荔枝微课在此期间内对直播、听课、录播、视频等做了大量的优化和功能迭代,修复bug以保证使用流畅,这些功能正是疫情期间用户所使用到的重点功能,极大的提升了用户体验感,因而可能使得平台曝光量、使用量增加;千聊在此阶段内则把更多的时间花在了听书这一功能模块上,当然,造成差异的原因也有可能是运营策略方面的调整。不过,从目前的形势看,二者搜索量又开始慢慢持平,使用者人数越来越相近。

图 15 2016年-2021年荔枝微课、千聊搜索趋势曲线图 来源:百度指数
3.2 用户定位分析3.2.1 用户特征分析
根据百度指数关于两大平台地域分布图,可以看到荔枝微课和千聊的主要用户分布地区基本上保持一致,多数用户来自一线城市,特别是沿海地区,广东作为两大平台发源地,其用户搜索指数占到最高。这也说明了在于知识付费领域,经济更发达的地区,对于知识获取的需求也更大。

图 16 荔枝微课、千聊搜索用户地区分布图 来源:百度指数
而关于搜索用户特征方面,荔枝微课和千聊的主要用户和行业整体趋势保持一致,年龄主要集中在20-40岁之间,这一类用户大多数已经进入职场;另外,男性搜索用户占比相比于女性用户更高一些,荔枝微课男女比例分别为41.91%、58。09;千聊男女比例分别为42.64%、57.36%。

图 17 荔枝微课、千聊搜索用户年龄分布图 来源:百度指数

图 18 荔枝微课、千聊搜索用户性别分布图 来源:百度指数
3.2.2 用户定位总结
根据以上分析,可以分析出荔枝微课和千聊的主要用户皆为20-40岁之间的中青年用户,主要集中在一线城市地区,这类人群大多数为职业人士,对知识获取、自我提升等方面较为关注,且具有一定经济支付能力。
另外,二者在于用户身份的定位上都分为两类:一类是知识获取者,一类是知识分享者。而荔枝微课的身份界定门槛更低,知识获取者可随时随地进行自己的知识分享,更具有包容性;千聊对于知识分享者的专业化程度要求更高,因此知识获取者与分享者之间会有比较明显的差异。
3.2.3 商业模式分析
通过了解,可以发现目前荔枝微课与千聊商业获利模式类似但也存在差异。
首先二者通过虚拟产品收费服务模式获得盈利,即公司通过签约导师,打造自己的教研团队,制作优质课程放到平台上,用户需要支付一定金额才能观看课程,从而实现产品获利。
除此之外,两大平台还能进行佣金分成,比如说某机构或某讲师在进行直播时,用户给到的相应打赏,以及讲师直接在平台上售卖组合课程获得收益,平台能够通过此方式获得一定佣金;讲师账号上传付费课程,用户购买课程后,平台获得佣金。
但是,千聊APP还有增值服务盈利模式——vip充值,通过VIP用户可获得其他更多服务或者特权,比如说某些课程是付费,但是通过付费会员,也能够成为vip免费商品,如果是vip还能获得。未开通会员的用户一般会免费获得短暂的会员体验期,体验期过后,用户会感受到非会员体验与会员体验的差异,从而可能产生会员购买/复购等行为。
3.3 产品架构、功能分析3.3.1 产品信息结构
荔枝微课:

如图所示,荔枝微课产品结构主要由【发现】【开始学习】【一键直播】和【个人中心】组成。这与产品定位“成长每时每刻”的理念相当契合,通过“发现”让用户高效率的找到高质量课程,以“开始学习”关注用户学习过程,便于用户快速查看并进入对即将学习/正在学习的课程。同时将“一键直播”功能作为底部导航之一,将知识分享作为普遍性需求,最后在“个人中心”,用户可查看自己购买的课程情况、开课情况以及等等其他操作。
千聊APP:


我们在微信上24小时期待你的声音
解答本文疑问/技术咨询/运营咨询/技术建议/互联网交流