扫二维码与项目经理沟通
我们在微信上24小时期待你的声音
解答本文疑问/技术咨询/运营咨询/技术建议/互联网交流
编辑导语:随着市场环境、移动互联网技术的发展与线上消费氛围的日益浓厚,直播电商的发展可见有一定前景。面对激烈的市场竞争,直播电商未来会如何发展?本篇文章里,作者就点淘APP与抖音进行了一次竞品分析,一起来看一下。

2021年,“淘宝直播App”正式更名为“点淘App”,并希望通过【直播电商+短视频】这样新兴的购物方式来触达消费者。抖音作为目前“内容短视频+直播电商”的佼佼者之一,本文作者将点淘与抖音,该两者为例进行竞品分析。
一、行业背景 1. 政治环境2020年4月,习近平总书记鼓励直播电商工作人员,肯定直播电商的社会效益,将直播电商提升至国家战略层面;各地政府制定电商扶持文件或纲要,尤其是广州,致力于成为中国直播电商第一城。
除激励、扶持政策外,针对电商直播乱象的治理与监管方针也陆续出台。例如,2020年11月北京市场监管局联合包括公安局、网信办等在内的16个机构,开展“网剑”计划,规范直播电商运行流程,推动行业自律公约形成,驱动直播电商行业在高速发展的同时维持理性业态。
2. 经济环境目前的主要直播电商平台都在高速发展中,2019年淘宝直播电商GMV 估计超过 2500 亿元 ,同比 2018年的1000亿元增长了150%;快手全平台引流带来直播电商 GMV,乐观口径估计为 3000 亿元 (保守口径约 1500 亿元),抖音直播电商 GMV 估计为 400 亿元,各大平台上直播电商快速崛起并成为电商行业新的增长极。
而根据商务部的商务大数据监测显示,2020年第一季度电商直播的场次超过 400 万场,100多位县长、市长走进直播间为当地产品“代言”。
3. 发展环境直播电商,指的是以直播为渠道来达成营销目的的电商形式,是数字化时代背景下直播与电商双向融合的产物。
最早于2016年3月由蘑菇街上线直播购物功能,而2016年5月淘宝上线直播功能,2019年因迅速发展而被称为直播电商元年,2020年,突如其来的疫情推动直播电商行业进入井喷期,头部主播、明星、主持人、明星企业家等纷纷走上前台直播带货。

图 1 来源:36氪研究院
4. 社会背景2020年,疫情“黑天鹅”使全球经济遭受重创,而中国作为少数保持正增长的经济体之一,成为拉动全球经济的重要引擎。即便国内经济稳步复苏,2020年第三季度消费对GDP的贡献也从2019年同期的58.8%下滑至34.9%。
同时,国内互联网行业发展也迎来了历史性的机遇。疫情期间,互联网保险公司收入同比增长7倍;在线云办公行业以每月几乎保持超过100%的用户增速;短视频行业迅速成长为仅次于即时通讯的第二大行业;2020年第二季度,电商直播用户规模为3.09亿,环比增速达到16.6%;如此种种,不胜枚举。
我们发现,疫情面前也并非哀嚎一片,暴风雨席卷过的土地依旧充满生机。2020年,我们见证了措手不及的疫情之后,国内消费者线上购物消费观的重塑,见证了中国数字化生态对经济的提振,同时也给消费市场带来了新的机遇和挑战。
5. 技术发展5G作为新一代移动通信技术,相比于此前的4G等,不仅下载带宽、网速等基础技术能力得到了大幅度提升,而且互联网化、IT化、智能化、灵活性水平更高,能够给用户带来极致的用户体验,更好地促进直播电商的发展,其表现有如下:
直播画面的稳定性,其直播过程中清晰度低、伴随着页面卡顿以及跳转慢等网络问题都将得以改善;
直播中的互动性,主播与粉丝买家用户之间的网络沟通互动性将会有更好的体验,有助于直播主播与粉丝之间建立粘性,提升信任感;
真人直播带货+虚拟AR(增强现实技术,全称Augmented Reality)的分工合作的模式,通过技术创新直播内容来吸引用户眼球,比如产品360°的全景直播技术,更加真实的购物体验,会更有助于产品的购买转化成交。
二、竞品分析 1. 竞品“宣言”产品电商直播模式遇瓶颈,抖音等产品直播电商业务发展迅速,我们需要进一步研究抖音、快手、蘑菇街等产品,期望能够找到关于电商直播业务发展的新方向。
2. 竞品选择随着抖音“直播带货”属性越来越重,且直播带货份额占比越来越高。目前竞品从以下4个维度对比验证,分析选择:
提供给用户的价值;
目标用户相似度;
使用场景;
产品功能;
最终,确定点淘App的竞品为抖音App。
3. 竞品信息

以上为点淘和抖音的发展历程,可以看出:
抖音早期将产品定义为社交类软件,从美拍批量导入KOL和承接头条的明星资源,做以KOL为核心的粉丝传播吧,用户群体依旧较少。
但2018年6月,后续通过与国资委新闻中心等中央企业媒体联盟签署战略合作,包括签约了明星和达人等形式,加之好玩有趣的炫酷动效和音乐,带动了其他媒体及大量用户的加入;2019年与2021年同央视春晚的合作,在短视频宣发及社交互动等领域展开全方位深度合作,更进一步调动了广大的年轻用户群体。
而点淘即为早期的淘宝直播,通过其电商行业的地位和资源,由于papi酱的直播拍卖,使淘宝看到了新的商品交易形式,故开始培养这种形式并招募直播带货主播,进而不断发展其直播电商业务,并最终在2021年3月份,淘宝独立App成立并上线App Store,且正式更名为点淘。
5. 用户市场2020年,突如其来的疫情又再一次地推动了正处爆发期的直播电商行业。市场的用户进入了快速普及阶段。据前瞻产业研究院发布的数据显示,截止2020年3月,电商直播用户规模为2.65亿,占网民整体的29.3%。与此同时,各大互联网平台悉数下场,推动战事再一步升级。
现阶段的行业前三,即第一梯队的淘宝直播(点淘),第二梯队的快手直播和抖音,包括京东、拼多多、小红书等都利用起了“直播+短视频”电商,进入了所谓2.0时代的直播电商行业。 而后淘宝推出了新版本的“淘宝直播”,其名为“点淘” ,旨在用短视频+直播做引来打通用户和商品之间的壁垒。
至此行业巨头均已将战场拓展到了电商平台这一市场,瞄准了“宅经济”这一机会点,主攻直播电商的渗透率。

图 2 2020年中国直播电商竞争梯队
6. 用户分布1)地域分布

图 3 来源:百度指数

图 4 来源:百度指数
从以上百度指数统计的数据可以得知,点淘(原淘宝直播)App和抖音App的搜索用户地域的重合度还是比较高的,这些地区的特点是生活节奏快,用户有一定的消费能力且接受新鲜事物的能力强。尤其是广东地区,该地区的省会广州市,更是致力于成为中国直播电商第一城。
对比中不难发现,抖音的用户地域分布相比于快手则除了沿海地区,在我国的西南和华南地区也有一定数量的群体分布,总体来说,抖音更多的覆盖南方用户,一二线城市的用户较多。
而“北上广深”,国内大陆地区经济实力最强的四座城市为北京、上海、广州、深圳,其中两处,都在广东省,故消费和接受新鲜事物的能力可见一斑。
2)年龄和性别分布

图 5 来源:百度指数
从百度指数统计的年龄分布数据上来看,点淘的搜索用户年龄有70%以上都处于20-39岁,而抖音的用户相对均衡的分布于20-49岁,点淘相对于抖音在40-49岁的比例相对较低。
点淘的用户更为年轻化,并随年龄的增加而用户量减少,有大学生、喜欢紧跟潮流,且有一定消费能力的中青年男性和女性;而抖音的用户大都为90后、85后,受众群体则更为广泛。
7. 功能结构对比
图 6 功能架构-点淘App

图 7 功能结构-抖音App
由以上两个App的功能架构可以发现,点淘App和抖音App都具有拍摄、浏览短视频内容、电商直播、电商购物等相同的功能属性。
点淘App 的信息架构由【点淘】、【发现】、【消息】和【我的】组成。整体的结构围绕电商直播展开,其次是短视频和关注,但即使是关注也是对直播间或者对达人主播的关注,能够让用户更便捷、更快速地找到对应用户需求的直播间。“直播”隶属【点淘】,是二级Tab。
抖音App的信息架构由【首页】、【朋友】、【拍摄】、【消息】、【我】组成。整体的结构设置以用户能够浏览更多的视频内容为主,通过上滑和下滑进行视频的切换,“直播”、“关注”、“推荐”等在【首页】中单独作为一个二级Tab,是为了更直观地向用户展示视频内容的同时保证用户能够对应自己的需求,及时找到相应的入口,充分发挥其高效,便携化使用体验的优势。
8. 核心功能对比1)首页功能对比

图 8 首页功能对比-点淘App

图 9 首页功能对比-抖音
通过对首页功能的对比,能够明显感知两款App的不同定位,点淘的重点在于直播间,而抖音更注重用户的记录生活和短视频创作。
点淘的把视频拍摄或上传短视频的按钮放在了左上角的位置,甚至对创作用户来说不是很直观的位置,甚至可以说用户的短视频创作是“附属”,因为该上传按钮的“隐秘性”,则不能使用户更方便、更便捷地及时拍摄或者上传视频;而在直播间的排版布局上,主要以直播间分区,一屏多图展示的形式体现主页面,方便用户第一时间更简单快捷的找到与自己需求相匹配的直播间或主播达人,并最终实现购物需求。
抖音更侧重于用户产出内容,故把短视频拍摄或上传的页面放在更容易点击的下部居中的明显位置,方便创作用户上传短视频;而电商直播间以浮窗或者Tab的形式展示,抖音的用户则可以通过点击直播或者正在直播的按钮,便可立即进入直播页面,可以说是“短视频内容”和“直播”两者并重。
2)短视频页面对比

图 10 短视频页面对比-点淘

图 11 短视频页面对比-抖音
在浏览短视频内容上,通过上图的对比,可以看出抖音和点淘对于短视频内容浏览采用的是同一种操作逻辑,侧重于让用户采用更简单的方式去浏览更多的短视频内容,以上滑下滑的方式对短视频内容进行切换,对下个视频存在未知。
这种寻求未知的感觉、兴趣导向使然,会促进用户进一步的浏览更多的视频内容,减少了用户决策的成本,更是在一定程度上增加了与用户之间的粘性。
3)直播页面对比

图 12 直播页面对比-点淘

图 13 直播页面对比-抖音
两款App直播页面中的商品列表页面基本相似,包含了商品列表中商品的基本信息,以及商品抢购、商品讲解等功能。
针对于商品讲解部分点淘采用的是与主播互动的形式,点击【求讲解】请求主播对用户所提商品链接进行再一次讲解。有利有弊,利者,增加粉丝与主播之间的互动性和粘性;弊者,增加了主播对商品二次回播,在一定程度上会丢失对回播商品信息的解说,同时会增加单场直播时长,降低效率。
对比点淘,而抖音的做法更是简单粗暴一些,通过对主播的单场直播进行全场录播,同时把主播对该商品讲解部分进行裁剪和分类。如果用户有需求想要查看主播对历史商品的讲解,就可以直接点击【看讲解】按钮,从而直接回放到主播对商品链接讲解时的视频页面进行播放,能够更大限度的让用户获取对当时主播讲解商品链接的信息。
PS:直播页面,本意是想通过达人主播的情况做一下对比。无奈点淘App打开历史主播的历史直播,却显示无响应(排除网络因素),同时有切换其他主播历史直播,结果仍旧一样。总体来说,点淘的bug较多,优化空间很大。
4)下单流程页面对比

图 14 下单页面对比-点淘

图 15 下单页面对比-抖音
下单页面其实两者的流程逻辑基本一致,需要注意的是,点淘购物车直接接入了用户淘宝的数据,一定程度上减少了用户的学习成本。
两者的商品列表点击详情时,详情页均为自下而上推出一部分,用户通过上滑和下滑就能控制详情页的打开和关闭。
同时在该页面,抖音用户还可直接对商品链接进行添加【购物车】的功能操作,方便用户对喜爱的产品及时加购,统一结算。
而点淘在商品详情页部分的做法,是二次跳转到淘宝商品详情页,主播直播间会以小浮窗的形式展示,即用户需要先点击商品链接则页面跳转至淘宝商品链接的详情页面,然后用户可以选择将商品添加至“购物车”还是“立即购买”。
在交互逻辑上,前者的体验会更好一些,但当用户需要查阅大量商品详情和内容时,后者在感官和效率上会有大幅提升。
如果加购物车的话,用户可以除新加购商品链接外,还有用户在淘宝购物车的商品链接。
三、盈利模式关于盈利模式,两者的盈利模式部分有相似之处,具体如下:
广告业务,硬广+软广(即开屏广告和信息流广告);
平台用户视频内容植入;
平台直播主播的销售和打赏礼物分成;
平台直播链路的布局(此处指点淘);
平台直播间“DOU+”加权(此处指抖音)。
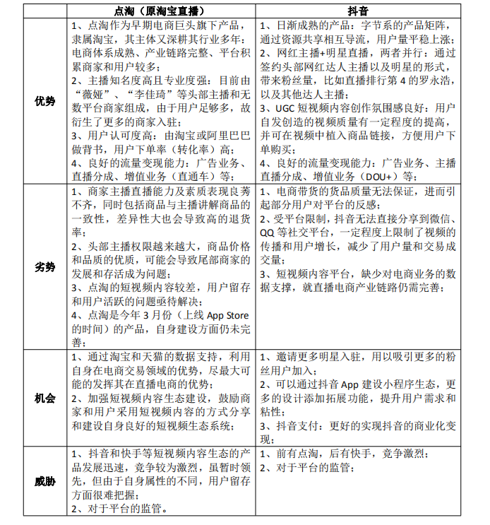
四、SWOT分析
通过对比点淘和抖音,其实两者在直播电商领域都有着自己的特点和优势。尤其是点淘更为明显,淘宝和天猫的电商业务深耕多年,其电商体系成熟、产业链路完整、平台积累商家和用户较多,现又通过点淘(原淘宝直播)App发展直播电商,意味着主体淘宝或阿里巴巴在直播电商的商业发展道路上有更加明确的方向和目标。
点淘作为今年的新产品,目前在用户知名度上稍弱于抖音和快手,且自身建设方面仍未完善,比如产品的Bug较多、短视频内容构建部分发展缓慢、技术发展(短视频内容暂停识图推荐商品)等等,我们期待在未来,这些问题都可以顺利解决,同时AI智能主播和真人直播带货+虚拟AR的技术发展,希望能给用户带来新的购物体验。
抖音,对比淘宝直播的新选手,无论从商业发展还是前瞻性的眼光,都不容小觑。
事实也证明抖音在抖音支付的布局以及小程序生态的结合下,完成了自己的商业闭环,意味着抖音可以不依赖其他第三方支付工具,只通过抖音就可以直接让用户完成从商品选购到最终下单支付等环节,如此便形成了良好的用户体验。抖音起初通过短视频内容的产生实现用户留存和用户活跃的目的,最终采用直播电商的形式转化用户,实乃高明。
期待他们能够在直播电商领域有更好的发展,同时作为用户,更希望有更好的购物体验,让我们拭目以待吧。

我们在微信上24小时期待你的声音
解答本文疑问/技术咨询/运营咨询/技术建议/互联网交流