扫二维码与项目经理沟通
我们在微信上24小时期待你的声音
解答本文疑问/技术咨询/运营咨询/技术建议/互联网交流
编辑导语:B站以视频社区为核心,吸引了大量年轻人使用,并形成了它的独特圈层与文化氛围。在这样的背景下,B站未来如何发展或破圈,都将受到更多人的瞩目。本篇文章里,作者结合其体验,总结了一份B站产品需求文档,且对B站未来如何发展做了一定思考,一起来看一下。



哔哩哔哩(bilibili,简称B站)成立于2009年6月26日,是以泛二次元文化为核心,覆盖动画、舞蹈、游戏、音乐、鬼畜、科技等多个内容板块的文化社区和视频弹幕平台。
二、需求整理 1. 市场需求在早期,B站的主要用户是喜欢二次元亚文化的人群,二次元文化包含了动画、漫画、游戏和轻小说四个领域,在后期,B站扩展了用户范围,其产品涵盖了更加多元化的“泛二次元”业务。
随着互联网的发展,国民对二次元文化的接受度逐渐提高,且由二次元而展开的“泛二次元”文化包含了更多的内容,如影视、鬼畜、舞蹈、音乐等,受众面更广。“泛二次元”的用户规模到2020年已经增长至4.1亿人,增长的群体促进了对于泛二次元视频社区的需求,人们需要强有力的平台进行内容的创作、消费与讨论。

(数据:艾瑞咨询)
B站作为国内泛二次元视频和社区平台的领头羊,随着泛二次元的发展,近几年的活跃用户得到了显著提高。
根据公司的财报数据,截止2020年四季度末,B站的日均活跃人数已达到了5400万人,月均活跃人数突破了2亿。而随着泛二次元文化的扩张趋势和B站近几年在其它领域(如影视、在线课堂、电商等)的发展,预计未来B站的用户规模仍有较大增长空间。

(数据来源:BILIBILI财报)
2. 用户画像根据火烧云2020年Q1监测到的数据,B站用户男女比例为57:43,近八成的用户年龄层为18-35岁,在地域分布上,华东(34%)和华南(21%)的用户最多,西南的用户(13%)最少。
此外,在用户城市类型分布上,B站的用户分布较为均匀,呈现纺锤结构,50%的新用户来自三线及三线以下城市。在受教育程度上,B站的用户受教育程度较高,在本科及以上学历的比例高出全网10%。
把B站的视频按视频总数、播放总量、全部评论量、全部弹幕量取频率最高的Top100词汇,绘制出词云,可以看出用户对于VLOG、搞笑、科普、测评、生活、学习类原创视频比较感兴趣,此外“中国”“日本”词条的热度也较高,可以看出用户对于时事政治也较为关注。

(图片来源:街机时代)
而根据B站2020年的年报数据来看,B站的用户倾向于在手游业务(40%)、增值服务业务(32%)模块进行消费。且近三年,B站用户在增值服务和广告业务的付费意愿显著提高。

(数据来源:B站年报)
而从增值业务的细分业务收入占比来看,“漫画和其它付费内容”的增值服务收入占比从2018年的3%上升至2020年的23%,这说明随着B站的业务扩展,用户对更多形式的内容(如课程、小说等)的支付意愿提升。
与之相比,直播业务收入在增值服务收入的占比减小,从2018年的55%下滑至2020年的34%,B站的直播业务发展受阻,不能与其它的增值服务保持同样的速度增长,消费者对于直播业务的支付意愿增长较为缓慢。

(数据来源:B站年报)
受益于增值业务营收的增长,虽然直播业务收入在增值业务的占比减小,但总体也呈现增长状态。2020年,其在净收入的占比达到了10.9%,这说明在B站的用户中,虽然对于直播的支付意愿增长较缓,但总体也呈现增长趋势,直播业务还有一定的发展空间;而占一成的净收入的比例也说明了愿意消费直播内容的用户具有一定规模。

(数据来源:B站年报)
综上,可以得出如下B站用户画像:

按照维度划分,B站的用户主要分为如下几种类型:

根据不同类型的用户需求,B站主要需要具有如下功能:

B站的一级功能页面为“首页”“频道”“动态”“会员购” “我的”“游戏中心”和“消息”。
其通过一系列的创作引导(如话题、创作中心的数据分析、自行开发剪辑APP等),激励用户持续地生产内容,通过视频推荐、热搜、排行榜等形式,采用去中心化的内容分发方法,把用户的创作内容呈现在大众视野,通过点赞、投币、收藏、转发、弹幕、评论等一系列反馈/互动功能增加社区活跃度和用户粘性。
其主要结构是围绕视频展开的社区APP,视频包括了原创/剪辑中短视频、番剧、影视三种主要类型,并增加了直播、电商、游戏中心、专栏等功能。
以下为B站具体的产品功能结构图、产品信息图和产品结构图。
1. 产品功能结构图

综上,B站主要分为“首页”“频道”“动态”“会员购”“我的”“消息”“游戏中心”“广告”八大大结构,首页、频道、动态模块是主要的视频/内容模块,“会员购”“游戏中心”则是除视频模块外扩展的模块,“消息”对应的是互动模块,而“我的”则是个人中心模块。
首页涵盖了直播、番剧、影视、推荐、热门、建档百年六个二级结构,与“频道”模块有所重合,把部分频道的视频内容按照用户喜好和二级分类呈现在用户眼前。
根据B站2020年的财报,直播收入占比已从2018年的7.8%上升至2020年的10.9%,直播付费用户已达到110万人,月均消费105元。
考虑到B站的破次元战略和在电竞、游戏的布局,以及近几年直播总体行业的发展,虽然B站的直播业务有疲软之势,笔者认为或许可以把直播上升至一级产品结构,并优化直播业务,促进消费需求。
下图为B站的产品结构图:

权限功能分为未登录状态和登录状态,未登录状态。
对于未登录状态,除了可以观看视频、点赞视频、分享视频外,不可以进行其它的视频互动、反馈操作,也不可以进行购买任何虚拟/实体商品的行为。
对于登录状态,B站将用户分为了普通会员和月度会员、年度会员三个群体。
对于普通会员,根据用户的等级,权限管理如下所示:

月度会员和年度会员除了可以享受普通会员的权益外,还享受如下特权:

思考
不同于其它的社区APP,B站对于不同等级用户可享受的权限划分得比较鲜明,除了付费大会员可以享受更多特权外,普通会员也会因为不同的等级而享受不同的权力,这给了用户升级的动力。升级所需的积分需要通过点赞、转发、评论、投币、发送弹幕、发布视频/专栏、发布动态等形式获得,促进了内容的创作以及内容的反馈/互动。
此外,鲜明的等级权限划分也在一定程度上保证了社区内容的质量。而用户在等级成长体系中,也会潜移默化地被社区文化所感染,成长为潜在的高质量内容创作者,从而继续社区文化的传播与发展。
当然,等级划分也使新用户不能拥有很多权益,不能参与很多互动,可能会带来不好的用户体验。
因此在做社区APP时也需注意等级权限的区分度和使用体验,在不影响低等级用户参与社区互动/反馈的同时,让高等级用户享受更多的权限,增加用户升级的动力和等级荣誉感,并用等级制度作为保证高质量内容输出的第一道门槛。
2. 键盘说明点击手机号输入框和验证码输入框,弹出数字键盘。
点击手机或邮箱输入框、账号密码输入框、搜索框、评论框、弹幕框、发布动态框、发布主题框、聊天框、个人信息填写框,弹出字母键盘。
在用第三方支付时,点击输入密码框,弹出数字键盘。
3. 页面内交互1)提示信息

2)弹窗

3)更新信息

4)页面交互
① 切换页面
用户可以选择点击相应的页面按钮切换页面,或是左右滑动切换页面。

② 刷新页面

5)页面异常
没有网络和未连接WiFi。

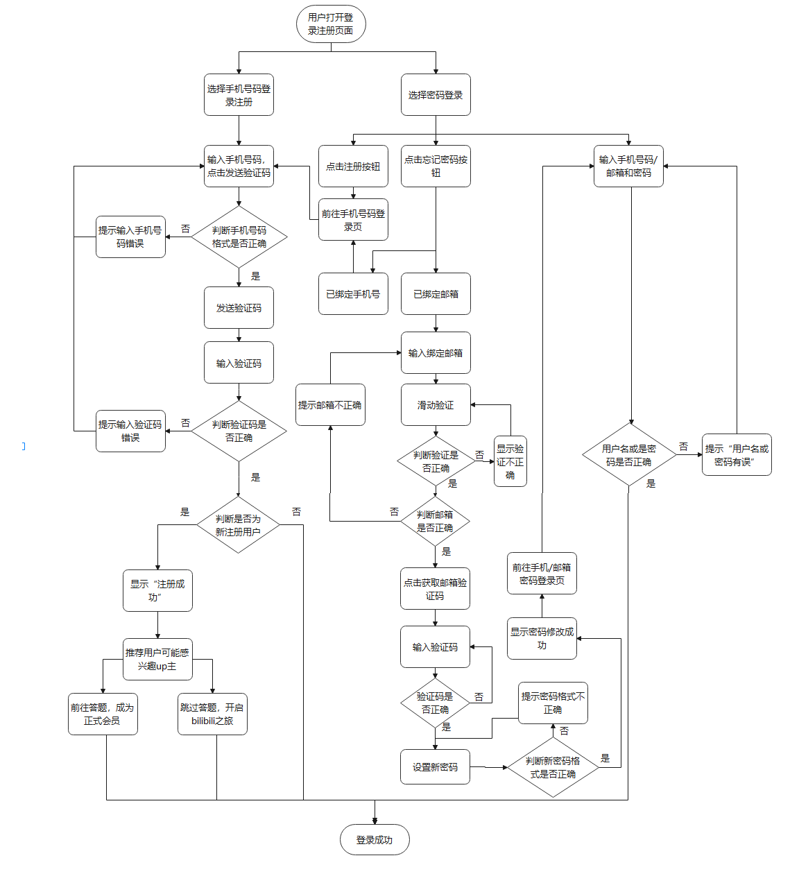
B站的登录方式分为“手机号码+验证码”登录和密码登录两种,密码登录可选择输入注册手机号码或者绑定邮箱账号,再输入密码进行登录,不支持第三方账号登录。
当点击“登录”时,默认跳转到“手机号登录注册“页面,如需密码登录,用户需要点击”密码登录“按钮进行页面跳转。
对于新用户,只有用手机号注册这一项选择,而其它社区或视频平台,如小红书、知乎、优酷、爱奇艺等,均可以使用第三方进行登录,只是有的需要辅以手机验证码确认。
单一的注册登录方式的好处是B站可以不依赖于第三方平台,实现自己私域流量的管理,便于沉淀用户,打造自己的社区文化;但也增多了用户登录的步骤,变相提高了平台的准入门槛。
较高的注册门槛,不借助第三方登录,也有利于进行社区文化的管理,使社区氛围不变质,形成用户管理闭环。而且多数网站在进行第三方登录后,还需要进一步的手机号验证,这样对比起来,B站的注册注册方式少了一步,更加简洁。
此外,为了维持社区内容(如评论、弹幕、论坛等)的质量,第一次注册B站的用户需要进行答题后,才能转正成为正式会员,享受视频互动/反馈功能。
下图为详细的B站用户登录注册逻辑:

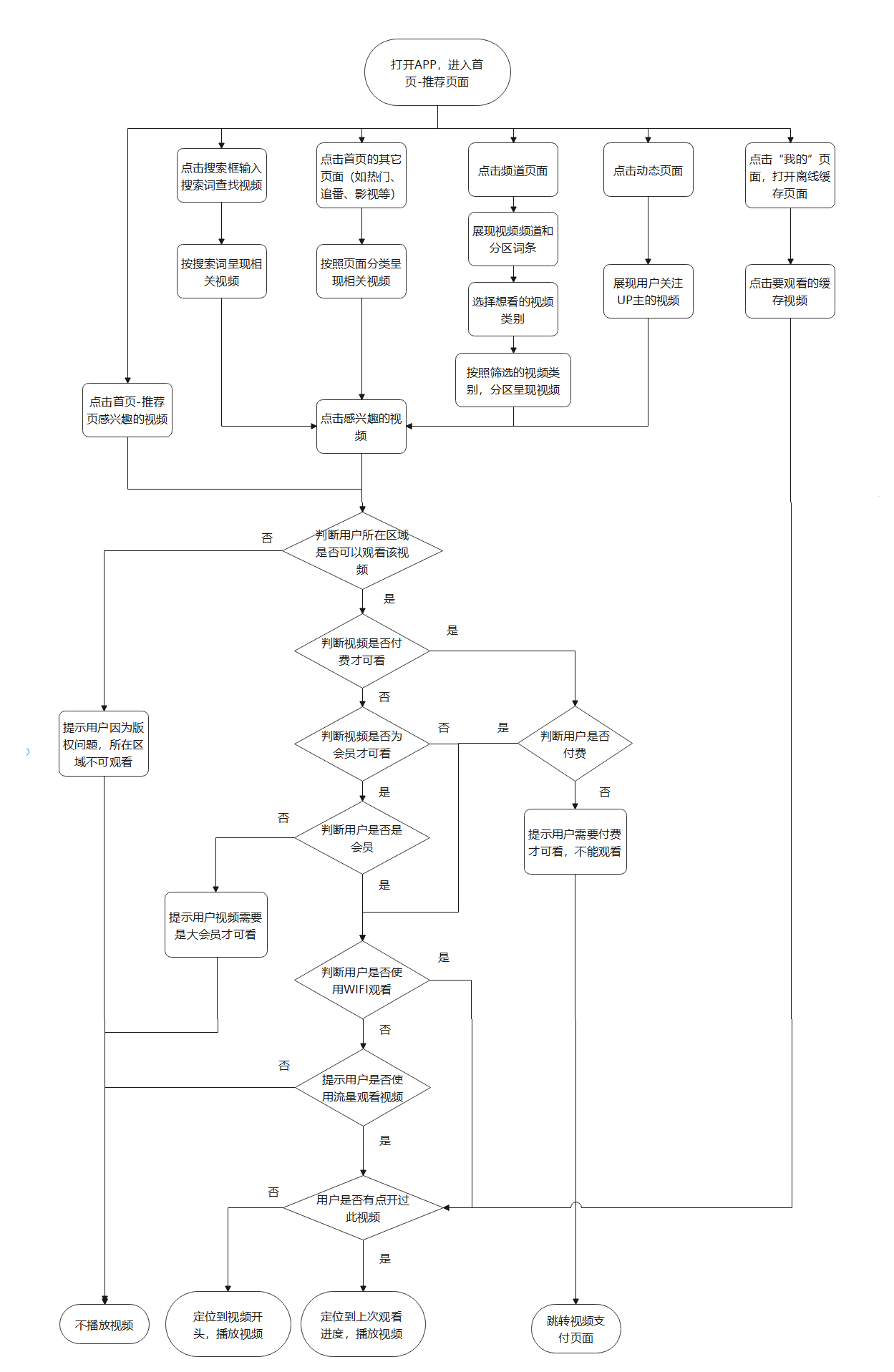
用户可以通过首页的各页面、频道页面、动态页面、离线缓存页面或者通过搜索框搜索想看的视频,来选择自己想看的视频进行观看。
判断用户是否可以观看该视频分为四个个维度,其一是用户的所在区域是否可以观看该视频、其二是视频是否为付费视频、其三是视频是否为大会员专享视频、其四是非WIFI用户是否选择用流量观看。
下图显示了详细的用户观看视频逻辑:

在用户成功打开视频后,可以进行观看视频操作,如互动、分享、举报、缓存以及播放设置等。
在相应的操作中,对于已登录用户,B站按照用户等级和是否是大会员对用户进行了分组,不同的用户有不同的权限。
低等级用户不可以进行视频举报、评论、发送弹幕等操作,这样有利于维护“亚二次元“群体的社区文化,提高社区内容的质量,使能发表视频反馈/互动的人都是使用APP一段时间、对于B站有所了解的用户;而B站也在无形中塑造了这些用户的使用APP习惯,使他们更加认同B站,从而使社区更有凝聚力。
但是就如前文所言,分明的等级制度的权限管理也使初入B站的新用户难以参与视频和社区的讨论,从而降低了APP的使用体验感和社区的参与感,导致部分用户无法转化为活跃用户。

直播页面是B站的二级页面,位于首页的子页面下。
B站的用户可以从“直播——推荐页”“直播——分类页”以及“动态页”进入直播间。
“直播——推荐页”对应想要看直播、但没有明确需求的用户,平台根据用户的喜好和直播间的质量向用户推荐优质的直播间。此外,如果有关注的主播正在直播,也会在此页显示。
“直播——分类标签页”选项对应有明确的观看直播类型喜好的用户,用户通过标签筛选可以查看相关类型的直播间,选择喜欢的进入。
在“动态页”中,上侧的“最常访问UP主”栏会显示关注的正在直播的UP主,用户点击正在直播的UP主头像,可以进入其直播间。这对应的是用户对于自己小社圈的内容消费需求,用户可以实时获得自己关注的UP主的直播信息,并进行查看。
下图为用户观看直播的逻辑:

此外,打开B站APP默认页面是“首页——推荐”页面,如果有关注的UP主在直播,不会反应到此页,这增加了用户获取关注的人的直播信息的时间成本。B站可以考虑在“首页——推荐”页中,在推荐的视频区域中设置一个位置,当关注的UP主正在直播时、当用户刷新页面时显示相应的直播间信息,并提示用户是自己关注的UP主在直播。
其次,在直播页面,由于是二级子页面,没有单独的直播搜索框,用户只可以根据直播间的分类一步步来筛选喜好的直播间。这增大了用户查找的时间成本,可以考虑后期增设一个直播间搜索功能。
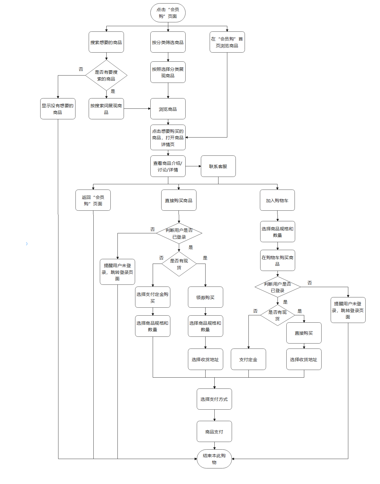
4. 用户购买商品逻辑用户可以在“会员购”页面进行商品的购买,有三种方式可以选择心仪的商品,对于有明确商品需求的用户,可以在搜索框内输入想要的商品,进行查找和购买;对于有明确商品种类需求的用户,可以通过分类筛选商品,进行对应类别的商品的查找和购买;对于无明确购物需求的用户,B站可以在会员购首页面根据用户喜好,推荐相应的商品。
购买方式分为两种,“直接购买”和“加入购物车”进行购买,支付方式有“支付宝”“微信”“银联云闪付”“花呗”“一网通支付”“QQ支付”六种,都是借助第三方平台,暂无专属B站的支付方式。

B站的会员购主要还是专注于二次元商品的售卖,由于二次元商品的特殊性质,预售商品比较多,从支付定金到商品最终送达用户手中的购买周期较长,且因为预售商品的特殊性质,很多预售商品/定金不可退。
因此,在这个期间如何通过良好的服务来减少用户因为等待而降低的购物体验是重点,这需要提高客服服务水平,完善商品进度查询功能和商品退货流程。
此外,目前B站暂无自己的支付体系,都是借助第三方平台进行支付。这样一是增加了用户支付的操作流程,二是平台也需要支付较多的第三方平台支付服务费。
据了解,B站目前也在开发自己的支付体系,若此体系搭建成功,更容易形成用户消费的闭环,而且付费流程也会更为简便。
5. 用户下载游戏逻辑B站有两个地方可以进入“游戏中心”,其一是“首页”页面的右上方的游戏图标,其二是“我的”页面的“游戏中心”按钮。
对于有明确游戏下载需求的用户,可以通过发现页的分类/排行榜页面进行游戏的筛选与下载,对于无明确下载需求的用户,可以通过发现页的发现页面、我的-猜你喜好页面、精选页浏览游戏,选择喜欢的游戏进行下载。

1)页面名称:播放页面
2)页面入口:点击任一视频,打开竖屏视频播放页面。
3)页面结构

播放页面分为横屏和竖屏两种,其页面结构如上图所示。
对于横屏播放页面,按照从上到下、从左到右的顺序,其页面由返回按钮、视频基本信息区、视频反馈区、播放设置按钮、视频互动弹窗、截图按钮、锁频按钮、视频进度操作区、播放控制按钮、弹幕操作区和常用播放设置按钮组成。

我们在微信上24小时期待你的声音
解答本文疑问/技术咨询/运营咨询/技术建议/互联网交流