扫二维码与项目经理沟通
我们在微信上24小时期待你的声音
解答本文疑问/技术咨询/运营咨询/技术建议/互联网交流
目前,有道云笔记以强大的功能,优质的服务,占据笔记类产品较大的市场份额。随着用户对于效率办公软件的需求逐渐变大,对全场景信息处理的功能要求日益严苛。有道云笔记作为典型的工具类应用,也面临着与同类产品相同的变现难题。笔者将在本文深入探讨有道云笔记功能迭代和功能变现的方向,希望能对有道云笔记团队以及产品的小伙伴们有所帮助。


随着科技的发展与生活节奏的加快,笔记类APP以高效、快捷的优点深受欢迎。据2017年发布的《中国知识工作者研究报告》显示:有86.7%的知识工作者有日常记录的习惯,30.3%的知识工作者会使用笔记应用记录读书笔记和书摘。随着知识工作者数量的增加,国内效率办公应用的需求将继续扩大。

自2011年发布以来,有道云笔记逐渐成为笔记类应用的领军者,至今,已获得8000万用户青睐。众所周知,产品易出现同质化竞争,随着为知笔记、印象笔记、石墨文档等竞争者的出现与壮大,满足笔记类用户的核心需求仍是有道云笔记产品迭代的重点。
2.2 产品背景有道云笔记旨在以云存储技术帮助用户建立一个可以轻松访问、安全存储的云笔记空间,解决了个人资料和信息跨平台跨地点的管理问题,作为一款笔记类应用,有道云笔记专注办公提效,用户可以随时随地对线上资料进行编辑、分享以及协同。目前已经提供了桌面版、网页版以及部分手机型号的版本。
有道云笔记与网易有道旗下有道词典、有道精品课等多款学习工具类产品,覆盖用户全生命周期,形成了“知识工具+在线课程+智能硬件+AI互动学习”的产品生态。内在的逻辑即是,通过这些工具汇集流量,而后再通过广告变现。同时这些免费的产品为有道的在线课程、智能设备等其他付费应用带来了入口流量,以此低成本精准获取在线教育用户。
三、用户&场景分析 3.1 用户分析下面笔者将从用户的地域分布、年龄分布和性别分布等多个方面进行有道云笔记的用户分析。

从地域分布来看,与印象笔记相比,有道云笔记的用户群体分布较广,大部分来自于经济规模较大的省市,在二线以下城市也有较高的渗透率。

有道云笔记用户以35岁以下人群为主,占总用户的77.89%。

关注有道云笔记关键词的用户的性别分布分化明显,其中有72%的男性关注有道云笔记。这或许与男性和女性的思维差异、办公习惯等方面有关。在这里,有道云团队可以更加深入研究,发掘其深层原因从中找到切入口,吸引更多女性。
相对于有道云笔记关注人群女性占比,其竞品印象云笔记关注人群女性占比略高一些,这可能与两者产品的页面风格与结构特点有关。女性相对来说喜欢更丰富且有设计感的界面,而男性相对喜欢简洁明了的界面。有道云团队可以推出更具特色的主题风格,也可推出VIP会员专属主题,为用户提供更多选择的同时也丰富会员的增值服务。
2018年11月,有道云笔记发布《80、90后高薪人群办公习惯洞察报告》,虽然过去了一年多,但依然有一定参考价值,本文引用其中部分内容进行分析。

用户的薪酬调研显示,有道云笔记用户72.97%月薪过万,最密集的薪酬范围在2~3万/月,在薪资方面已经取得明显的领先状态。

有道云笔记团队选取了不同一、二、三线城市进行对比调研,笔记用户的薪资表现依旧遥遥领先。从数据上看,80、90后的高薪群体已经有相当一部分开始学会借助效率工具来提升自己的个人竞争力,而且极具付费潜力。

在有道云笔记用户的学历调研中,发现有高达96.83%的用户拥有本科及以上的学历,985高校、MBA、硕士以及博士占比超过58%。
结合以上的数据分析,可以得出,有道云笔记的目标用户以处于学习和积累阶段的人,以学生、白领为主,尤其是一二线城市的35岁以下的高学历职场人士。其中职场精英人士占比较大,他们注重个人知识管理和自我规划,拥有高收入的工作和高标准的人生。
3.2 场景分析分析用户需求,应当结合具体的使用场景。根据有道云笔记官方发布的用户使用笔记场景的调查数据,分析可知“个人知识存储管理”和“记录工作内容”成为笔记类工具最主要的两项用途。


18分钟/天成为第二受用户欢迎的使用笔记时长,可见用户十分重视对碎片化时间的利用。
用户在使用有道云笔记时,分为记录、管理、查看三种主要场景。根据主要用途与使用笔记时长分析,则有如下场景:
(1)记录
场景:
写日记,记录自己的生活与情感。
学习、工作与生活中突然出现的灵感,或者提醒事项需要马上记录下来。
记录学到的知识。如上课笔记、读书笔记、工作要点等。有时还需要上传上课、工作中拍的照片或者录音,方便后面统一整理。
浏览网页或公众号时,发现一篇好文章,需要收藏,以便后续回顾。
记录是有道云笔记最主要的使用场景,不同的用户有不同的记录习惯,需要满足以下基本需求:
用最少的功能快捷记录。
收藏文章和资料。
需要更多形式的内容记录形式,如文字、照片、语音、思维导图等。
(2)管理
场景:管理笔记是为了对之前仓促记录下的内容进行调整,以便后续回顾笔记。
对之前的笔记进行内容上的调整,如排版、样式、图片调整等。
进行结构上的调整,如多级目录、标签等。
因此有道云笔记需要满足用户如下的需求:
提供更丰富的个性化编辑功能,如文字排版、表格、样式等。
提供多级层级管理,以及标签功能,让用户能够对笔记进行在分类能够多端同步,且同步快速、内容不丢失。
(3)查看
场景:生活或工作场景中需要获取某主题相关的信息,用户需要在笔记中查看之前是否有记录。
满足查看需求则有两种不同的路径:
用户查看笔记分为直接查看与检索查看特定文件。直接查看,则通过目录分类或者标签分类找到所需文件。检索查看则需要根据按标题、按关键词出现频率等分类方式。
用户查看笔记后,也可能会有导出或分享的需求。如以PDF或WORD形式导出,分享文字或长图片到微信、QQ、微博,直接发送到邮箱等。
由上文对于使用场景与需求的分析,我们可以提炼出目标用户的核心需求。
笔者整理并制作了如下金字塔模型图:

综上所述,有道云笔记多终端协同、方便、快捷、界面干净的特点符合主要用户群体时间忙碌的城市精英群体的需求,产品定位准确,同时也存在着很大的优化空间。笔者将在下文结合用户需求,提出产品优化建议。
四、产品分析 4.1 产品概述有道云笔记,提供便捷、安全、稳定的云端文档管理方法,多种记录方式随意选择,文字、拍照、手写、录音;告别数据线;支持 office、PDF等各类文档,无需下载即可直接编辑查看。随时备份,云端同步,对重要资料进行加密保存。支持微信、微博、链接收藏和网页剪报等多种形式,优秀内容一键保存永不丢失,搭建用户自己的知识体系。
4.2 产品发展趋势下面从记事笔记应用排名、下载统计以及评分三个维度对有道云笔记及其主要竞品印象笔记进行对比分析。

有道云笔记在记事笔记APP中排行第2位,热度高。

产品评分:

截至2020年5月1号,据七麦数据统计显示,有道云笔记iOS评分和Android两个市场的评分分别是4.7和4.55,较高的评分说明该产品基本能满足用户的需求,用户体验较好。根据各大应用市场评论区中的反馈,有道云笔记团队仍需重视用户反馈,优化功能与持续不断地深挖产品价值。
4.3 产品发展历程
笔者以三个阶段概括有道云笔记的发展历程:
第一阶段:2011年有道推出有道云笔记,产品定位于个人与团队的线上资料库。
第二阶段:有道云笔记推出付费服务。2015年将扩容套餐更改为会员服务,由单一流量变现到付费VIP与流量变现并存。
第三阶段:有道云笔记进行业务深耕,力图打造个人与团队知识管理与效率办公体系,形成完整生态闭环。
2014年推出有道云笔记·协作功能,提供以工作资料为中心的团队管理、编辑和沟通的服务,为团队成员提供线上资料库。云协作停止更新于2017年,目前只对之前购买过付费云协作套餐仍开发购买入口使用,未来更新服务的可能性较低。
2019年推出有道云笔智能书写套装,笔迹将被电子化,存储在设备中,并实时传送到有道云笔记的App中。
2020年疫情期间发布有道视频会议系统,旨在提升团队远程协作沟通效率。从日活用户规模变化来看,2月底有道云笔记日活用户达到31.3万人,环比月初增长60.1%。
据笔者与有道云笔记客服沟通了解到,该视频会议功能在疫情期间免费开放用户使用,未来将成为有道云笔记VIP会员增值功能之一。

笔者整理了自2011年来,有道云笔记的重要功能迭代信息与重要事件,制作了如下发展历程表。

有道云笔记采用常见的工具类APP功能结构设计思路,app功能结构分为:①最新;②文件夹;③新建;④编辑;⑤云笔;⑥我的。
五大模块均可通过底部的Tag进入,其中①显示最近建立的笔记,app打开后默认进入该页面。用户可以通过搜索或者分层目录在②文件夹找到所需笔记,③新建位于Tag的中间,是有道云笔记的核心功能,用户能够通过文字、图片、语音等9种形式记录信息。
用户打开笔记后便可使用④编辑功能对笔记进行排版、导出、分享等操作。通过⑤云笔功能用户能够进入有道商城购买有道云笔,或匹配已购买的云笔。⑥我的界面,用户能够查看账号信息、使用其他功能,开通VIP服务,通过签到与看短视频获得扩容空间。
产品功能模块结构图如下所示:






从产品架构图看,有道云笔记架构简洁,功能纯粹,复杂功能入口较深,能够降低用户使用成本,高需求的用户能也自行探索复杂功能。有道云笔记采用 VIP 订阅收费模式,在架构图中笔者已对会员服务进行标注,用户付费后即可去除广告以及享受纸张背景等其他高级功能。
4.5 产品反馈分析
截至2020年5月1日,App Store对有道云笔记的评价为4.7分,用户满意度较高。
从评论中可以看出:用户对有道云笔记的功能还是非常满意的——多终端协同、方便、快捷、界面干净等优点吸引了大量用户,产品定位准确,满足了绝大部分用户的需求。大多数用户认可这个软件,虽然还存在瑕疵,不影响整体使用。
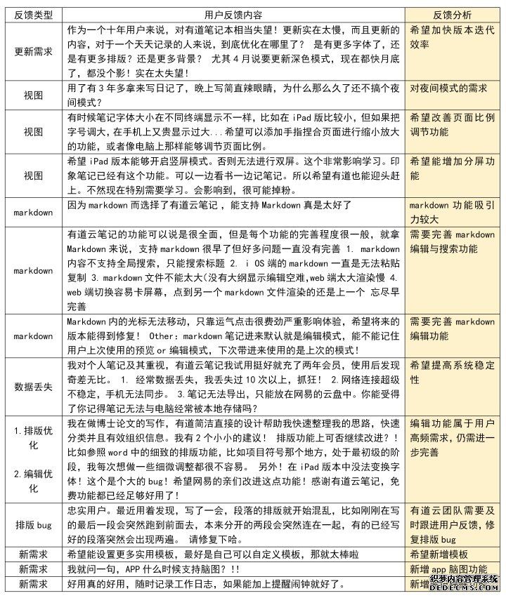
笔者从近两个月iOS端的400多条评论中筛选了14条典型的用户反馈内容,以供参考,从而分析产品的可优化之处。

由上图的反馈可知,用户们目前正在关注:
更好的视图体验(页面缩放、夜间模式、)
更个性化、更完善的编辑功能(排版、字体、模板)
markdown功能的使用体验
及时修复bug
更高的版本迭代效率捕捉
用户在评论区中提出了一些相对实用的新需求,有道云笔记团队可以根据情况进行优化或者加入会员增值服务中。笔者也在下文针对用户的现实需求和潜在需求提出了相应的优化建议。
4.6 优劣势结论
根据对有道云笔记各板块分析和以上优劣总结,笔者的建议如下:目前应精细耕耘现有用户,发展为忠诚用户并培养付费习惯。及时跟进用户反馈,推动版本迭代。
笔者将在下文探讨有道云笔记现有功能与变现能力的优化方案,以求提高产品体验的独特性和用户对产品体验的高频。
五、功能优化笔记的编辑需求不同于其他文档,笔记一般篇幅中等(区别于较短的备忘录和较长的word文档),多数以文字为主,笔记撰写过程通常包含着用户的逻辑思考、结构梳理、归纳总结,体现在书写上就是进行“重点划分”和“结构梳理”。因此笔记的编辑功能和记录体验成为一个核心需求。
对于功能优化,笔者坚持2条原则:功能的添加能解决主流用户的关键性需求,功能的添加不会对用户原有的使用习惯和体验产生干扰。并根据各大平台用户的使用反馈与结合具体的应用条件,提出如下优化建议,进一步完善笔记应用场景。
5.1 批注需求场景:
批注功能属于工作学习中的高频功能,用户在日常工作与学习中,对文中的某个词或者某段话有疑惑、建议或者其他想法,但是不想破坏文章原有的结构与思路。又或者在协同工作中,不想破坏原作者编辑的文字。
优化方案:
在编辑模式中增加批注功能,当用户看到重要的句子、段落,能够将自己对文本内容的见解、质疑和心得体会等写在批注中。用户分享文件后,其他用户也能对文字进行批注,批注上的抬头名称显示用户信息。工作协作中,批注功能可以通过满足不同阅读群体的注释要求,让双方更容易理解文本,提高沟通效率。
为了便于理解,笔者做了如下的批注效果图。优化目的是为了让批注操作简单易用,并保持流畅的阅读体验。

我们在微信上24小时期待你的声音
解答本文疑问/技术咨询/运营咨询/技术建议/互联网交流