扫二维码与项目经理沟通
我们在微信上24小时期待你的声音
解答本文疑问/技术咨询/运营咨询/技术建议/互联网交流
编辑导语:随着互联网的发展,各种品类的App层出不穷,母婴孕产App也不例外,本篇文章作者分享了母婴孕产APP的竞品分析报告,通过分析中国母婴行业的市场行情、用户画像等内容,对比月子说与其他竞品的功能等,进而优化产品结构,感兴趣的一起来看一下吧。

本文通过了解并分析中国母婴行业的市场行情、用户画像和用户需求痛点并对比月子说与直接竞品、间接竞品的功能、结构等模块,比较它们各自的长处与不足,得出改进建议,从而优化月子说的产品结构。
2. 产品测试环境
1)母婴行业消费规模
随着“二胎”开放政策带来的人口红利,以及90/95后新晋宝爸宝妈的“入场”的主要原因,母婴行业交易规模保持稳定增长态势。

数据来源:艾瑞咨询
由图数据可知,2021年中国母婴消费规模达34591亿元,预计未来中国母婴市场仍保持稳定增长趋势,到2025年中国母婴市场规模将达到46797亿元。
总结:新一代年轻父母依托于数字化时代的信息便利,同时也受到中西方多元文化的影响的他们,思想更独立,在养娃上比“前辈”更加讲究科学,需求更加细化,对母婴产品的消费意愿以及消费能力都在大幅提升,母婴市场从增长驱动力由人口增长向消费升级转变。
由于互联网+时代的特点,现在的母婴行业与互联网相结合,更是将原来传统的线下母婴消费渠道升级为了线上+线下的消费渠道,更加大了母婴行业消费规模。
2)母婴行业产业链
基于互联网下的母婴社区平台建立完整的市场业务布局将是未来母婴行业的发展新态势。

数据来源:艾瑞咨询
从母婴行业产业链图谱来看,其产业链主要包括母婴电商、母婴社区、母婴工具、线下母婴服务、基础服务。
其中母婴电商主要来自于市面上的综合电商、垂直电商以及O2O电商;母婴社区和工具主要来自与专业的公司制作专业的社区、工具、早教以及医疗等app、pc软件;线上母婴服务也需要专业的公司进行经营;线上线下的经营需要物流和支付的功能方便用户快捷互动。母婴产品从单一只有“核心单品”(母婴用品)向“全品类”(母婴服务)拓展,以满足消费者的多元化需求。
总结:基于母婴消费群体的主要特征之一是需求多元化,其各个细分市场都存在着一定的增量空间,业内的企业可以把握住这一特点,通过打造核心母婴类单品进入市场抢占细分领域市场份额、并积极建立起品牌知名度与产品口碑后,迅速拓展自身产品线、向母婴类产品全品类扩张,全面应对消费者需求。
同时借此机会打造更具优势的特色产品,形成品牌效应的良性循环,吸引更多消费者消费并加强用户忠诚度。
2. 行业宏观环境分析1)政治环境

2015年我国二孩政策全面开放后,2021年7月三孩政策放开,中央计划生育调控政策趋向开放态势,政策东风吹向母婴行业,提振相关母婴消费的需求,助推母婴行业发展。
虽有鼓励生育政策政策,但近年来,受育龄妇女人数持续减少及人们生育观念转变,初婚初育年龄推迟三个方面的主要影响,我国出生人口持续减少。由图数据数据可知,2021年新生人口数量为1062万人,人口自然增长率也同步下降。
原因一是育龄妇女人数持续减少。2021年,15-49岁育龄妇女比上年减少约500万人,其中21-35岁生育旺盛期的育龄妇女减少约300万人。
二是生育水平继续下降。近年来,生育观念有所变化,婚育年龄也在推迟,加上其他一些生育成本提高方面的因素,年轻人的生育意愿是有所降低的。三是新冠肺炎疫情在一定程度上也推迟了年轻人的婚育安排。
总结:由于生活压力、生存空间限制因素的影响,三孩政策的放开,对一二线城市的影响将弱于三线及以下低线级城市。
在此基础上,由于下沉市场消费水平更低的主要原因,新生人口的增速将略高于一二线城市,所以除一、二线城市外,下沉市场对母婴孕产类各种形式的产品需求量将逐步增加。
母婴App占据“垂直内容/社交”生态位,变现闭环进一步强化。下沉市场的母婴平台用户规模庞大,对母婴平台的依赖度高。
2)经济环境

随着移动互联网的发展及消费者消费习惯的改变、加之受新冠疫情影响,母婴人群转移向线上消费,线上母婴消费规模持续增长,2021年母婴线上消费占比达33.8%。在疫情前线下母婴店、线下孕产机构是母婴产品的主要消费渠道,2021年,母婴线下消费占比达66.2%。
总结:母婴人群收入和消费水平的持续提升以及三孩政策都极大刺激了母婴行业的发展。疫情没有削弱具有刚需属性的母婴消费,但对渠道影响较大母婴消费为刚需,消费行为受新冠疫情影响较小。但疫情减少了宝妈的出行次数,促使宝妈更加依赖线上渠道消费,加速产业链线上线下融合布局。
3)社会环境
90后、95后年轻父母市场崛起孕育观念升级,线上关注母婴资讯,解答疑惑及互动等。孩子是每个家庭的焦点,家庭除妈妈外其他成员对孕育关注度增强,孕育市场用户群扩大。所以母婴类APP成为他们必备的学习工具,孕产工具、母婴社区、母婴电商出现在大众视野里。
总结:新一代宝妈宝爸对于孕期保养、育儿标准有了更高的专业化要求,母婴消费需求升级,促使母婴类APP被人们接受且使用,目前来看,精细化、高端化是母婴类APP发展的两个主要方向。
4)技术环境
新的技术助力母婴行业进一步提升服务品质:5G、大数据、AI技术主力提供高效、更精细化的服务。
通过数字化平台、供应链平台及全渠道运营平台推进母婴产业升级,用数字化工具连接母婴产业B端企业和C端消费者全链路,提升整个产业链效率,帮助更多母婴家庭创建更美好的生活。
例如母婴平台——菩提果,通过大数据以及移动互联网工具为母婴服务从业者提供专业的职业教育,为消费者提供高质的母婴服务。通过知识赋能,效率赋能,模式赋能和情感赋能一起构建诚信专业的母婴服务市场。
总结:技术推动母婴内容以多元载体普及,运用大数据等前沿科技挖掘精准用户需求。新技术助力母婴行业精细化发展,赋能母婴市场供给侧及服务的提升。
三、商业模式以下主要针对母婴行业与互联网+结合下的商业模式:
1. 母婴电商平台利用短视频和直播的流量聚合能力和丰富的内容吸引力,实现一站式的种草拔草。主要为母婴用品商家入驻,构建私域流量用户流量池,平台以用户每单成交的金额按百分比抽成,收取商家收益的10%。
例:用户A通过宝宝树孕育的商城购买了价值569/元的燕窝,下单付款成功后,平台将从这一订单中抽取56.9/元。
2. 母婴新零售平台借助小程序/公众号/H5或APP来打通线上线下流量,将互联网与智慧门店相结合的新零售商业模式。
例:孩子王小程序通过在微信小程序小程序中搭建新零售平台来全面实现打通线上购物,线下核销,营销系统、支付系统、会员数据系统,让线上带动线下客流增长,主要通过在新零售平台(小程序)上以自营+商家入驻的方式销售母婴用品以盈利,平台以用户每单成交的金额按百分比抽成,收取商家收益的10%
3. 母婴工具社区准妈妈较为看重媒体内容价值,整体更加相信专业领域的权威,在数据调查中,发现母婴用户在母婴社区的月平均使用时长接近150分钟,偏爱使用社区平台来学习、分享相关的孕育知识,这也为母婴知识付费和内容变现带来一定的市场前景。
例:母婴工具平台妈妈网孕育,通过不断提升流量来吸引广告商在其平台投放广告,收取其放费用,计费方式分为cpm计费和cpc计费。雀巢品牌在妈妈网孕育上进行活动推广,开机出价CPM&85,日需求曝光上限300000+,而综合CTR达到2.75%,最高值达到5.1%。
四、用户分析 1. 用户标签
使用母婴APP的基础用户主要为女性,年龄分布在20岁-40岁的区间,这个年龄区间正值女性婚育阶段。这些用户主要分布在三四五线城市,本科学历居多,大都是企业员工。
大部分用户有一定的教育背景,所以在孕产期间更愿意从多方了解孕产知识,其中一个途径就是通过母婴类APP。
且主要的用户更集中于三四五线城市,原因可能是这些城市的经济和消费水平均不如一线城市,接收到的相关信息也少于一线城市,所以用户们会通过母婴类APP来接收更多孕产信息和从母婴电商平台购买一些高质量,且在本地无法购买到的用品。
2. 用户行为1)用户使用母婴APP主要目的

用户使用母婴APP的主要目的最多为社交分享互动,因为这个目的满足了用户的想要分享的需求,大部分宝妈在使用母婴APP时,经常会从社区板块中查看其他宝妈分享的育儿日常,再去学习借鉴。其次的目的是获取母婴信息,通过母婴APP内的垂直内容板块,汲取到有用或感兴趣的信息。
最后的主要目的是为了使用母婴APP中的孕育工具,可以实时记录一些数据,能更直观的看到孕妇的身体变化和宝宝成长情况。
总结:以上涵盖了所有用户在使用母婴APP时的主要目的,也就是说只是单一满足用户的一个要求并不能让用户长时间留存,而目前大部分母婴APP中也是通过多个功能模块来满足用户的多元化需求。所以月子说APP的功能也不但只局限于满足用户的单个需求,而是通过“工具+百科知识+社区内容+附加服务”来满足用户的需求。
2)母婴用户消费能力

由图数据显示,多数母婴APP用户所处的家庭情况是只有1个孩子,其中有46%的家庭平均月收入为1-2w,这说明母婴类消费的门槛并不低。母婴平均消费支出为3870元/月,0-2000元主要是为宝妈支出,2000-5000元主要是为宝宝支出。
总结:母婴用户平均消费支出占比和家庭收入占比正持续增长,且大部分收入高的家庭,在母婴消费方面的能力也要高于收入低的家庭。收入越高的家庭在母婴支出方面越舍得花费,从单一的为宝宝或宝妈支出变为共同支出。
3)母婴用户关注的母婴类话题

由图可知,中国母婴人群关注的泛兴趣内容最多的为母婴育儿,其占比高达71%,其次才是时尚娱乐方面的内容。母婴人群对各类育儿的内容关注对最高的依次是健康营养、医疗健康、宝宝用品等。
总结:信息时代,科字儿理念深人人心,膳食营养及医疗健康等内容最受母婴人群所关注;而之母婴人群除母婴育儿信息外还对时尚、娱乐八卦、美妆、旅游等内容感兴趣。
从女性怀孕至产后以及宝宝的辅食健康,都属于健康营养的范畴,所以月子说的定位是主打做女性产后在坐月子期间的全系列知识与附加服务,通过免费月子百科知识以及UGC和PGC来帮助用户了解并掌握到他们需要的坐月子内容。
3. 用户群体1)宝妈、宝爸
越来越多90后、95后进入适育年龄,且80后-85后作为新一代年轻家庭对母婴产品和服务的需求也将持续被释放,他们有在网上购物、以及学习育儿知识这方面的习惯,这些都加速了线上母婴产品的普及及使用率。
宝妈、宝爸在意科学孕产和育儿,相对科学、先进的育儿产品对他们来讲,对宝妈及宝宝的帮助会更大,母婴APP成为必备的学习工具,现在除了注重宝宝的健康,对宝妈的身心健康也越来越关注了,不少宝妈也都会选择一些产后恢复的服务。
2)其他亲属
主要群体为宝宝的其他亲属,想关注宝宝的成长动态和学习更多育儿知识。
4. 用户使用场景


宝妈初次怀孕,对孕产知识从未有过了解,想通过便捷的方式从母婴类APP里查看
不懂女性产后护理知识,想使用专业的母婴类APP,认为其更具有权威性
宝爸宝妈的父母,例如:老年人育儿经验陈旧,希望通过母婴类APP学到新的育儿知识和理念
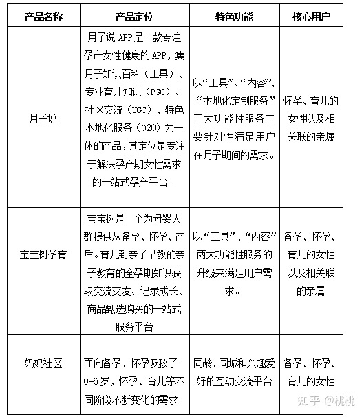
五、竞品分析 1. 战略层分析
总结:通过分析对比月子说和宝宝树孕育及妈妈社区的战略对比,宝宝树孕育主要一“工具”、“内容”功能为主要服务性功能,主要是通过孕产工具以及社区,为用户提供在孕产期间所需的数据记载及分析工具。主要针对于女性从备孕-怀孕-产后的全面服务,涵盖面较广,但对女性单一孕产阶段的精细化程度较低。
妈妈社区主要为备孕、怀孕、育儿的女性提供了一个互动交流平台;主要是平台提供确定的话题,再由用户添加话题发表社区内容。
主要针对满足于女性生育各个阶段的不同需求和喜欢分享母婴孕产类日常动态的用户。
月子说内有很多业内的专业人士,用户想了解的信息更加具有权威性和准确度,所以月子说主要为用户提供的最具价值的服务集中在社区内容板块。
且月子说相比另外两款APP,它提供的附加服务,也是它的特色服务为“本地服务”,针对女性在月子期间和产后在本地有服务需求的用户。
2. 范围层分析
宝宝树孕育:作为母婴类的一站式服务平台,基本涵盖了全部母婴人群所需的功能。例如喜报、个性化视频封面、直播直通问答,都是宝宝树孕育新推出的特色功能,且针对男性用户也打算开发宝爸类的新功能。但对用户单一阶段的需求并无差异化功能。
妈妈社区:基础功能能满足女性用户从备孕、怀孕、产后到育儿的需求。主要侧重的功能是宝妈特色话题圈,通过用户的经验分享和交流为母婴群体打造一个交流平台。但在功能上缺少本地化特色服务,无法满足用户需要的本地化更多服务。
月子说:主要功能的设计来源是针对于女性产后坐月子阶段的需求,但在育儿方面的功能较少,不能满足用户孕产一体化的需求。从综合角度触发,建议月子说可以考虑添加更多与育儿相关的功能。
3. 结构层分析月子说结构图



旨在为用户提供产后坐月子期间最关注的内容攻略和实用工具。发现页面作为其主要功能页面,击中了PGC、UGC内容的产出及分享,为用户提供了专精化的内容社区。
宝宝树孕育功能结构设计:宝宝树孕育主要功能集中在首页和交流页面,其次是商城页面,主要为用户提供孕产工具和宝妈交流圈子、话题及线上购物商城功能,注重为用户提供一站式服务。
妈妈社区功能结构设计:妈妈社区的主要功能放在首页和话题页面及优选页面。

我们在微信上24小时期待你的声音
解答本文疑问/技术咨询/运营咨询/技术建议/互联网交流