扫二维码与项目经理沟通
我们在微信上24小时期待你的声音
解答本文疑问/技术咨询/运营咨询/技术建议/互联网交流
多抓鱼是一个二手书交易平台,用户可以在上面买书卖书,让空闲的资源流转起来。本文作者对这款产品的主要功能进行了拆解分析,倒推出其PRD分档。







登录/未登录:
登录用户可以浏览所有页面,激活所用功能。
未登录用户可以浏览首页,查看书单、书籍信息与分类,可以分享书单中的书,不能给给书单中的书评论和点赞,不能向书单推荐书,不能查看他人主页动态,不给给书籍评分;可以查看卖书流程,不能扫码卖书,不能打开“购物车”和“我的”页面,在打开以上页面时均显示登录界面。
3.2 键盘交互说明点击输入框时,字母键盘由底部弹出。
3.3 页面间交互说明除了“首页”、“我的”、“分类”三个页面,其余页面在进入下一页时页面向左滑入,返回上一页面时,页面向右滑出。
进入“首页”和“我的”两个页面时,页面直接跳转至相应页面。
进入“分类”页面时,页面从底端向上滑入,返回上一页面时,页面向下滑出。
不同页面之间,无手势切换。
3.4 部分常用交互说明打断后重新打开APP:
其余通用形式:





前置条件:当用户选择进行未登录用户没有权限的操作时,弹出注册登录界面。
后置条件:
当用户选择登录后,如果用户没有同意《多抓鱼用户协议》和《隐私政策》,页面顶端显示提示框。显示内容:请先同意《多抓鱼用户协议》和《隐私政策》。
当用户选择登录后,且已同意《多抓鱼用户协议》和《隐私政策》,如当前网络不佳,则显示登录失败对话框。显示内容:微信登录失败/网络繁忙,请稍后再试!/确认。
当用户选择注册登录后,若当前手机使用微信号为未注册账号,则跳转至申请使用微信号页面,用户同意后完成注册,登录账号,页面跳转至首页。
当用户选择注册登录后,若当前手机使用微信号为已注册账号,则登录账号,跳转至首页。
界面:

界面元素:

业务流程:

文字版:

异常流程:
用户同意《多抓鱼用户协议》和《隐私政策》后,选择微信登录或注册后,如果网络不佳,页面跳转至无网络时界面。
思考:
在用户没有登录的状态下,可以查看书单与书籍信息,涉及到购买与内容发布时才需要登录,这对于潜水用户和新用户而言体验用户很棒,用户可以先查询是否有自己需要的书籍,再决定是否需要登录,内容发布需要登录后才有权限则可以在一定程度上规范用户的发言内容。
目前仅支持微信账号登录,用户在多抓鱼上开启“到货通知”的书有货时,平台会及时向用户发送微信推送,让用户能够及时下单。故推测仅支持微信登录的原因一方面是相较于其他平台如微博,用户使用微信的频率更高,能够及时收到信息推送,购买到自己想要的书籍,这容易形成良好的用户体验。另一方面猜测是为了方便管理。
4.2 书单描述:用户可自己建立主题书单,推荐书籍,其他用户可查看该书单,向该书单推荐书籍。
前置条件:
有网络。
已登录用户可获取书单所有权限,包含查看书单列表、助力新鱼编、提交新书单提案、查看书单内容、查看鱼编动态、查看书籍信息、分享书单、分享书单中的书籍、留言、点赞、推荐书籍。
未登录用户可查看书单列表、查看书单内容、分享书单和书单中的书籍,不具有助力新鱼编、提交新书单提案、查看鱼编动态、留言、点赞、推荐书籍的权限。
后置条件:
用户在已登录状态下,各权限对应的后置条件分别为书单列表、新书单列表、编辑新书单页面、书单详情页、鱼编动态页、书籍信息页、分享书单链接、分享书籍海报、留言对话框、点赞状态、推荐书籍页。
页面关系图:

界面:

界面元素:

业务流程:

文字版:



异常流程:用户网络不佳时,点击未加载过的页面,显示“网络出错,请重试”
思考:
该模块位于首页最顶端,且主页推荐的书单全部都为客座鱼编推荐,推测目的有二,一是用高质量的书单来吸引用户查看书单,达到种草的目的,进而在平台下单,为平台创造更多的收益,另一方面是吸引用户查看更多的书单,完成对用户喜好的推测,能够在首页达到较为精准的推送,吸引用户下单。
而书单内的书籍较查询的书籍多了留言和点赞的功能,满足了一定的社交需求,书单本身就起到了分享的作用,具有一定的社交属性,留言和点赞则能够传达其他用户对分享用户的认同感等其他感情,这可以刺激用户继续分享书单,从而实现平台的良性循环。
4.3 搜索书籍前置条件:有网络。
后置条件:显示搜索结果。
界面:

界面元素:

流程:
异常流程:无网络时,页面显示“加载失败,点击重试”。
思考:
搜索功能并非精确搜索而是模糊搜索,一方面可以方便用户搜索记忆不清的书,另一方面也可以让用户发现更多其他的书籍。
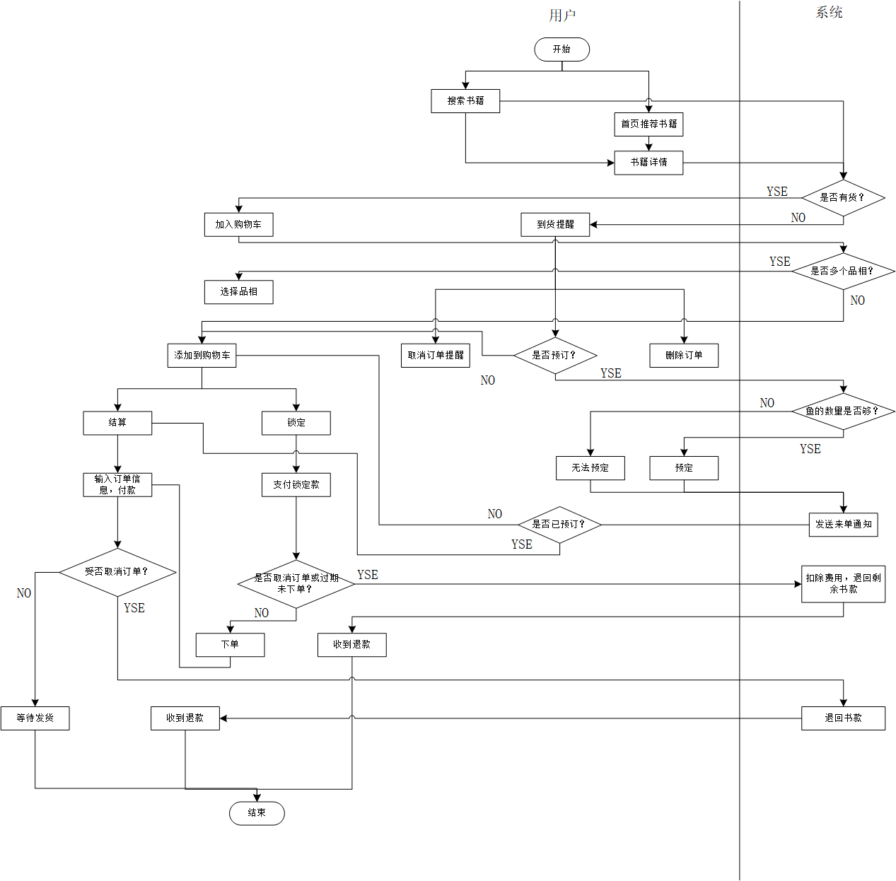
4.4 购买书籍前置条件:有网络;用户登录时才拥有购物车各项权限。
页面关系图:

流程图:

文字版:

界面:
1.搜索结果
前置条件:搜索页面。
后置条件:停留在当前页面、书籍详情页。
界面:

前置条件:搜索结果、首页推荐书籍。
后置条件:买入/卖出用户列表、书籍评分。
界面:

界面元素:

前置条件:书籍信息详情页。
后置条件:用户动态。
界面:

界面元素:
4. 评分页
前置条件:书籍信息详情页。
后置条件:书籍信息详情页。
界面:

界面元素:

5. 购物车
前置条件:搜索结果、书籍信息详情页。
后置条件:我的-订单。
界面:

界面元素:

思考:
值得一提的是,多抓鱼二手书的购买只可以取消订单,对于非品相或质量问题,收到货后没有退换货选项,因为本身用户购买二手书就是接受了一定程度的“瑕疵”与折旧。如果存在质量与品相问题,则需要通过与客服联系完成售后,售后门槛相对较高,这也从侧面反应了多抓鱼对书籍品质的自信。
4.5 卖书前置条件:有网络;用户登陆时才拥有卖书权限。
流程图:

文字版:

界面:
1.卖书
后置条件:卖书/买书界面、扫码、输入条形码、下单确认页。

2. 确认下单
后置条件:填写订单信息。

3. 订单信息
后置条件:选择时间、下单成功。

4. 下单成功
后置条件:联系客服、取消订单、修改订单信息。

5. 取消订单
后置条件:订单页。

思考:
多抓鱼虽然收书会经过二次筛选,第一次是在用户扫码或者输入条形码时,此时根据书籍内容判断是否回收,第二次是收到书以后根据书籍质量与品相判断是否回收。部分书不收推测是由于版本过分老旧并且有了更新的更易获得书籍内容价值更高的版本值得回收,第二次筛选则是为了能够保证书籍质量,让用户得到良好的购书体验,增加回购率。
五、总结本文是为了锻炼书写PRD的能力所写,参考了该网站现有的一些文章,但没有将所有功能写出来,这也是第一次写PRD,如果有什么需要改进的地方希望大家能够在评论区提出建议,谢谢。

我们在微信上24小时期待你的声音
解答本文疑问/技术咨询/运营咨询/技术建议/互联网交流