扫二维码与项目经理沟通
我们在微信上24小时期待你的声音
解答本文疑问/技术咨询/运营咨询/技术建议/互联网交流
编辑导读:说到音乐平台,QQ音乐必定榜上有名。背靠腾讯这棵大树,QQ音乐在版权上的多元化能够满足各年龄层的需求。而在竞争激烈的在线音乐市场中,QQ音乐是如何“冲出重围”,未来的发展趋势如何?本文作者从七个方面,对QQ音乐进行了深入的分析,与你分享。


表 1 体验环境
二、产品定位QQ音乐是一款提供正版数字音乐的一站式优质音乐资源服务平台,同时也是一款免费的音乐播放器。它也是一款提供海量音乐在线试听、最流行音乐在线首发、歌词翻译、高品质音乐试听、正版音乐下载、高清MV观看等众多强大功能于一身的在线音乐软件。
Slogan:让生活充满音乐
三、用户需求分析 3.1 用户画像3.1.1 地域分布

图 1 QQ音乐用户所处主要城市分布
音乐已经渗透人们的生活。分析百度指数2021年4月提供的数据,QQ音乐的用户主要在北京、上海、深圳、广州等一线城市,同时,成都、重庆、杭州等新一线城市的用户数量也十分可观。
3.1.2 年龄分布

图 2 QQ音乐用户主要年龄统计
音乐的多元化能够满足各个年龄层用户的需求。随着互联网的不断普及,中老年用户占比可观,20-29岁区间用户占比最大,且音乐行业用户继续向低龄化渗透。
3.1.3 性别分布

图 3 QQ音乐用户性别统计
在QQ音乐的用户群体中,男性占比更高,且较女性而言,男性对于QQ音乐的偏好度更强。
3.2 用户需求3.2.1 用户需求与痛点分析

图 4 QQ音乐应用偏好统计信息
根据TalkingData在2021年4月提供的应用偏好统计信息,关注度较高的偏好除了手机APP四大偏好巨头:即时通讯与社交、新闻资讯、影音、网购以外,用户偏好主要集中在阅读、生活、工作、手机工具、资讯、商旅出行和教育等方面。分析用户偏好,可以得出QQ音乐可以满足以下特征用户群体的需求:
追求生活品质类用户:此类用户期待高品质精致生活,QQ音乐可为此类用户提供高品质的音乐服务与多元化的音乐场景,使用户随时随地可以体验高质量音乐服务,通过音乐进行社交与生活分享。
关注时间效率类用户:此类用户期待利用最少的时间获得最新和最有用的资讯。QQ音乐中除了提供海量在线曲库外,电台与播客可以在各种场景为用户传递新鲜真实的资讯与信息,帮助用户合理利用碎片时间。
注重自我提升类用户:此类用户期望通过不断学习追求自我的提升与价值实现。QQ音乐提供有声阅读,用户可选择自己感兴趣的内容收听,在不占用过多时间的情况下达到充实自己的目的。
3.2.2 主要用户群体与使用场景
根据用户基本信息、偏好及特征分析,大致推测出用户所属几个群体,并归纳他们各自使用QQ音乐的场景与主要关注内容:
学生群体:生活主要由学习与休闲构成,乐于接受新鲜事物,从众现象较为普遍。主要使用场景为:部分学习时间,运动休闲时间,睡前。多关注音乐资源丰富度与喜好明星动态。
年轻上班族:工作占据此类群体较多时间,碎片化时间较多,通勤时间较多,生活节奏快,生活压力大,关注时间效率。主要使用场景为:通勤时间,碎片休息时间,节假日出游时间,睡前。主要关注音乐丰富度与播客电台等。
中年上班族及年长群体:工作压力相对较小,个人时间较为充裕,有一定消费能力,注重生活品质。主要使用场景为:早晚新闻时间,个人休息时间。主要关注新闻资讯与投资理财等相关信息。
四、市场现状分析 4.1 在线音乐市场表现分析2004年-2013年中国在线音乐行业处于高速发展期,自2004年酷狗音乐成立以来,陆续有虾米音乐、QQ音乐、酷我音乐、网易云音乐成立。2013年后,头部企业开始频繁并购,腾讯先后并购酷我音乐、酷狗音乐和QQ音乐。

图 5 中国在线音乐发展历程
2015-2019年我国在线音乐的市场产值从19.8亿元上涨至107亿元,平均复合增速达到52.47%,随着头部企业竞争力加强,预计2020年中国在线数字音乐市场产值将超过140亿元。

图 6 2015-2020中国在线数字音乐市场产值(单位:亿元,% )
根据Fastdata的监测数据,2019年11月-2020年10月,我国在线音乐的平均月活用户规模在5.8亿人,而2020年10月在线音乐的月活用户达到6.2亿人。其中在线音乐付费用户超7000万,付费听歌被用户普遍接纳。

图 7 2019.10-2020.10中国在线数字音乐月活用户规模(单位:万)
4.2 产品市场表现4.2.1 主要数据表现
根据FastData和前瞻产业研究院整理数据,腾讯音乐前三季度收入达208亿元,最新市值超过1800亿元,是中国最大的在线音乐平台,在中国在线音乐市场中独领风骚。它旗下拥有QQ音乐、酷狗音乐、酷我音乐等强势在线音乐平台。2020年10月,QQ音乐的月活用户数量达到20122万人,酷狗音乐月活用户数量达到18769万人。网易云音乐的月活用户数量为8895万人,与QQ音乐和酷狗音乐的用户差距较大。

图 8 2020.10 中国在线数字音乐APP月活用户数量(单位:万人)
根据极光大数据2019年发布的《国内在线音乐社区研究报告》,以渗透率8%和MAU 8000万、渗透率1%到8%和MAU 800万为界,将目前在线音乐行业的几大平台划分为了三大阵营。其中,第一阵营主要包括腾讯音乐娱乐集团(QQ音乐、酷狗音乐、酷我音乐)和网易云音乐;第二阵营主要包括虾米音乐和咪咕音乐;第三阵营主要包括千千音乐和爱听4G。QQ音乐作为第一阵营重要组成部分,目前在中国在线音乐市场表现良好,但仍具有较大发展空间。

图 9 我国在线音乐发展格局
4.2.2 品牌认知度
DCCI发布的2016-2017年中国数字音乐用户调查显示,中国网民最常用数字音乐平台主要有QQ音乐、酷狗音乐、网易云音乐等,其中QQ音乐常用程度最高,有40.7%的被调查用户选择了QQ音乐。

图 10 中国网民最常用数字平台
据数据统计显示:2018年网络音乐平台排行榜中,QQ音乐最受大众的喜爱;其次为网易云音乐,酷我音乐位列第三。作为拥有大量独家版权和强大用户基础的QQ音乐,目前与国内外超过200家唱片公司达成版权战略合作,购买的独家版权达30余家,积累正版曲库超1500万首,QQ音乐成为在线音乐平台上独家版权最多的平台。
而且,QQ音乐作为一个音乐社区平台,拥有丰富的音乐流量与用户基础,并基于平台流量提供广告营销或活动推广服务,依靠内部丰富的社交产品矩阵,“分享”成为QQ音乐的竞争特色,也成为腾讯生态中不可缺少的一环。
五、产品分析 5.1 产品结构图
图 11 QQ音乐产品功能架构
我们将QQ音乐的主要功能罗列在上图中,按照其页面的4个Tab进行归类。4个Tab分别为:首页:涵盖了QQ音乐的主要功能;视频:包含了音乐现场、live等各领域的音乐视频;扑通:主要以动态的形式提供明星与粉丝之间的互动平台;我的:包含个人信息以及歌曲管理等功能。
5.2 核心功能体验与改进QQ音乐的核心功能为音乐搜索识别、音乐播放、音乐管理、音乐馆、电台播客及社区功能。笔者依次对上述功能进行体验后,将该功能的优势、用户需求的满足情况进行分析,并对其后续改进提出个人建议。
5.2.1 音乐搜索与识别功能
5.2.1.1 功能体验
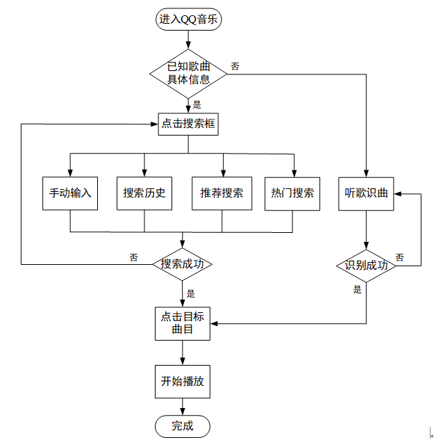
下图展示了QQ音乐搜索识别与播放的流程:

图 12 QQ音乐核心功能流程图
用户进入QQ音乐后,按照上图所示流程操作,即可搜索或识别到目标曲目进行播放,整个过程对用户来说,学习成本较低,且各个环节标示清楚,简单易操作。
在首页的每个栏目下面都设置了搜索栏,充分满足用户随时产生的搜索需求。且搜索栏中有为用户推荐的搜索内容,点击搜索栏会有推荐搜索与热门搜索的标签,供用户选择,为没有明确搜索目的的用户提供方向。
用户搜索的方式主要有文字输入与歌曲识别。用户不仅可以利用歌曲名称进行搜索,还可以利用其他关键字,例如歌词,搜索结果可以根据用户期望的内容进行展示,主要有综合、歌曲、视频、扑通、歌单、电台、专辑、歌手、歌词和用户。通过对音乐信息全方位的覆盖,保证达到精准搜索。听歌识曲功能作为如今在线音乐产品的必要功能,满足了用户即时搜索的需求,用户可以选择听歌识曲或者较为模糊的哼唱识别进行匹配,如果未能匹配上,QQ音乐还为用户贴心推荐了“别人都在识别的歌”以及识别榜单,弥补用户未搜索到内容的失落感。
在对此功能的体验过程中,笔者的用户体验良好,总结其搜索功能优势如下:
QQ音乐的音乐资源十分丰富,只要有匹配的关键词,就能大概率搜索到相关结果。
搜索结果的呈现以及搜索过程十分人性化。例如搜索结果中“综合”栏目的设置。此栏目下展示用户最有可能想要的搜索结果,比如用户搜索了一首歌,但其实是想找到该歌曲的歌手或者相关歌单,此时在“综合”一栏下面就直接呈现其相关信息,用户无需切换到对应页面搜索。
听歌识曲入口除了展示在首页之外,当用户切换到抖索页面时,该入口还会移动到搜索栏右侧,且十分醒目,为用户提供“识别”的搜索渠道。

图13 QQ音乐搜索入口及界面

图14 QQ音乐识别界面
5.2.1.2 改进建议
虽然此功能已经比较完善,但笔者认为可以朝着以下方向改进:
可以根据用户播放率与搜索率对搜索结果进行重新排序,也可以使用户自定义排列搜索结果,例如按照收藏量、分享量、评论量排序等等。笔者在原界面上加入了个人改进建议,如下图所示:

图15 QQ音乐搜索界面呈现改进说明
5.2.2 音乐播放功能
5.2.2.1 功能体验
QQ音乐的播放小部件一直展示在页面下方,小部件上会显示歌曲信息、播放暂停按钮以及播放列表,用户无需打开播放界面即可在此小部件上进行歌曲的切换等操作。
音乐单独播放界面下有三个栏目:推荐、歌曲和歌词。推荐内容十分全面,涵盖歌曲详情、相关歌曲、其他版本以及相关歌单、节目、视频等。歌曲页面除了传统专辑的呈现方式以外,还有特别的歌曲相关MV的呈现,给用户以代入感。此外,用户还可以在此页面找到k歌的入口,进行声音设置、发表评论等。歌词页面设置了弹幕和海报转换功能,旨在形成社交化氛围,提升传播力度。
综合以上功能走查,笔者认为QQ音乐在音乐播放功能的设计方面有如下优势:
歌曲的MV呈现方式十分新颖,为用户设置了易融入歌曲的场景,更容易产生共鸣。
推荐页面中推荐涵盖面广,与一般的搜索呈现结果类似,并对QQ音乐的其他模块有引导作用。
歌词海报制作功能可以充分彰显用户个性,也便于产品宣传。
弹幕功能是一个很创新的功能,也有利于社区化氛围的打造。

图16 QQ音乐播放音乐入口及界面
5.2.2.2 改进建议
K歌的入口直通“全民k歌”,虽然有利于更好宣传其他产品,但对某些用户造成操作障碍,可以考虑在QQ音乐中添加类似微信小程序的组建或内嵌网页,减少用户操作步骤。
某些音乐的“歌曲”栏目下页面右上角有直播入口,个人感觉作用不是非常大,而且如果用户误触,还会影响听歌体验。页面关闭之后还无法返回到歌曲播放页面。操作体验不佳。建议关闭此入口,可另外为直播交流开设一个栏目。
5.2.3 音乐管理功能
5.2.3.1 功能体验
QQ音乐主要以歌单收藏夹,辅以用户喜欢与缓存的形式管理歌曲。另外,平台还为用户记录最近播放历史以及推荐的歌单等。此外,在智能分类中,利用大数据为用户呈现“你最爱听”、“好友听歌排行”、“经常听”、“听歌榜单”等,充分显示出对用户贴心细致的关怀。
综上,笔者认为QQ音乐的音乐管理功能有如下优势:
人性化的歌单分类与推荐,为用户定制的听歌榜单。
用户可以对自己喜欢的歌曲以及本地歌曲进行精确搜索与模糊的标签搜索。另外,如果用户没有喜欢歌曲,平台还会为用户推荐。
“已购”入口的设置在方便用户查找的同时为平台增加了更多变现机会。

图17 QQ音乐管理音乐界面
5.2.3.2 改进建议
用户对音乐产品中“跑步电台”的功能需求较高,但目前其入口较为隐蔽,可以考虑将此单独入口移出至“我”Tab中。笔者记忆中该入口在之前的版本中是作为单独入口出现的,但现在的改动原因笔者尚不清楚。笔者将该功能移出至“我”主界面的右上角,以跑步小人的图标做标识。

图18 QQ音乐“跑步电台”功能移动说明
5.2.4 音乐馆功能
5.2.4.1 功能体验
随着QQ音乐的不断迭代,音乐馆的内容也越来越丰富,除了歌手、排行、歌单的查找外,还有电台、直播等。音乐馆界面下方以图文形式呈现专访、专辑、排行榜、直播、独家、音乐人等内容,丰富用户的选择,适应不同用户口味,这也是该功能最明显的优势。界面上方以滑动banner的形式展示QQ音乐独家内容,吸引用户眼球。

图19 QQ音乐音乐馆界面
5.2.4.2 改进建议
可以使用户自定义专访、专辑、排行榜、直播的排列顺序,例如某些用户可能对音乐人内容更感兴趣,但必须滑动到页面下方才能找到。如果可以自定义顺序,则用户可以优先排布音乐人栏目的位置。该功能改进可参考下图网易云音乐的设计。

图20 网易云音乐自定义栏目排序功能
可以在音乐馆主界面或歌单分类界面下设置“好友歌单”的入口,方便用户之间推荐、复制歌单,也有助于用户在探索音乐时得到启发。
5.2.5 电台播客功能
5.2.5.1 功能体验
与音乐馆的内容排布相似,电台除了排行、分类、会员、有声书的入口外,还为用户提供多种分类,主要有“猜你喜欢”、上新、情感、音乐、脱口秀、明星、人文、小说、体育、资讯等。分类清晰,种类丰富。播客以个人电台的形式展现,页面以信息流的方式按时间先后呈现,用户上下滑动即可浏览缩略内容,颇有社交动态的体验感。
笔者认为电台和播客的设计对于在线音乐平台来说十分关键,用户听广播的习惯已经根深蒂固,而且听可以解放双眼,获得更纯粹的沉浸式体验,对于所听内容的理解也有促进理解的作用。因此对于现在的在线音乐产品来说,丰富电台播客资源,给用户更纯粹的听觉体验是未来可以努力的方向。

图21 QQ音乐电台、播客界面
5.2.5.2 改进建议
播客页面可以以标签的形式设置分类入口,帮助用户迅速找到感兴趣内容。
可以在播客、电台界面下设置“好友在听”的入口,方便用户之间推荐、复制收听内容,也有助于用户在探索内容时得到启发。
播客的展示方面,笔者认为可以将优秀播客账号以及播客话题呈现在页面顶端,下面再展示详细内容,这样更有利于内容的整合和分类寻找。
5.2.6 社区功能
5.2.6.1 功能体验
QQ音乐的社区功能主要体现在“扑通”Tab和音乐评论区下。在广场中,用户的动态以图文加视频信息流的方式呈现,为方便用户参与讨论,还为用户提供小组和话题。为提高用户参与讨论的积极性,平台进行了丰富的活动运营,用户参与相关话题讨论就有机会赢取奖励。可以看出,QQ音乐在社区运营中将联结用户,形成组织作为重点。
在音乐评论区,QQ音乐做了很大改进,不仅设置了相关小组入口,还为用户推荐相关阅读,为用户打造更生动的讨论交流场景,也因此吸引了很多评论。
其优势在于:
丰富的话题、社交小组织的建立,使的讨论话题更精准,拥有相同兴趣的人更容易找到组织。
明星入驻率很高,会形成很好的带动效应,促进用户参与。

图22 QQ音乐社区功能体验
5.2.6.2 改进建议

我们在微信上24小时期待你的声音
解答本文疑问/技术咨询/运营咨询/技术建议/互联网交流