扫二维码与项目经理沟通
我们在微信上24小时期待你的声音
解答本文疑问/技术咨询/运营咨询/技术建议/互联网交流
编辑导语:斗鱼,是一家弹幕式直播分享平台,为用户提供视频直播和赛事直播服务。中国直播行业的快速发展始于2014年,当时最大游戏直播平台YY游戏直播改名为虎牙直播,而斗鱼TV则是由此前最大弹幕视频网站AcFun生放送直播发展而来。本文作者以斗鱼为例,分析了游戏直播行业的未来。

随着近几年熊猫、触手、战旗等大型直播平台的退场,游戏直播平台的竞争态势也愈发明朗而激烈。
一方面随着短视频平台、带货直播的起势,游戏直播平台的拓展业务重心也分化明显;另一方面,随着斗鱼、虎牙两家头部平台的先后上市与诸多互联网巨头的融资与业务拓展,“两超多强”的游戏直播行业格局已基本确立。
随着云游戏技术、直播带货、虚拟主播等行业新潮流的兴起,老牌游戏直播平台的业务也必然拓展出新的维度,游戏直播行业的未来也将更加精彩。
二、市场分析 1. 行业分析
图片来源艾瑞网
从产业链的角度来说,游戏直播行业中的角色大体可粗略划分为4个:内容版权方、内容提供方、商业合作方与平台提供方。从内容提供的角度来说,由主播提供的的UGC内容与游戏赛事、游戏综艺等PGC内容在产业链上又有细微差别。
UGC内容生产流程中有着工会/MCN等协助平台扶持、管理、运营主播的经纪公司与为这些公司提供大数据服务的中台公司,这些公司主要以解决平台管理问题与主播运营问题在产业中站稳脚跟,保证了内容提供的稳定性与高质量。
少部分UGC内容也在工会/MCN的指导生产下转变为PUGC内容,从而能够更加稳定高效地提供高质量内容,并进一步挖掘新的商业变现模式。
PGC内容生产流程则有着提供承包线下赛事场馆、赛事推广服务的赛事承办公司,这些公司确保了线下赛事的开展与宣传,完成互联网公司不擅长的线下业务。

图片来源艾瑞网
随着触手、战旗直播的没落,老牌游戏直播平台的颓势愈加明显,与之相对的是斗鱼与虎牙如火如荼的竞争与众多视频平台巨头的进军,哔哩哔哩与快手的直播业务近两年也在飞速增长中。
除此之外,其他老牌娱乐直播平台的业务延伸也在缓慢推进。
哔哩哔哩2020的收入占比,可以看到直播及增值收入已成为公司总收入的大头,图片来源腾讯网

图片来源艾媒咨询
目光放远到整个直播行业的发展,行业发展之初起源于秀场、游戏直播等传统直播领域内容。随着短视频的起势,直播行业也发展到多垂类、多形态的百花齐放时期。
到现在直播带货的兴起,直播+电商、直播+旅游等等创新模式的出现,直播行业真正迎来了发展上的繁荣期。
2. 市场规模
图片来源艾瑞网
从市场角度看来,近年的游戏直播市场规模仍在高速增长,但在市场到达一定规模的情况下,市场规模增速放缓是正常现象。据数据显示,2022年游戏直播市场预期将达到497.1亿元,在屡次打破行业预期的直播行业来说,这并非不可达到的数字。

图片来源艾瑞网
从用户角度看来,2019年游戏直播平台用户达到3亿人,较2018年上涨15.4%。就2020年预估的数据看来,用户增长率上似乎并未下降太多。
这是由于2020年在新冠病毒的客观因素影响下,由于宅家娱乐需求人数的增多,直接推动了游戏直播行业目标用户在2020的稳健增长,这是2020用户增长率几乎保持不变的主要原因。
可以确定的是,在未来的几年里游戏直播用户增长率将会大大放缓。在这样的形势下,如何提高现有活跃用户转化付费用户的转化率及ARPPU的增速,将会成为所有游戏直播平台的重要目标。


图片来源艾瑞网
从市场分布角度来说,直播业务收入一直是游戏直播平台收入的大头,平均在90%左右。随着个平台拓展云游戏、直播带货等新业务,直播平台收入来源也将更加多元化,直播业务收入占比也将缓慢下降。
细化到直播内容看来,游戏直播平台的直播类型也并不仅仅局限于游戏直播,热门观看板块内娱乐直播占比达到了22.4%,其在游戏平台热度TOP1000主播中甚至占有31.6%的比例。
除此之外,根据热门秀场主播收入数据看来,秀场直播用户群体的ARPPU与活跃度似乎都要高于游戏直播,分配更多资源在娱乐直播上也是可供游戏直播平台考虑的下一步发展方向。
3. 市场动态
图片来源艾瑞网

图片来源小葫芦数据
毫无疑问,头部主播的直播游戏类型当然与游戏热度有一定正相关性。MOBA类(王者荣耀,英雄联盟)与FPS类(绝地求生、穿越火线)作为老牌主流游戏类型毫无疑问成为众多头部主播的集中地。
除此之外,曾火热一时的新兴游戏类型“自走棋”在2019年刚出现时曾掀起一阵热潮,但就数据而言,其无论是流水还是直播人数都只能算是差强人意,头部游戏(云顶之弈、王者模拟战)也在一定程度上借了MOBA类游戏的东风,其生命力还需市场进行长期考量。

图片来源艾瑞网
也是在2019年,直播+电商的新模式横空出世,直播带货成为万众瞩目的电商/直播新模式。时间推移,电商平台的主导地位也在渐渐朝着短视频平台倾斜。作为能带来巨大流量与收入的业务模块,自然也成为游戏直播平台的重要业务扩展方向。
疫情期间,由于线下零售渠道的衰弱,直播带货迎来了巅峰期,游戏直播平台也纷纷积极探索直播带货在自家平台上的生存方式,较成功的例如公益助农带货与“618”、“双11”购物节。
至于在2021游戏直播平台是否还能在直播带货的市场分到一杯羹,让“购物节”这一电商节日真正成为游戏直播行业营收常青树,还需市场与时间的检验。
三、产品分析 1. 产品定位斗鱼是一个以游戏为主,包括但不限于秀场、带货、户外等内容类别的直播平台,同时也在向着以电竞为核心,“直播+视频+社区”一体化的泛娱乐平台方向前进。
2. 结构分析
斗鱼产品架构图
按业务大方向划分,斗鱼可划为四个业务方向:直播、视频、社区与其他扩展业务。相比于其他游戏直播平台,斗鱼在业务方向上更加多元化,直播+视频+社区,相互独立但也彼此交错的业务设计模式,是斗鱼高月活的秘诀之一。
早期的斗鱼主要凭借赞助电竞战队、招募头部主播热启动,发展为以电竞游戏为主的游戏直播平台。凭借出色的营销快速扩张的斗鱼在之后逐渐丰富了直播板块,加入手游、单机游戏等多平台游戏板块以及娱乐(秀场)、户外等其他类型的直播板块。
在发展一段时间后,已小有所成的斗鱼也在不断扩展业务线,增加社区、视频等业务模块,同时也拓宽了其娱乐直播板块的广度,发展方向也由游戏直播平台转向为泛娱乐平台。
3. 用户分析1)角色分析
在斗鱼平台内,用户可大致分为三种角色:内容消费者、内容提供者与经纪公司。
内容消费者:是平台的主要目标用户,也称为观众/粉丝,可细分为普通观众与付费观众。付费观众相比普通观众拥有更多的来自内容提供者、平台的正向反馈(礼物特效、主播关注等),也可被赋予一些额外权利(直播间管理、社区管理);
内容提供者:是平台内容生产的核心,包括主播/up主/赛事主办等具体角色。这类用户不仅是平台营收价值的来源,更是用户活跃度的重要保障;
经纪公司:是协助平台管理、包装主播的角色,一般形式为工会与MCN公司,工会主要存在于直播行业,MCN则主做短视频领域,斗鱼绝大多数经纪公司为工会形式。
经纪公司既分担了平台管理主播的压力,又起到了培养、推广新主播的作用,是连接平台与主播的桥梁,为主播发展提供系统化运营支持。
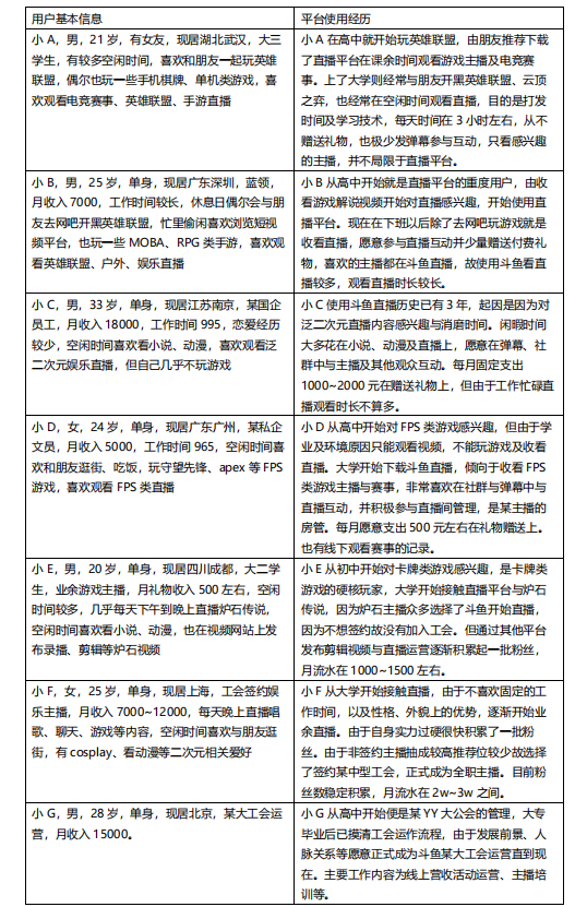
2)用户画像
通过数据分析平台收集斗鱼的用户数据,可以发现使用斗鱼APP的男女用户比例相差不大,男性用户略多于女性;用户主要分布在一线/准一线城市,用户年龄主要为40岁以内,其中24岁以下的用户占比最多,这表明目标用户主要为大城市的学生、刚毕业的年轻人以及少部分中年人,年龄段大概在16-24岁,以及32-40岁之间。
综合可收集的用户数据,可以列出以下用户画像:

由于游戏直播平台主要目标用户为游戏玩家,电脑使用频率较高,上文数据显示在使用场景上PC客户端活跃用户相较于手机端用户也较多,具体功能也将拆分为PC/网页/手机端分开分析,以对应不同用户的不同使用场景。
PC客户端目标用户群体主要为直播观看用户,网页与手机客户端目标用户群体为所有斗鱼的目标用户。
1)直播间功能
各种运营活动是提高营收流水的重要方式,从活动功能来说,斗鱼直播的玩法众多但不会显得直播间设计过于繁杂。PC端左边仅展示鱼塘、每日签到、游戏推荐与任务大厅等核心活动玩法,右边为送礼功能及礼物背包、余额显示。
网页端与PC端功能设计相同,手机端右边仅展示三个可关闭的核心活动:游戏推荐(广告营收),观看任务(用户活跃度),主播任务(直播,营收),由于这些活动及其背后挂钩数据的重要性故将其单独列出。
仅在手机端可用的其他PK、亲密互动、小游戏等功能均将其放在底部与鱼塘、首充活动、送礼功能并列的“互动”功能分区中,可推测其主要面向手机端娱乐直播受众用户群体。
斗鱼直播间的特色功能,也是核心活动玩法“鱼塘”,是一个建立在用户活跃度上的奖励系统。用户通过完成一系列任务获取鱼粮,再使用鱼粮喂养“鲨鱼”或参与抽奖、出征等活动。
直播间鱼粮赠送情况通过“鲨鱼”体重反映,也直接与直播热度挂钩,越多的鱼粮可以带来越多的直播间热度提升量。鱼粮抽奖、出征等活动则可以给参与用户带来虚拟道具/鱼丸奖励。
鱼塘的设计目是在保证用户活跃度的情况下,增加付费用户的转化率。
做任务,参与鱼塘活动并不需要付费,但是在参与活动过程中会有排行榜、贡献度等刺激消费的因素,如果用户想获得更多鱼粮或提高贡献度则需要完成赠送付费礼物的部分鱼粮任务。
在参与活动→获得正向反馈→参与活动意愿更强的正循环中很好的提高了用户的活跃度及转化率。
PC端直播功能区域

手机端直播功能区域
从互动功能来说,斗鱼的弹幕设置区别及功能众多。弹幕类别分为普通弹幕、随直播间等级增加种类的粉丝彩色弹幕、超级弹幕及子爵以上贵族专属弹幕,对用户的区分度较高。
此外,弹幕可以附带表情发送,包括emoji表情及斗鱼表情包,同时一些高价值礼物/高等级贵族开通/全站喇叭均会以特殊样式显示在弹幕中(可屏蔽)。
从直播弹窗来说,斗鱼的弹窗基本为抽奖/预言等主播发起活动,或是关注主播弹窗,并不会跳出广告或其他活动弹窗。这种设计提高了用户的专注程度与观看体验,但一定程度上也减少了营收流水。
从赠礼功能来说,斗鱼的礼物分为免费礼物(消费鱼丸)与付费礼物(消费鱼翅),免费礼物仅能帮助主播提高热度,付费礼物才真正转化为营收流水及主播收益。
通用付费礼物的价格为0.1,0.2,1,6,20,123,500,2000(单位为鱼翅,鱼翅:RMB=1:1)其中锚点价格为6鱼翅,也几乎是中小主播在直播中感谢送礼的最低价格。除此之外也有根据直播分区设置的分区专属礼物以及粉丝专属礼物(有粉丝牌可赠送)。
这样的价格通过价格锚定效应设置了最低付费线为6元,是一个在付费用户转化率与ARPPU之间能够取得平衡的付费价格,同时也保证了“土豪”用户的付费体验。
2)视频功能
2017年底,随着短视频风口的出现,斗鱼上线了视频模块,当时的slogan为看游戏短视频,就在斗鱼。随着时间推移,斗鱼的视频业务方向也从游戏短视频转向了以游戏为核心扩散全领域的视频平台。
斗鱼的视频功能模块设计大体来说与另一个视频网站——哔哩哔哩相似,其功能在三个客户端(网页,PC,手机)上有较大差别。但是视频内容方向而言,斗鱼的视频业务还是更倾向于游戏视频网站,同时在手机端也支持短视频(竖屏视频)的拍摄与上传。

PC客户端视频首页
从PC客户端首页设计我们不难发现,斗鱼PC客户端视频板块内容主要分为游戏、娱乐、数码、生活及文娱五个大方向。
可以看出在斗鱼PC客户端上视频模块目的是以直播用户为导向,为用户在直播观看间隙提供视频内容。界面较为简洁明了,无法对视频进行点赞、发送弹幕等互动操作。若用户确有视频互动需求,则可以前往网页客户端或手机客户端进行使用。

PC端功能模块列表
另外从PC客户端功能列表可以看出,斗鱼视频模块在PC客户端上的优先级并不高,甚至可以点击折叠,这点在视频播放界面也有所体现。
但在网页客户端则不同于PC客户端,视频分区更加全面的同时功能入口也更加丰富,从结构与功能上来说完全是一个成熟的视频网站设计。缺点是价值内容较少,用户互动意愿不高。

网页端视频首页
手机端视频模块设计与大部分视频网站类似,首页为用户个性化推荐视频信息流。

手机客户端视频模块首页
点击搜索框页面变为搜索页面,显示历史记录/热搜榜单及视频分类,推测分类功能放在此处原因为目前优先级较低/精简视频首页UI。

手机客户端视频搜索页面
视频播放页面设计则也与哔哩哔哩类似,在播放窗口下有点赞/投币/评论/分享功能、视频标签及推荐视频,是较为标准的手机端视频播放页面。

手机客户端视频播放页面
总体来说斗鱼在视频业务上可以说投入了相当大的资源,也做出了较为成熟的视频板块,但也存在没有社区互动氛围、缺少价值内容及视频内容同质化(录播)严重等缺陷,尚需后续迭代进行不断完善。
3)社区功能
斗鱼的社区功能由来已久,在2016年就随着应用正式上架在几个月内推出了鱼吧功能。但在2017年以前鱼吧的运营数据并不好看。17年初通过主播、推荐页引流进行的冷启动提供了一定内容,鱼吧数据开始稳步提升。
鱼吧的爆发期是在2018年参与斗鱼嘉年华活动后,通过线下地推及顶级主播鱼吧运营开始的。作为结合直播+社区的定位,鱼吧的定位应当是成为斗鱼平台这个整个垂直领域的用户交流中心。
网页与PC客户端的界面设计完全相同,主要信息流为关注主播的发布动态,点击左边列表可切换信息流显示内容。由于中小主播鱼吧热度较低,在右方页面也有热门中小主播鱼吧推荐引流。

斗鱼PC网页客户端鱼吧主页
手机端鱼吧被划分为4个版块,关注主播动态、推荐动态、赛事分区及鱼吧分类。关注动态与推荐动态信息推送分别为feed流、瀑布流形式,提供多样化的内容,猜测赛事分区放在鱼吧UI模块的原因为社区引流/精简主页UI界面。

斗鱼手机客户端鱼吧主页
鱼吧作为斗鱼的特色功能建造了一个面向直播观众的类百度贴吧的直播垂直社区,作为社区模块提供了了UGC内容生产,提高了用户活跃度,加强了主播与用户的联系。
现存问题是鱼吧活跃用户很大程度上聚集在大主播鱼吧,其对大主播的人气加成作用远远高于对中小主播的帮助,且用户很难转换到其他鱼吧,热度不温不火的鱼吧未来走向会如何?
按斗鱼目前的发展方向,鱼吧将不断向着以直播内容为核心的综合性社区发展。
四、竞品分析 1. 明确竞品由于斗鱼目前的主要赛道仍为游戏直播方向,故暂不考虑将其他赛道的直播平台列入竞争对手(花椒、CCtalk、抖音直播等)。

我们在微信上24小时期待你的声音
解答本文疑问/技术咨询/运营咨询/技术建议/互联网交流