扫二维码与项目经理沟通
我们在微信上24小时期待你的声音
解答本文疑问/技术咨询/运营咨询/技术建议/互联网交流
快看漫画在上线2年内实现50%以上市场占有率,可谓发展之飞速,并且依然在不断吸引着拥有二次元漫画爱好的年轻一代去使用它。那么它是怎样完成这些目标,未来又有哪些可以改进的地方呢?本文对快看漫画APP进行了梳理分析,与大家分享。

本文将从以下几个方面进行分析:
产品功能结构
竞品分析
用户分析
用户调研
功能分析与优化
总结
一、产品功能结构
产品架构
二、竞品分析 2.1 产品定位最初认识快看漫画是在上大学后。偶然的机会,一位二次元发烧友向我推荐了它。从前一直是用纸质漫画阅读,从未尝试过电子漫画的我开始尝试这款产品。
快看上的漫画内容丰富、多样化,给到我很大的选择空间。找到自己喜欢的类型,开始一本本阅读。很喜欢快看长条彩漫的形式以及后面开启的弹幕功能,都是实用又有趣的阅读体验。
这两年来,看着喜欢的漫画被拍成电影,喜欢的idol入住快看,喜欢的小说被画成漫画,再到喜欢的漫画被制成广播剧。一路走来,快看漫画发展的越来越好,喜欢它的小伙伴越来越多,我也渐渐在这里驻扎下来。
最近,忙于求职的我少了许多休闲的时光,但我并未遗忘它。出于对它的喜爱与了解,决定对快看漫画来做出一番分析,让我更加深入的剖析这个“好看到哭的漫画世界”。
快看漫画从2014年上线到现在,早已成为国内泛娱乐行业Top1级的漫画阅读类app,致力于打造超级文化娱乐生态,是面向年轻一代漫画发烧友的二次元漫画供应平台,也成为中国新生代内容社区和原创IP平台。

定位于二次元漫画平台,主打“IP+社区”,快看漫画的业务较为明确。目前面临的竞争产品有腾讯旗下成立较早,用户量、月活数仅次于快看漫画的的腾讯动漫,以及18年底上线,并购了网易漫画,正悄然兴起,快速追赶脚步的哔哩哔哩漫画。三者均定位于二次元漫画市场,面向年轻的“Z时代”未来文化娱乐消费的主力群体,在市场与用户上重合度较高,也是值得对比的竞品。
因此笔者此次选取腾讯动漫、哔哩哔哩漫画作为快看漫画的竞品。
2.3 业务分布
快看漫画及其竞品的业务分布
上图是快看漫画和其竞品的业务分布图,可以看出:
快看漫画、腾讯动漫、哔哩哔哩动漫均以漫画供应为核心业务,但主要侧重方向及用户属性也有所区别。前两者业务发展逐渐趋同,相似度较高,而哔哩哔哩动漫正在逐步发展拓展中。
(1)核心业务
快看漫画主打原创漫画的制作,旨在产出高质量类型丰富的原创内容;开创长条彩漫下拉式阅读模式,适合于快餐式的轻漫画阅读,适配手机用户碎片化时间进行阅读,带来了更好的用户体验,因此市场占有率更大、用户粘性更强;也因此,面向的用户群体多为25岁以下青年女性,喜欢娱乐消遣、轻量级阅读模式的中档消费人群;产业链上,快看漫画也在逐步发展中进行高质量IP的打造,有多部作品已实现动画、影视、广播剧的开发,在后续可布局衍生品开发,独立品牌提供优质内容,完成产业链的打通。
腾讯动漫作为腾讯泛娱乐领域布局中的一环,侧重于优质动漫IP的开发,小说IP改编漫画以及海外正版漫画的引进;在阅读模式上,跟随快看漫画,采用条漫式阅读,适配手机用户;用户群体则更多为男性,猜测原因是热门小说改编漫画的打造,更吸引男性用户;产业链上,有腾讯公司比较成熟的生态支撑,有比较优质的资源优势及流量优势,发展势态良好。
哔哩哔哩漫画主打日漫等海外漫画的IP引进以及热门小说IP改编漫画;在阅读模式上沿用传统的左右翻页式加上下滑动式阅读,且增加逆向翻页的模式,正是为了适配日漫用户从右向左翻看的阅读习惯;用户群多为年轻女性用户,介于快看和腾讯动漫之间;产业链上,漫画作为B站ACG产业中的最后一环,被全面打通,网易漫画的收购为它提供了进入漫画领域的入口,后期加以开发自己的漫画、打造独立IP,也会发展构建良好的生态体系。
(2)社区业务
快看漫画在社区上不断探索,从最初的单纯UGC模式,到加入大V、加入视频、长图、配音等多样化形式,满足各类需求。且形成的各个圈层的兴趣社区,营造的良好互动氛围,大V区加大粉丝与作者间的紧密联系,成为快看漫画增加用户黏性及改善用户体验的良好方式。
腾讯动漫以UGC和大神讨论专区为主,形式没有快看漫画多样,社区氛围也没有很浓厚。
(3)电商
快看漫画的电商涉及漫画、周边、小说、文具等,根据IP衍生出很多商品,促进商业化以及反向促进核心业务发展。
腾讯动漫主要售卖漫画、周边,涉及的其他商品较少,集中力量为衍生品。
(4)游戏
快看漫画与腾讯动漫均有游戏代理业务,但不同的是:
快看漫画在提高用户留存率与转化率上做了集卡小游戏的探索,将漫画业务与游戏相结合,更有趣更有效的提升产品黏性。在游戏内容上,快看漫画用户属性决定,游戏内容多为女性向的经营类、二次元类等操作难度低、视觉设计优良的游戏,在推荐页不为男性用户设计游戏入口。
腾讯动漫的受众男性群体更广,因此游戏类型并不以女性向为主,更偏传统类。
(5)商业化
快看漫画与腾讯动漫在IP开发、广告、内容付费、游戏、电商、免流服务等方面都做了商业化的开拓。哔哩哔哩漫画目前只有内容付费业务。
IP开发上,腾讯动漫因为因依托于腾讯公司强大的市场体系架构的支持,有一定优势,但快看漫画也因高质量原创漫画而拥有了诸多自产的优质IP,现已经投入孵化或已开发成功。
内容付费上,前两者均以“大量免费+少量精品/提前更新章节付费”模式为主,而哔哩哔哩漫画却更多以“大量付费章节+少量免费”为主,因为毕竟引进IP需要大量资金支持。
三者的用户均为消费水平中等偏上的年轻群体,这一代年轻人生活较为优质,物质条件宽裕,受教育程度高,对于付费认可度较高,因此付费模式是一个较好的探索。
电商及游戏领域已做介绍,故不再赘述。
2.4 发展历程



以上是总结的快看漫画、腾讯动漫和哔哩哔哩漫画的发展历程,可以看出:
(1)快看漫画
起初以提供优质原创漫画的定位开启,2016年加入社区功能,旨在打造“IP+社区”的战略发展模式。
从最初的“一分钟一个超赞的漫画”slogan,到后来“快看漫画,好看到哭的漫画”的转变,体现了快看从主打轻量级、休闲模式的漫画到侧重优质内容开发的转变过程。逐步专注于打造高质量IP,16年改编18年上线的电影《快把我哥带走》,后面的网剧《零分偶像》、《你好筋肉女》,到最近放出的广播剧《整容游戏》,以及《安妮与王小明》、《我只过1%的生活》等作品也都在孵化中,快看漫画逐步进军影视、动画、有声剧的开发,领域开拓,意在形成超级文化娱乐生态。
在业务上,从最初的“漫画+社区”核心业务,到逐步开发商城、游戏、会员等的业务,可以看出快看漫画在商业变现的道路上探索发展的进程。
在非业务层面,2014年12月到2017年12月短短三年完成四轮大规模融资,以及去年腾讯的战略投资,可以看出快看漫画极佳的发展潜质,得到业界众多资本对其的认可。上线一年多就登顶漫画类app榜首,用户数量及月活数量也一直在持续稳步上升,2019年市场占有率已超过50%,且屡获各大奖项及荣誉称号,快看漫画呈现出一个快速蓬勃发展的势态。
在市场、运营方面,“线上+线下”结合,通过CEO陈安妮在微博上的个人爆款IP打造开启热度,线下签售会进一步吸取大批新用户,线上线下形成闭环拉动产品“冷启动”阶段的用户增长;之后的发展阶段,线上日更、抽奖活动,V社区、直播的加入打造社区氛围,以及线下依然签售会的形式,均带动了快看漫画的进一步发展;2018年9月,乐华七子入住快看漫画,联动热门作品推广。利用明星经济,为产品增添流量,加大拉新、留存、转化率,为热门IP打造奠定基础。
(2)腾讯动漫
定位于原创正版漫画发行平台,跟快看漫画不同的点是,着力于引入正版外漫,版权意识较强。
Slogan从最初的“这是我们共同的信仰”(这里的“信仰”是面向二次元爱好者,即表明平台对二次元漫画爱好者“共同的信仰,我来守护”的态度,与他们发生共鸣,拉近品牌方与用户的紧密关系),到2018年“遇见不一样的世界”的转变,旨在打造优质精品IP,更大的满足用户内心情感需求,开展创新市场,从漫画出发,延伸到不同的更多元的“世界”,这与腾讯从“泛娱乐”到“新文创”概念的提出也相应和。
在业务上,腾讯动漫从2013年就开始探索拓展,与多方动漫制作方达成合作,将多部签约漫画改编为网络动画播出,推广动漫业务;2015年引入小说业务;2016年商城、游戏上线;2019年改善社区业务。在一步步探索中,扩展业务边界,多元化满足不同用户需求。
在非业务层面,2014年,加大对国漫的投入;2015年从腾讯互娱独立出来;2016年,与B站联合出品至少20部动画;引入日本讲谈社的漫画资源,与集英社重度合作,为用户提供更优质的内容。 在泛娱乐领域,与凯撒股份合作,将旗下10部重量级IP授予凯撒股份,以实现大IP开发战略。
在功能转变上,2015年增加条漫功能,适配手机用户阅读习惯;2017年批量经典国漫“轻读版”上线,考虑读者在手机观漫时的阅读习惯与视觉体验,便捷手机用户,增强产品使用率。
在运营活动上,2017夏季开启“盛夏嗨更季”活动,开启史上最大漫画嗨更模式,提升用户使用频次与时长;同年8月与韩国Kakaopage合作后“等就免费”功能上线,利用个性化方式,使阅读体验更顺畅;腾讯还上线“微光计划”,扶持合作伙伴,增强与作者、漫画工作室的联系;在《快乐大本营》推广,提高曝光度,促进拉新、留存。
(3)哔哩哔哩漫画
与前两者不同,它起步较晚,但拥有B站本身大量二次元玩家的用户群体优势,发展迅速。
哔哩哔哩漫画于2018年10月与腾讯达成合作后与11月低调上线,定位于二次元动漫迷的追漫神器。上线后并购网易漫画,基于网易漫画丰富的海外版权、内容资源及出色的产品体验,B站为拓宽漫画领域打下良好基础,网易漫画的资源及产品+B站用户群体及平台,奠定了哔哩哔哩漫画的良好发展潜质,网易漫画的优质内容将在哔哩哔哩漫画获得全新的价值体现与释放。
从上线到目前,发展一年半的时间,由于沿用了网易漫画,相对来说较为成熟,因此还没有过多业务上的拓展,仅在功能上有所增加。重点着力于更多资源以及大IP的引进。从最初拥有海量正版外漫版权,到后续引进热门动漫、小说IP,改编漫画,在内容上不断探索,吸引用户。
2.5 数据表现
以上是快看漫画、腾讯动漫和哔哩哔哩漫画2019年9月的数据表现,数据来自易观千帆。可以看出:
(1)在活跃人数上,快看漫画占有显著优势,原因分析:
1) 快看漫画虽比腾讯动漫成立晚,但成立初期CEO陈安妮在其微博上IP的打造,她的漫画作品的发酵传播及线上线下相结合的运营方式,将快看漫画快速推向年轻一代漫画爱好者的视野。且基于打造优质原创漫画的定位,着眼于培育优秀创作者,迅速产生出大量高质量精品,也因此用户体量迅速扩大,导致快看漫画的活跃人数一直不断高涨,成立半年便赶超腾讯动漫,在2017年活跃度增速最快,数据长期稳居第一。
2) 另一方面,快看漫画使用的条式阅读模式,也为其成功的重要因素之一。快看漫画的用户以女性为主,年龄多为25岁以下,更偏爱休闲、轻量级、快餐式的阅读,除了在内容上做文章外,浏览模式的创新也很关键。条式漫画与传统形式的区别恰恰在于内容更休闲化,连贯性不强,篇幅较短,读者阅读门槛更低,而传统的漫画分镜更杂乱琐碎,读者看着费劲,因此这种条式更适配手机阅读,适合漫画APP使用。最初安妮火在微博,恰好就沿用了微博常用的条漫来作为快看的浏览模式。更加适配手机、更加轻量级,迎合了手机用户碎片化阅读的特点,因此更具普适性,致使快看漫画的用户量、规模不断扩大,体现在较高的月活跃人数上。
(2)行业独占率很高,可以体现为用户较高的的忠诚度,猜测由于:
1) 用户属性所致,年轻用户、女性用户居多,而快看的漫画内容也多为女性向,校园、霸总、大女主等类型居多,很好的迎合用户属性。其CEO陈安妮也是网红漫画家出身,自己本身就很懂女性用户的喜好。因此培养了用户的忠诚度,行业独占率在app成立两年不到就飞升至55%。快看漫画浓厚的二次元氛围社区的打造,推出良好的社区内容及兴趣圈层,增加V社区强化画家、认证用户与读者间的互动,产生紧密联系,也增强了用户的忠诚度。
(3)人均月度使用天数较高一些,原因猜测为:
1) 快看的漫画较为休闲,主打轻量级快餐式模式,使得用户在很多琐碎的时间都会去使用,增大了使用频次,且漫画内容多样化,可满足不同用户的需求,因此用户月度使用天数会增加。
人均单日启动次数、单日使用时长与次月留存率上,腾讯动漫的数值均略高于快看漫画,猜测原因是:
1) 腾讯动漫在运营活动上很有经验,设置的每日福利入口在页面下方的正中央,处在一个中心的位置,图标很显眼。通过每日的福利的设定及每日任务的发布,提醒用户更多的使用,可以增加人均启动次数以及使用时长。并且一个不错的奖励机制,看的多免费的机会也多,这也给到用户更多使用产品的动力,增加产品黏性。
2) 快看漫画偏向轻量级漫画,篇幅较短,而腾讯动漫由于大量海外版权漫画的引进,带来很多长篇幅漫画,使用时长自然增加。且用条漫模式浏览时每章节的切换不是翻页式,而是直接衔接进入下一章的方式,滑不到底,会让用户持续不断的滑下去继续阅读,使用时长也会因此增加。
3) 快看漫画条式阅读的模式,容易使得单篇内容较少,剧情推进缓慢,使得读者等待焦急。再加之付费篇幅较多,因此在使用次数、时长及转化率上都会打折扣。
4) 付费章节过多,读者承担不起观看费用,因此可能选择放弃,次月的转化率就较低。
5) 内容良莠不齐,且作品偏女性向,带有一定局限性,因此非此类型用户就难以长期融入,致使转化率低。
2.6 优劣势总结
快看漫画优劣势汇总
以上是对快看漫画优劣势的陈列,可以总结出:
1) 条式阅读带来优势的同时,也存在一定限制。内容受条式所限,不易产生较复杂连贯的剧情,普遍篇幅内容较少,剧情进展缓慢,降低了产品使用时长。
因此,可以新增多样的服务,让用户更多的参与进看漫画之外的活动,新增功能,以及开拓社区玩法,使得产品的使用率、使用时长可以增加。另外,一些细节的优化也可以提升产品的质量,通过提升用户体验来吸引用户更多的使用产品。
2) 受用户群体的限制,普遍内容本身偏女性向,题材趋同化较严重,缺乏故事情节可读性不强,不利于培养更多创新型、多样化、有深度、大IP的作品,创造更高价值。
可以新增投票的方式,通过用户挖掘更多有价值的IP;通过增设收藏与分享的功能,让用户更多的而看到精彩的作品。
3) 快看漫画目前的会员机制不够完善,没有让用户体验到增值服务带来的优越感。成为会员可以解锁一些章节,但是免费量少,大部分时候仍需购买才可阅读,这打消了会员用户的积极性。
为此,适当增加一些会员的权益,提升会员用户的优越感,才可以更好的来留住会员,同时也增加普通用户成为会员的转化率。
据以上,后续的优化我会从拓展社区玩法,优化用户体验,挖掘优质IP、提升会员权益等方面入手,思考如何提升产品黏性,促进用户留存和转化。
三、用户分析 3.1 用户角色地图
快看漫画 – 用户角色地图
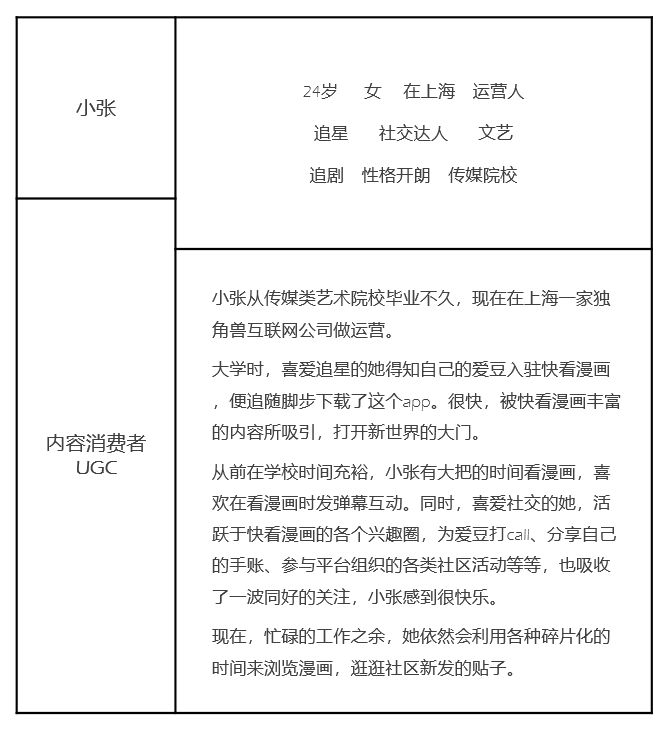
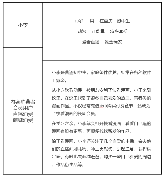
3.2 用户画像




快看漫画 – 用户画像
四、用户调研
我们在微信上24小时期待你的声音
解答本文疑问/技术咨询/运营咨询/技术建议/互联网交流