扫二维码与项目经理沟通
我们在微信上24小时期待你的声音
解答本文疑问/技术咨询/运营咨询/技术建议/互联网交流
编辑导读:搬家是很多都市人最讨厌的事情之一,尤其是没有私家车的单身男女,只能求助搬家公司。相比于楼道间印满墙壁的小广告,人们更喜欢正规的大型平台。尽管用户对货拉拉的服务时有不满,但是不可否认,它的确在同城货运中取得了一席之地。本文对此进行了深入的分析,与你分享。

通过竞品分析学习竞争对手的优点,并找出差异化的地方进行推广货运业务,从而提高成功率,避免直接竞争。
二、产品概述 2.1 产品体验环境体验机型:ipone6s
系统版本:13.6
APP版本:货拉拉 v6.4.67
时间:2020年9月
2.2 选择理由货拉拉目前为国内做的最大的同城快运平台。
万顺叫车推出快运业务,与货拉拉业务重合,需要研究竞争对手。
2.3 产品简介产品定位:从事同城/跨城货运、企业版物流服务、搬家、零担、汽车租售及车后市场服务的互联网物流商城。
slogan:拉货就找货拉拉。
2.4 产品表现2.4.1 发展历程
2013年,同城货运平台Lalamove在香港创办
2014年,货拉拉进入东南亚市场,年底进入中国大陆
2015年,开通北上广深等11座一二线城市
2016年,在中国大陆开通城市达39座
2017年,货拉拉在中国大陆开通高达100座城市
2018年,货拉拉科技有限公司在天津东疆保税港区设立货拉拉融资租赁有限公司和货拉拉商业保理(天津)有限公司
2020年7月,货拉拉业务范围已覆盖352座中国大陆城市,港台及海外21座城市,全平台(中国及海外)月活司机48万,月活用户达600万
2.4.2 产品周期大事件
2015年1月3日,货拉拉获得1000万美元首轮融资。本轮融资由清流资本领投,极客帮、MindWorks Ventures、Sirius Venture Capital、Aria Group及其他个人投资者联合参投。 [1-2]
2015年9月,货拉拉获得1000万A轮融资,本轮融资由Mindworks领投,清流资本、之初创投等参投。 [2-3]
2016年5月,货拉拉获得1000万Pre-B轮融资,本轮融资由Mindworks领投,清流资本、之初创投等参投。 [3]
2017年1月10日,货拉拉宣布融资3000万美元,完成B轮融资。此轮融资由襄禾资本领投,原有股东MindWorks Ventures(概念资本)、清流资本以及新股东黑洞资本等跟投,融资额度为3000万美元。 [1]
2017年10月,货拉拉获得1亿美元C轮融资,本轮融资由顺为资本领投,襄禾资本、MindWorks参投。 [2-3]
2019年2月21日,同城货运平台货拉拉宣布已完成由高瓴资本D1轮领投、红杉资本中国基金D2轮领投的融资,此轮融资额为3亿美元,由钟鼎资本、PV Capital跟投,顺为资本、襄禾资本等老股东也持续跟投,光源资本担任本次融资的独家财务顾问。 [17]
2019年10月21日,胡润研究院发布《2019胡润全球独角兽榜》,货拉拉排名第264位。 [18]
2019年10月31日,获评iiMedia Research(艾媒咨询)“2019全球卓越成就奖”之“年度最具商业潜力科技企业”。 [19]
2019年11月15日,胡润研究院发布《世茂海峡·2019三季度胡润大中华区独角兽指数》,货拉拉以70亿人民币估值上榜。 [20]
2020年8月,货拉拉以70亿元位列《苏州高新区·2020胡润全球独角兽榜》第351位。 [4]
2020年7月21日,36氪发布《2020年度中国最受投资人关注的创业公司100强》,货拉拉上榜。 [21]
2020年7月22日,获评艾媒金榜(iiMedia Ranking)发布的《2020中国新经济独角兽物流服务领域TOP15榜单》前15名。
2.5 组织架构2.5.1 员工数量
货拉拉公司员工总数量超过5000人。
2.5.2 分支机构
货拉拉分支机构达到87个,如下:
乌鲁木齐、呼和浩特、石家庄、襄阳、南昌、珠海、昆明、柳州、长春、保定、太原、德州、济宁、枣庄、兰州、银川、徐州、孝感、厦门、赣州、衡阳、贵阳、绵阳、湛江、河源、潮州、阳江、北京、天津、抚顺、包头、晋中、西安、咸阳、宝鸡、济南、开封、苏州、盐城、宿州、宁德、九江、上饶、长沙、常德、泸州、茂名、桂林、贵港、海口、汕头、江门、清远、揭阳、玉林、哈尔滨、宁波、绍兴、温州、漳州、惠州、中山、烟台、临沂、湖州、青岛、潍坊、杭州、福州、肇庆、上海、大连、廊坊、淄博、泉州、成都、佛山、南宁、重庆、沈阳、南通、常州、武汉、金华、深圳、广州、东莞
2.5.3 总部机关
总部机关分为12个部门,如下图:

招聘岗位如下图:

同城货运是指在同城范围内提供大重量运输的物流服务。从同城货运的发展环境来看,一方面,我国目前的运输方式仍以公路货运为主,为同城货运提供了较为丰富的发展经验和基础市场;另一方面,我国快递业务量的快速增长也为同城货运行业带来了潜在的业务需求。2019年同城货运的市场规模达1.3万亿元,运货量达20.3万亿吨。从细分市场的发展现状来看,2019年,我国同城货运仍以B端服务为主。
3.1.1 同城货运服务模式
同城货运是指在同城范围内提供大重量运输的物流服务。从需求终端来看,同城货运的主要消费群体分为B端和C端,其中,B端主要包括工业终端、商品零售门店等;C端是指向终端消费者提供搬家、货运等服务。

3.1.2 行业发展基础相对完善
从同城货运的发展环境来看,一方面,我国目前的运输方式仍以公路货运为主,为同城货运提供了较为丰富的发展经验和基础市场。数据显示,2019年我国完成公路货运量343.55亿吨,占总货运量的74%;水路完成货运量74.72亿吨,占总货运量的16%;铁路完成货运量43.89亿吨,占总货运量的10%。(民航货运占比不足0.1%)。

另一方面,我国快递业务量的快速增长也为同城货运行业带来了潜在的业务需求。数据显示,2010-2019年,我国快递业务量从23.39亿件增长至了635.23亿件;2020年1-5月,我国快递业务量为264.11亿件,同比增长18.4%。

3.1.3 2019年同城货运的市场规模达1.3万亿元
2019年,我国同城货运的市场规模达1.3万亿元,同比增长7.8%;运货量达20.3万亿吨,同比增长3.57%。目前,同城货运平台包括福佑卡车、壹米滴答、云鸟、货拉拉、快狗打车、滴滴货运、卡行天下等。

从细分市场的发展现状来看,2019年,我国同城货运仍以B端服务为主,占行业市场份额的97%;C端服务的市场份额仅为3%。

根据前瞻经济学人报告研究分析,截至2019年4月,中国同城网约车月均活跃用户规模和司机规模分别达到了589万人与56.6万人,分别较2018年1月增长了22.45%和30.41%。

而从市场对于同城网约车的需求场景来看,目前,搬家需求占比最大,达48.2%;其次是小商户拉货需求,需求占比也在40%以上;此外,生鲜冷链、家具家电配送等也对同城货运产生一定需求。总体来看,随着居民消费能力和水平的提高,居民对于同城货运的需求场景也将区域多元化,并结合现在的互联网下单方式与趋势,以及网约车平台显著的需求精准匹配优势,未来同城货运网约车平台还将迎来更大的发展空间。

行业仍处于高速成长期,货拉拉龙头地位稳固。
事实上,中国同城货运网约车行业目前正处于高速发展的成长期。从同城货运网约车平台交易额来看,2015-2018年,平台交易额年均增速保持在20%以上,并在2018年突破了400亿元大关。2019年前4个月,同城货运网约车平台交易额为140亿元,同比增长了21.8%,继续保持高速增长之势。

而从市场竞争情况来看,货拉拉占据着绝对的市场龙头地位。2019年1-4月,货拉拉平台交易额占行业交易总额的53.6%,远高于其他竞争对手;其次,快狗打车位居行业第二,但也仅为24.6%,远不及货拉拉;此外,省省回头车、云鸟司机和GoGoVan等平台也在市场上占有一定份额。

此外,从同城货运网约车平台活跃用户数、货运司机数、日均订单量等方面来看,货拉拉同样处于行业龙头地位。值得关注的是,尽管蓝犀牛在交易额和用户规模上未能跻身前五,但在货运司机数和日均订单量上面表现亮眼,领先于被快狗打车收购的中国香港平台GoGoVan。
值得一提的是,随着出行网约车市场被滴滴一家独大竞争格局的稳定,在网约车领域,同城货运逐渐成为新的增长点之一,并日渐被企业和资方所关注。2019年上半年,顺丰、菜鸟、北汽等企业就通过推出相关品牌布局同城货运网约车领域,预计未来随着行业的壮大,行业竞争也将日渐加剧。

货拉拉业务范围包含:同城/跨城货运、企业版物流、搬家业务、搬家商城、长途大车、汽车租售及车后市场、零担物流、国际物流。
4.2 商业模式货拉拉通过搭建货运服务平台,撮合客户与司机之间的供需实现营收,收取司机会员费(即平台费),收益=全额运费-运力成本-管理成本-固定资产成本。
货车租售
汽车后市场
金融服务
车贴
搬运服务
物流服务
司机商城
搬家商城
4.3 目标客户4.3.1 客户画像分析
货拉拉的客户群体集中在中小微企业、商家、个人散户,约占90%。其中工厂客户约占44.64%,物流运输行业客户约占12.5%,零售商家客户约占10.71%,电商和个人散户各占约7.14%、5.36%,其他客户约占19.64%。
4.3.2 货拉拉用户量及活跃情况
根据货拉拉官方数据显示平台拥有3000万用户数和300万司机数量,月活司机数量约46万,月活跃用户数量600万,司机整体活跃度16%,用户整体活跃度20%。
4.3.3 客户需求分析(即场景分析)
见下图:

4.3.4 货拉拉订单量分析
货拉拉平台单日订单量约100万+,单均流水约150元,司机人均单量3-5单之间。
4.4 产品结构,功能对比


优点:
整个线上货运信息环节填写相对完整,其中多种车型的选择避免了不必要的浪费以及节约了货运价格和成本,地址的填写简单,通过地图定位保证的地址填写的准确性,价格的明细使得客户对于所花费组成有了详细了解,可以对于费用收取规则有深入了解,这可以大大加深客户的使用好感,时间的预约也便利与客户时间上的安排,整体而言很多环节都从客户环节去考虑,使得客户使用更加便利简单。
建议:
整个流程相对完整,但对于货物本身应有相应描述,货运备注描述应该支持强提醒,方便某些时候司机携带某些工具,以及司机对于货物本身的体积和重量有所估计。
货运安全问题,客户货物被盗、丢失现象频发,作为平台应该有所担当,想方设法抑制此类事件发生。
司机拒载情况严重,因搬运货物输入信息不全,司机会电话询问具体情况,一旦司机觉得不划算就会要求加钱或者拒载,平台应当尽量在客户下单环节完善货运需求细节,以及货物类别。
4.6 货运调度逻辑流程
货拉拉针对B端、C端客户采用不同的运营策略。
对B端客户提供标准化企业服务和个性化服务,如专线配送、长途落地配送、分仓调拨、指定司机等服务,针对不同行业提供不同的配送服务,合同物流运作模式,标准化企业服务需求占70%,个性化需求占30%。
对C端客户,整合需求同质化服务,C端业务模式主要服务小B客户和散客,非计划性需求占比很高,频率低,盈利模式上主要以收取佣金的 方式实现。
5.2 运营区域货拉拉业务覆盖352个城市,78个分公司,其中珠三角、长三角地带业务量最大。
5.3 产品优劣势货拉拉产品优势:
全流程完善的管理体系
良好的服务(窗口时间 付款方式 服务评价 信息追溯)
增值服务(搬运装卸 逆向物流 代收货款 签单返还)
货拉拉产品劣势:
服务体系不够完善,司客关系恶劣,矛盾重重
平台坐地起价引起客户不满
管理体系混乱
5.4 价格分析货拉拉采用起步价+分段价的一口价方式收费,支持按照城市、区县计费。另外提供撮合服务和承运服务两种附加项,撮合服务不支持开发票,只能开具行程票,承运服务可开具电子发票,但需在原有价格基础上增加费用。
5.5 产品营销5.5.1 营销渠道



























5.5.2 推广策略

5.5.3 促销力度

5.6.1 司机招募

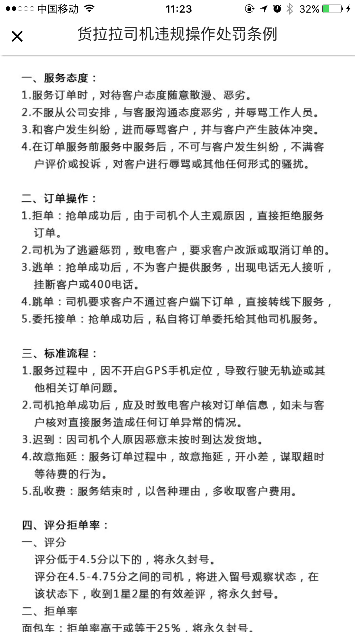
5.6.2 司机管理规则












5.6.3 司机培训流程
分公司站点工作人员电话邀约→司机签到→领取培训手册→讲解软件教学培训内容→讲解平台规则→验车→贴车贴广告
5.7 平台费模式





我们在微信上24小时期待你的声音
解答本文疑问/技术咨询/运营咨询/技术建议/互联网交流