扫二维码与项目经理沟通
我们在微信上24小时期待你的声音
解答本文疑问/技术咨询/运营咨询/技术建议/互联网交流
有道精品课是网易有道公司出品的在线教育产品。作为有道精品课的新用户,在进行深度体验后,从用户分析、市场分析、产品分析、竞品分析四个角度对其进行产品体验分析。


有道精品课是网易有道公司出品的在线教育产品。有道精品课精心打磨每一类细分领域课程,与顶尖名师合作,课程内容涵盖了少儿、小学、初中、高中、大学、职场等,覆盖广泛;同时,提供达尔文智能教学系统,用AI和技术实现因材施教。优质师资和智能教学共同为用户提供优质的学习体验。
2.2 产品定位2.2.1 产品Slogan
为你精选好课。
2.2.2 产品定位
提供高品质付费直播课程的B2C在线教育平台。
2.2.3 产品发展
孵化优质课程,推进名师IP化,与网易有道其他学习工具类app和学习类硬件共同打造线上线下教育的闭环。
三、用户需求分析 3.1 用户画像
图3.1.1有道精品课用户人群属性(数据来源于百度指数)

图3.1.2有道精品课用户地域分布(数据来源于百度指数)
从用户年龄分布来看,20-29岁用户占比最高,约占全体人数的40%;同时19岁以下和30-39岁人群占比也较高。可见,有道精品课的用户以中小学生、大学生、职场新人、学生家长为主,且学生用户拥有移动设备的普及率较高,家长用户偏年轻化。
从用户性别分布来看,男女性基本持平,女性占比稍高。其主要原因可能为:在我国母亲相比于父亲在子女教育上花费精力更多一些,更可能帮助子女选择在线教育产品;另一方面,统计数据显示,在高等教育领域我国男性学业落后于女性,所以女性可能更愿意通过优质课程进行深入学习。
从用户地域分布来看,用户主要分布在北上广深等一线城市。主要原因可能为:一线城市竞争压力大,用户需要借助优质课程进行学习从而提升自己的竞争力;一线城市用户工资收入和消费水平较高,且知识付费习惯已逐步养成,更愿意为优质教育资源消费。
3.2 目标用户需求3.2.1 中小学生
群体特点:无收入、时间较充足、注意力易分散、存在一定学习压力。
使用场景:在父母报名付费后开始使用产品。一般在家中利用课余时间使用父母或自己的电子设备进行线上学习,与老师进行互动并完成作业和测试。
用户需求:激发学习兴趣、提升学习成绩。
3.2.2 中小学生家长
群体特点:收入较高、时间紧张、重视子女教育、偏年轻化。
使用场景:希望为子女报名购买优质课程来提高子女学习成绩。一般在家中与子女共同决定是否进行首次报名付费,并会持续关注子女的学习情况。
用户需求:了解课程详情、提升子女学习成绩、了解子女学习情况。
3.2.3 在校大学生
群体特点:无固定收入、对价格敏感、时间较充足、社交影响力大。
使用场景:利用空闲时间为四六级考试、考证、考研等做准备,偏好方便快捷且价格较低的线上教学课程。一般在宿舍或自习室利用课外时间进行线上学习,并且能够拉动身边同学结伴上课、打卡。
用户需求:课程免费或价格较低、提升能力以通过相关考试。
3.2.4 职场新人
群体特点:有固定收入、时间较紧张、工作压力较大、学习动力强。
使用场景:急需提高自身的职场实操技能。一般在工作日利用碎片化时间进行学习,在双休日利用大块时间进行学习提高。
用户需求:课程短小精炼、提升自身相关技能。
四、市场现状和分析 4.1 市场规模及发展趋势
图4.1.1在线教育行业市场规模(数据来源于艾瑞咨询)
中国在线教育市场规模近年来稳步扩大。2019年我国在线教育市场规模达到3225.7亿元,同比增长28.1%,预计未来3年市场规模增速放缓但增长势头稳健。整个市场发展积极向好,其主要原因有:用户对在线教育接受度的提升和付费习惯的养成,线上学习体验的完善和学习效果的提升。

图4.1.2在线教育APP月独立设备数及用户时长(数据来源于艾瑞咨询)
数据显示,在线教育APP月独立设备数近两年稳步增长,但增速逐渐放缓,用户争夺进入存量阶段。产品活跃度受季节影响明显,具备周期性规律。其主要原因为:产品使用群体以学生为主,寒暑假阶段空闲时间较多,可在家利用在线教育产品提升学习效果。
相比于设备数增速,用户时长保持了高速增长,2019年12月在线教育APP日均总使用时长达到159.7万天,同比增幅54.6%。可见,用户对在线教育的认可度逐渐提升。下一阶段,如何通过优质内容和使用体验留存已有用户、增加用户时长及挖掘现有流量价值将成为各机构战略重心。
4.2 市场规模细分结构
图4.2.1在线教育市场规模细分结构(数据来源于艾瑞咨询)
数据显示,高等学历在线教育和职业在线教育约占在线教育市场规模的75%,是市场的主体。其原因在于,成人用户群体自控力强、学习目标明确、空闲时间有限、视力已成型。K12在线教育发展初期占比较低,2012年占比仅9%,但随着K12家长和学生用户对线上教育的认可度提高,K12在线教育的占比在2019年提升到21.3%。
4.3 产品市场表现
图4.3.1六家在线教育上市公司营收及同比增速(数据来源于艾瑞咨询)
数据显示,网易有道2019年营收达到13亿元,同比增速78.4%。虽然全年收入规模不及尚德机构、跟谁学、51TALK和正保远程,但正以高增速上升。
网易有道财报显示,其学习工具矩阵全平台月活跃用户1.08亿,贡献有道精品课在线课程付费用户40%。招股书显示,2017年、2018年及2019年上半年有道精品课付费用户数分别为41.8万、64.3万以及33.8万人;单用户付费金额分别为363元、559元以及751元人民币,均呈现上升趋势。
五、产品分析 5.1 产品结构图
图5.1.1有道精品课功能架构图
从功能架构图可以发现,有道精品课的主要框架为“发现”、“我的课程”、“练习室”和“账户”四个功能模块,较为简洁,便于用户上手。每个功能模块下有许多子功能,整体功能相对丰富,但均围绕“精选好课”展开,提供完整且优质的学习体验。
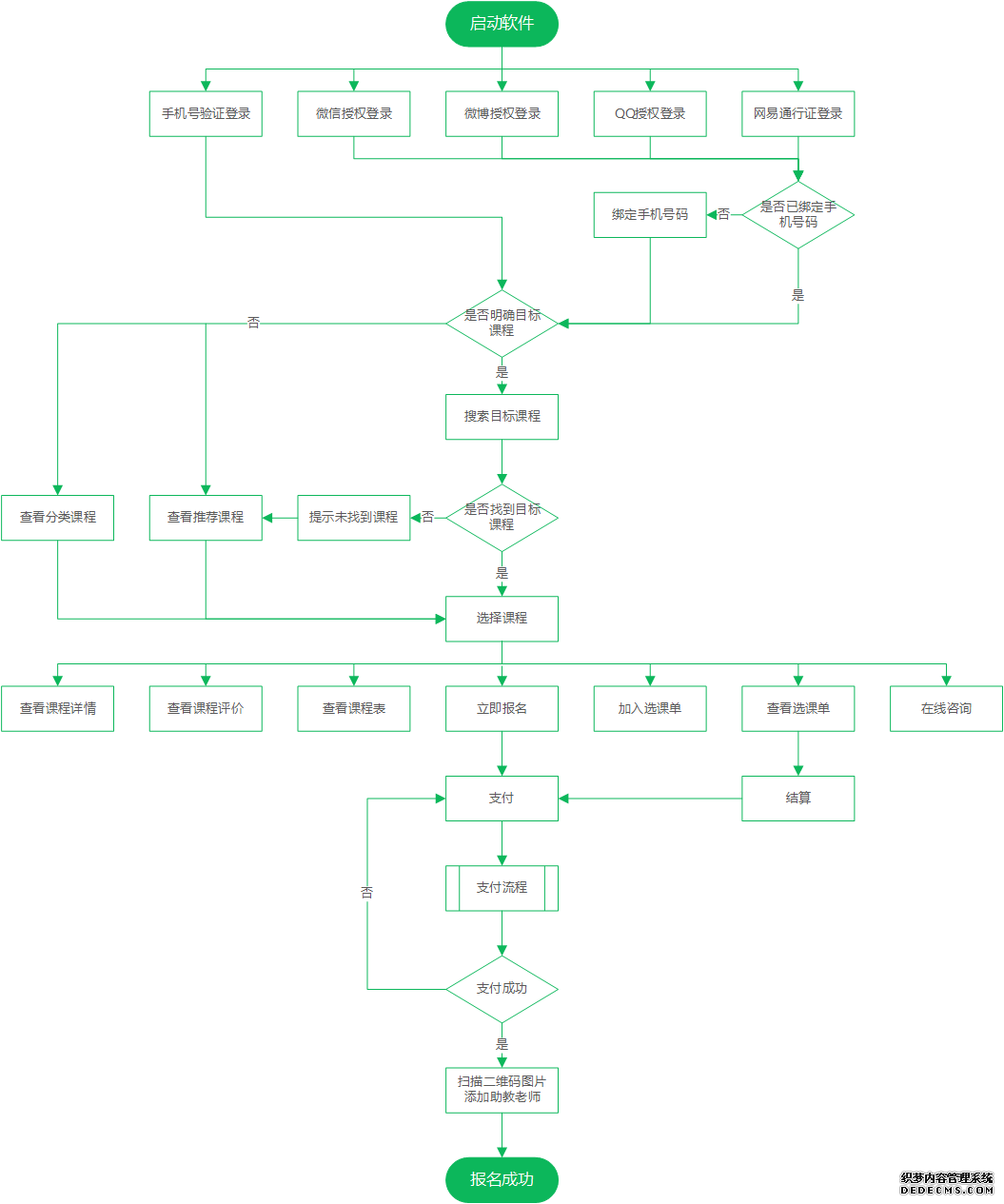
5.2 产品核心流程5.2.1 课前报名

图5.2.1课前报名流程图
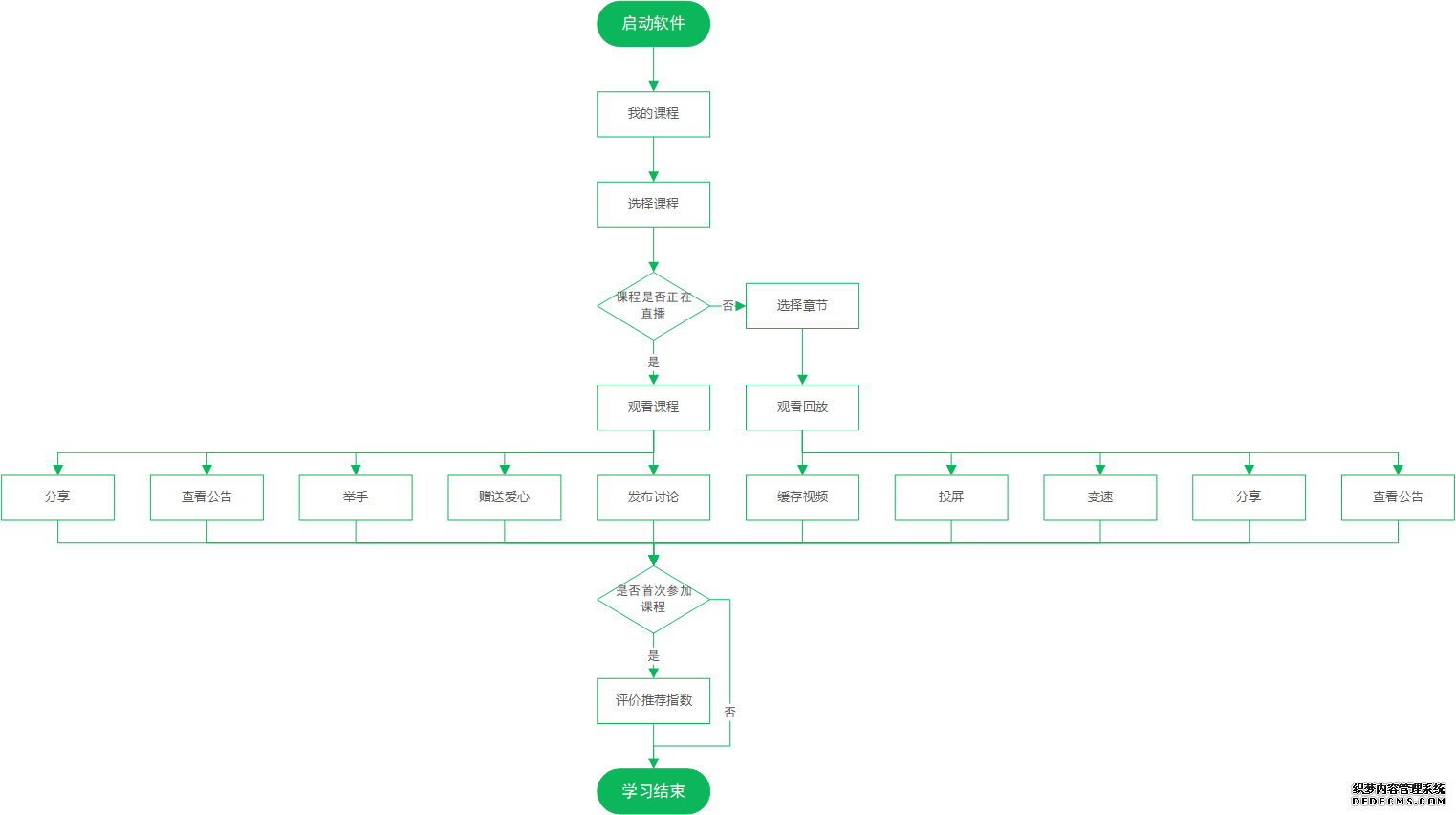
5.2.2 观看课程

图5.2.2观看课程架构图
5.2.3 课后练习

图5.2.3课后练习流程图
5.3 功能体验分析5.3.1 启动

图5.3.1有道精品课-启动页面
优点:
以最新推荐课程作为开屏页,让用户迅速了解最新课程信息,对相应课程有很好的引流效果。
底部有道精品课图标的加入便于加深用户对软件的认知和记忆。
可能问题:开屏页在不同设备上适配度不足。页面信息较分散,导致在部分设备上显示不完整,影响用户观感,可能对软件专业度产生质疑。
优化建议:对开屏页进行调整,将重要信息汇集在中间区域,保证大部分机型完整查看。
5.3.2 选择学习阶段

图5.3.2有道精品课-选择学习阶段页面
优点:
界面干净简洁,指向性强,便于用户进行操作。
用户群体分类明确,根据用户的选择推荐合适课程,符合用户预期。
针对大学生需求广泛的特点增加了选择感兴趣分类的页面,便于找到合适的课程。
可以更改学习阶段,满足用户学习阶段变化的需求。
可能问题:用户选择学习阶段至少需要两个步骤(选择学校>选择年级),页面空白较多,界面利用率较低。
优化建议:衡量减少用户操作与保持界面简洁的优先性。如果确定减少用户操作优先,可将内容展示于一个页面,不常用的选项作隐藏处理,这类用户可展开后选择。
5.3.3 发现课程

图5.3.3有道精品课-发现页面
优点:
发现页功能板块布局清晰有序:由搜索板块、课程分类板块、最新课程轮播图、推荐课程等板块组成,卡片式布局有利于用户进行区分和选择。
页面根据不同学习阶段的用户展示不同的课程分类和课程推荐,满足不同的需求,带给用户个性化和定制化的体验。如图5.3.3所示,高一与大一的页面布局统一,但课程分类与推荐存在一定差异。
利用水平滑动和上下滑动使小屏幕认知最大化,传达信息更丰富。
可能问题:
不同课程之间课程命名差异性较大,用户在浏览时获取信息的效率会相应降低一些;甚至部分课程命名中还附有微信号,对用户的视觉造成干扰。
推荐课程不允许用户进行筛选和排序,用户在寻找课程过程中会感到被动和迷茫。
部分课程推荐针对性不强,比如在高一阶段用户的课程推荐里出现了详情显示为适合高三学生的课程。
优化建议:
优化课程命名方式,避免出现冗余信息。优化课程关键词标签,帮助用户快速获取课程主题信息,便于理解和选择。
课程排序和筛选都涉及到平台的利益。在现有课程数量较少且质量较优的情况下,通过分类和搜索就能找到目标课程,对于排序筛选的需求并不高,可通过其他形式让用户感到主动性。
优化推荐课程的算法,增强用户个性化的体验。
5.3.4 搜索课程

图5.3.4有道精品课-搜索页面
优点:
提供热门搜索关键词,且关键词对于不同阶段用户不同,更有针对性。
具有搜索联想功能,便于用户查找课程。
搜索结果包括课程分类和相关课程,符合用户心理预期,易于用户理解和选择。
5.3.5 报名课程

图5.3.5有道精品课-课程报名页面
优点:
在课程页面能够查看课程的详细信息、评价以及课程表,让用户对课程有全面的了解。
界面信息排布清晰,信息传达效率高。
课程报名流程简单,符合用户日常使用习惯,学习成本低,可快速上手。
通过添加老师微信可以获取课程资料和上课提醒。
可能问题:
报名课程后获取课程服务常常依赖于第三方软件:微信,对于用户而言两个软件之间跳转操作步骤较多,效率较低。而且在添加老师微信过程中,由于微信平台的规则,常常会因为老师添加人数过多或群发消息过多受到操作限制。
课程信息过于冗余,信息获取效率较差。报名一个课程需要额外关注一个微信公众号、添加一个老师微信、加入一个课程群聊,里面有大量的重复的课程信息。
优化建议:
页面已简化软件跳转操作,但如果可能还是把课程服务这个核心功能部分转移至软件内部会更好一些,不仅可以减少用户操作、避免第三方平台的限制,而且可以一定程度上改善信息冗余的情况。
强化微信公众号的功能,统一公众号,并为用户提供上课提醒、主讲教师介绍等原有群聊的可替代性服务,尽量避免信息庞杂重复。
5.3.6 我的课程

图5.3.6有道精品课-我的课程页面
优点:
页面上方的课程表可以让用户直观、迅速地看到今日的课程信息,并可以点击查看其它日期的课程。
页面下方可以查看所有学习的课程,便于用户浏览和查看相应的信息,符合用户的心理预期。
可能问题:用户点击全部课程后会跳转到新的页面,一定程度上增加了用户的认知负担,而且一般情况下用户对于页面切换都比较抵触。
优化建议:考虑到实际用户参与的课程数量有限,新的页面内容并不丰富,可以在我的课程页面下方直接显示跳转页面的内容,避免用户跳转页面。
5.3.7 观看直播课程

图5.3.7有道精品课-直播课程页面
优点:
界面信息排布清晰,上方为直播界面,下方为讨论区。符合用户的心理预期和使用习惯。
用户与老师可进行举手和赠送爱心的互动,增强学习互动的效果,并能实时对老师的讲课内容进行反馈。
老师在讨论区的发言被标为蓝色,便于用户迅速捕捉重要信息。
可能问题:
在公开课中由于参与人数较多,讨论区发言会出现刷屏现象,老师发布的重要信息会很快被刷到上面,对于用户而言寻找起来比较麻烦。
横屏观看时无法参与讨论,必须返回竖屏进行操作。
全屏播放时在部分设备上不能调转屏幕方向,在某些使用场景下可能会造成不便。
没有找到产品介绍中提到的标记重点功能,不知道是由于入口隐蔽还是产品其他原因。
优化建议:
提供仅查看老师发言的功能,使用户能够迅速获取重要信息,提高信息传达效率。
横屏时提供查看讨论区功能,避免错漏信息,也可以更方便地与老师互动。
提高设备适配度,使屏幕能够根据设备的实际使用方向进行调转。
为标记重点的功能操作提供教学引导或是突出强调处理,便于用户寻找和使用。
5.3.8 练习室

图5.3.8有道精品课-练习室页面
优点:
与其他页面风格统一,简洁且有秩序排布。
页面分为老师精选的专练和智能题库两个部分,且针对不同学习阶段的用户显示的内容不同,能够满足大多数用户的练习需求。
练习中的错题会自动收录到错题本里,减少了用户的操作步骤,提高练习效率。
可能问题:
精选专练针对性不强,比如对高一用户推荐了高三物理的精选专练。
智能题库中的许多分类下往往只有一个综合题库(比如初高中的学科分类),页面利用率较低。
优化建议:
优化推荐算法,增多精选专练的类型和数量,加强用户个性化体验。
对于初高中的学科题库,由于内容较为稳定且丰富,可以将原本的综合题库按照知识点或章节目录分为几个部分直接罗列在学科分类之下,便于用户迅速进行查找,也便于根据不同阶段学习的知识点对题库进行排序。
六、竞品分析 6.1 竞品选择在线教育公司从背景来看可分为三类:传统线下机构、在线教育独角兽机构、互联网巨头。传统线下机构如新东方、好未来,在线教育独角兽机构如作业帮、猿辅导,互联网巨头如有道精品课等。因此确定竞品为:学而思网校和作业帮直播课。
6.2 产品信息
6.3.1 选课功能模块


图6.3.1发现课程页面-有道精品课、学而思网校、作业帮直播课
从课程学习阶段来看,有道精品课覆盖的年龄段最广,除K12外还涵盖了高等教育和职场教育,学而思网校和作业帮直播课则主要聚焦于K12阶段。从课程类型来看,学而思网校的课程类型较其他产品多出一款1对1课程,其原因在于多年积累的丰富的教师资源可以满足用户的需要。
在实际使用过程中,学而思网校在选课过程中对于课程的分类和搜索结果的排序都比其他两款产品更加精细,选课效率更高。作业帮和学而思的课程命名较有道精品课更统一,且课程前侧标签均以科目类型作为分类,而有道精品课则以学习阶段为分类,考虑到已进行过学习阶段的选择,以此作为课程标签并不是优选。尽管三者界面布局相似,但有道精品课在三者之间最简约整洁,视觉效果最好,和其“精选”的优质理念相统一。
6.3.2 上课功能模块


图6.3.2 我的课程页面-有道精品课、学而思网校、作业帮直播课

我们在微信上24小时期待你的声音
解答本文疑问/技术咨询/运营咨询/技术建议/互联网交流