扫二维码与项目经理沟通
我们在微信上24小时期待你的声音
解答本文疑问/技术咨询/运营咨询/技术建议/互联网交流
编辑导读:近年来,唯品会冠名了多个节目,不断在消费者面前刷存在感。在电商三巨头的夹击下,唯品会还能实现连续30个季度的盈利,实属不易。本文将从五个方面,对唯品会进行深度的分析,希望对你有帮助。

高端品牌,特价出售,正品保证。
唯品会打造的是中高端品牌专卖,以低折扣限时限量抢购的模式,以这一特点迅速铺垫获取用户。
直接竞争对手,淘宝,京东,拼多多。
在电商市场竞争如此激烈的形式下如何存活下去很重要。
1.2 体验环境产品版本号:7.23.1
使用机型:iPhone x s
网络环境:良好
体验时间:2020.7.7
操作系统:iOS13.3.1
二、产品介绍 2.1 产品定位一家专门做特卖的网站、每天100个品牌授权特卖。
以低至1折的深度折扣及充满乐趣的现时抢购模式,为消费者提供一站式优质购物体验。
唯品会创立之初,即推崇精致优雅的生活理念,倡导生活时尚唯美的生活格调,主张有品味的生活态度,致力于提升中国乃至全球消费者的时尚品位。
2.2 Slogan一家专门做特卖的网站。
2.3 特色功能唯品会专门的买手团队和商业数据统计系统,确保挑选出符合潮流的品牌的大众审美的商品。
唯品会APP的设计和其他电商APP大不相同,底部没有导航栏,个人信息和喜欢的商品以及购物车也悬浮窗的形式出现在页面左下,这一设计视觉冲击很大,让用户焕然一新。
在APP右上有分类按钮,可以在里面找到所有商品,以及搜索功能。
唯品会最核心的功能为今日推荐功能,根据喜好推荐今日特价商品,用户可以浏览今日的特价品牌商品,增加购买欲望。
在屏幕左上banner位置会出现滚动弹窗,提示现在下单的用户,这一点设计体现出唯品会特卖的性质。
唯品会自建的强大物流系统和储物仓让用户购物体验很好,先自建物流已经移交到顺丰,体验依旧很好。
三、需求分析 3.1 市场
手机淘宝、京东、拼多多、唯品会12月月均DAU破千万。根据极光大数据统计,淘宝2017年12月月均DAU约为1.85亿,京东为3335万,拼多多为2691万,唯品会为2569万。
由上图可以看出现在互联网零售市场现在基本上是四分市场,淘宝天猫占大头,剩下京东和拼多多、唯品会都拥有一部分的市场,增长较平缓,电商市场份额巨大。
可以看出现在的电商市场依旧十分的火爆,虽然电商增长率在逐渐的下降,但使用人数依旧在增加,以及扩展到农村市场,这是一个巨大的市场。
从几大电商的动作能看出来农村市场的规模之大,随着拼多多的发展可以看出来电商市场依旧未饱和,只要有新的想法,真正的了解用户的需求,依旧可以发展。
3.1.1 政治与法律环境
移动互联网的应用普及,网络购物成为了城乡居民的重要购物渠道,随着时间的推移,网络购物还将保持长期、快速的增长。
《商务部关于促进网络购物健康发展的指导意见》中提出拓宽网络购物领域,推进网络购物发展,满足不同层次的消费者需要。
国家商务部在大力促进网络购物的同时,也明确提出保护消费者合法权益,引导第三方网络安全保障措施、信息安全保密管理制度、用户信息安全管理制度,完善网络购物售后服务体系,建立购物风险警示和消费者投诉受理机制,推行先行赔付制度。
为此,国家工商总局颁布《网络交易管理办法》,规定网购商品7天内可无理由退货。
2015年3月15日《侵害消费者权益行为处罚办法》也正是实施,“商家免除或部分免除售后维修责任;强制消费者使用其指定的商品或服务;单方享有最终解释权;概不退换”等诸如此类的霸王条款将一概视为违法行为。
3.1.2 经济环境


近年来随着互联网的发展、居民收支的增长以及消费观念的转变,我国网络零售市场规模呈现稳健增长。数据显示,到2019年,我国网上零售额106324亿元,比上年增长16.5%。
总结:从上图可以看出,未来人们的购物方式大部分仍然会使用网络,对比实体店网络购物有明显的优势,截至2019年已经突破了十万亿的大关,而根据资料预测,到2025年将突破20万亿。
网络购物的市场是一块巨大的蛋糕,根据用户不用的需求诞生了不同的网络购物产品,产品针对一部分人群既可以获得非常可观的收益,例如从互联网三家独大(淘宝、京东、唯品会)突然杀出来的拼多多。
3.1.3 社会文化
近十年来,网络作为一种购物模式和消费模式,已对我们的社会文化产生了重要的影响,它使得购物不仅仅是一种货币交换商品的方式,而且是一种文化符号。
相对于传统购物,网上购物即是信息时代的一种新的消费方式,也是一种新的文化现象,以及新的生活理念。
网购的价格较市场的价格底,商品的地域分布不平衡,个性消费的推动等也是网上购物日兴起的重要原因。
3.1.4 技术环境
2014年第一季度我国智能手机的出货量达到1亿部,智能手机的广泛使用,为用户提供随时随地体验网络的便捷,各大购物网站APP的上线,在极大程度上促进了购物网站的成交率。
2013 年电子商务市场细分行业结构中,中小企业B2B电子商务占比51.7%,规模以上B2B占26.2%,B2B电子商务合计占77.9%;网络购物交易规模市场份额达到18. 6%;在线旅游交易规模占比为2.3% ,020占比1.2%。020逐步落地,通过线上线下的相互融合,加快传统企业电商化进程速度,发展更加多元化,服务类020日渐规模。
购物网站提供第三方支付、信用支付、货到付款等多种支付方式,有效解决先付款还是先发货的买卖双方信任问题。第三方支付基于专业软件公司开发的支付平台,提供资金收入支出的保管;信用支付来源于各大银行相关业务开通有后台数据库支撑。国内购物网站开发APP增加用户在智能手机或平板电脑等智能终端浏览网站的概率,从而,提高成交率和网站推广率。
3.2 用户用户性别比例和年龄分布:


从上图可以看出唯品会用户中绝大多数为女性,年龄分布在20-40岁。这一点也十分符合唯品会的定位,二三线城市女性客户。
这类女性客户的特点是在购物方面有自己的看法,对待大牌需求不是很大,但是对大牌折扣商品十分感兴趣,唯品会恰好推出的模式满足了她们日常所需;而且唯品会的APP设计和其他电商APP不同,给人的感觉是一种自己在逛的感觉,这一点更加满足了女性们的购物需求。
用户画像:
小王,女,20岁,是一名在二线城市学习工商管理的追求生活品质的大二学生,无经济来源,父母经商,拥有一定的财富。所以,作为95后的小王同学,在网购上更追求商品的真伪和质量,偏爱几个自己常用的化妆品品牌和衣服品牌。每月消费1500以上,平时注重化妆,有一个爱她的男朋友,热爱生活,较为时尚潮流!在课余时间,打开唯品会APP端,看看有没有自己喜欢的商品顺便买下来,省去了逛商场的时间。
小刘,女,30岁,是一名三线城市的酒店前台工作人员,对生活的品质比较注重,网络购物狂,爱买品牌化妆品,品牌包。 每月消费在5000以上。由于上班时间比较幸苦,闲暇很少出门逛街,三线城市对于的品牌店少,小刘害怕买到假货。唯品会的出现解决了生活上所需,小刘是唯品会的忠实粉丝,上班时间也可以限时抢购唯品会上物品,十分方便。
3.3 需求分析3.3.1 基本型需求
选购自己喜欢的商品(品牌)并可以加入收藏,商品(品牌众多)且是正品、产品价格较低,购物车以及可以进行筛选商品等可以满足用户使用产品的基本需求都属于基本型需求。
3.3.2 期望性需求
会员功能、商品的分享功能、我的足迹、下拉查看商品的过程中可以一键回到顶部、七天无理由退换货、唯品国际、唯风尚、爱丽奢等都是期望型需求,满足用户期望出现的功能和商品类别。
3.3.3 兴奋型需求
唯品金融、汽车、运费险、会员值兑换商品、公益、以及选择尺码时自动显示尺码信息等满足用户关于产品定位的正常功能外的可以更好地促进用户使用产品的功能属于兴奋型需求。
四、产品分析产品功能结构图:

唯品会APP与其他电商产品的结构上有很大的区别,对比京东、淘宝而言,唯品会没有采用底部导航的结构,采用的悬浮半透明图标,也是算一种小的创新,对于购物的本身不产生干扰。
从结构图整体看,产品相对简单,内容镶嵌较少,对比其他电商平台而言,属于较轻量级的电商产品。整体给人的购物体验比较新颖,让人很舒服。
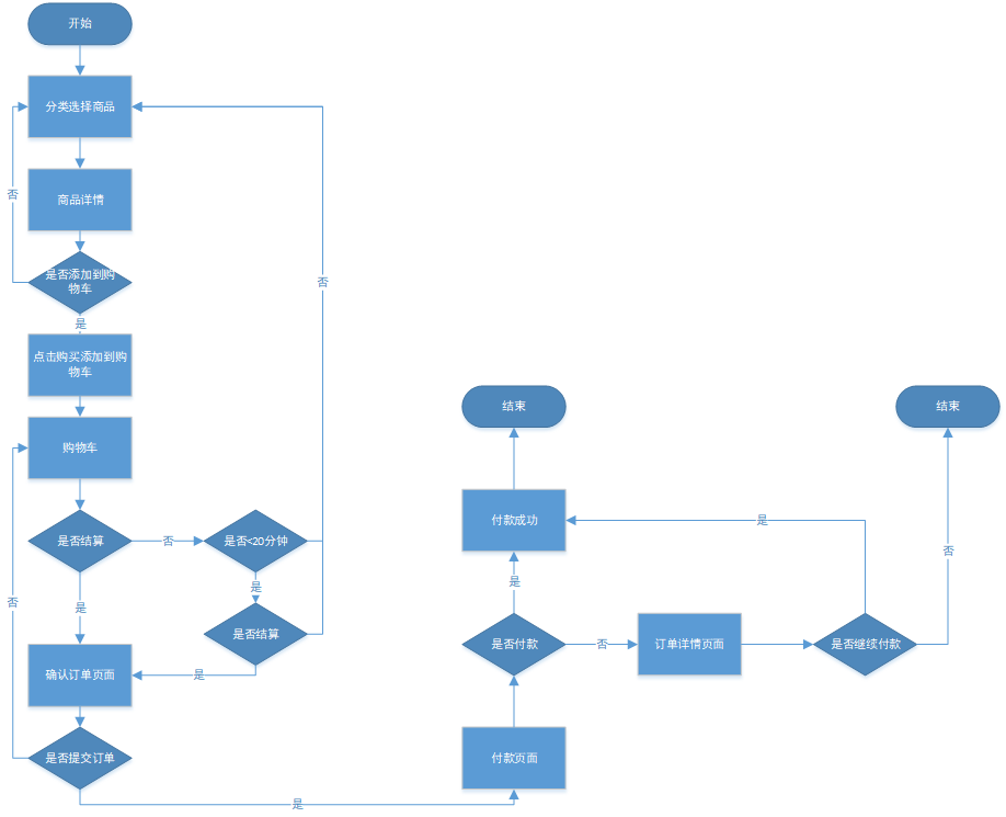
产品业务逻辑流程图:

从产品业务逻辑图看,看似较为复杂,用户选择较多。在未登录为注册的情况下,用户在唯品会上选购一款产品需要产生的用户动作在6步以上,对比发现,其用户的动作过多的原因是唯品会不提供搜索单品的功能(只能搜索品牌和分类),而其他电商平台都有搜索功能。
用户选购商品时,大多数是有目的性的选购商品,而唯品会给人的感觉就像是在线下逛街一下,体验感很好,这也在另一层面上促进客户的消费。所以,从业务逻辑流程图上看,较为符合产品的定位和特色所在。
今日推荐:

今日推荐是唯品会的核心功能,对比其他的购物APP这也是唯品会的一大亮点。
唯品会的深度用户十分喜爱这个功能,可以每天花费一定的时间在浏览今日推荐商品上。
在该模块,唯品会的设计会根据用户的日常购物行为来定制你的今日推荐。这一点在很大程度上减少了用户浪费在不感兴趣的商品上。也是一个促进用户消费以及继续浏览的重要功能。
展示设计以上面夸张的图片配上文字去吸引客户浏览购买。
优化建议:
可以看到在今日推荐模块上使用的色彩比较多,琳琅满目的商品容易让人眼花缭乱,从而放弃浏览。
建议色彩对比不要太强烈,另外页面推荐上面,虽然是根据个人喜好来进行设置,但是还是会有一些其他推荐产品,大部分为品牌推荐,建议增加删除选项。当看到自己不喜欢的品牌或者是某一类型产品时可以直接在推荐页面删除,这一点在用户角度思考可以让用户得到愉悦感。
衍生一点,可以在喜欢的商品或者品牌上直接备注想要,这样系统在该商品上新时可以第一时间推送给客户,或者在今日推荐置顶推荐给客户。

夏凉放价结合唯品会亿元补贴,是唯品会在618期间上线的一个活动,主要推荐的是夏装,以及一些大牌力度折扣比较大的产品。根据活动的特点,吸引人们前去浏览购买。亮点设计是在屏幕的左上角区块里面轮流滚动用户购买信息,这一点也十分的吸引人的眼球。
优化建议:
夏凉放价模块和其他电商类APP活动模块太类似,让部分客户很反感,体现不出特色,模块里面可选择分类,类别里面是品牌商品,这一点和淘宝,京东类似,体现不出唯品会的特卖性质。
建议改进,根据用户的浏览行为或大数据行为列出用户喜欢的商品,直接以商品图片的形式展出,品牌可混乱,不需要循规蹈矩,让客户第一眼看上甚至想不起来是什么品牌的商品,从而增加商品浏览量,获得购买量。也让客户眼前一亮。
亮点推荐:

唯品会的购物车,购买页面是我个人最喜欢的一个页面。而根据我的习惯,因为这个页面的喜爱,我也会添加购买一些可能不需要的商品。
购买页面对比淘宝,京东,拼多多;没有过多的信息,十分简约,而且整个购买的交互效果十分舒服,色彩比例舒适;购买信息一目了然,而且在购物车页面会展示之前添加为购买的商品,可以随时意见添加进行购买。
而且购物车采用的是20分钟自动清空功能,这一功能体现在商品是限量的,现在不付款随时会售罄。给用户一定的时间限制,在一定程度上帮用户做了决定,从而使得唯品会的商品成交率比较高。
而确定购买之后有30分钟的时间考虑是否购买,对比其他的电商平台24小时付款制度,更大的程度上算短成交时效,让用户在30分钟内考虑支付。
五、总结在唯品会最新一季度财报中,营收187.9亿。至此,唯品会已经实现了连续30个季度盈利。在电商行业,保持盈利的只有阿里和唯品会。唯品会立身于“品质特卖”,而“特卖”本身就是一个带着盈利属性的模式。唯品会主要经营服装、美妆和母婴等高毛利商品,这些高毛利商品让唯品会的毛利率保持在20%以上。
优势:
整体而言,唯品会的优势取决于其产品定位“名牌折扣+限时抢购+正品保险”的网购模式,首创的“零库存”模式是产品的收缩成本关键的一步。
与京东、天猫等电商平台产品相比,属于轻量级产品,产品使用流程较多,比较符合产品定位的角色,满足了用户“逛”的需求。唯品会女性用户居多,占比八成以上,在产品功能使用上面唯品会操作十分简约。
劣势:
处在竞争激烈的电商行业,拼多多等产品的崛起,让唯品会从行业第三,落魄到现在的第二梯队中。对唯品会而言最大的问题在于用户增长上,这与唯品会的业务单一有关系,唯品会主营服装、美妆、母婴,这就是唯品会的用户群体固定化。
机会:
第三方天眼查显示,在2017年12月至今,腾讯和京东已经向唯品会各投资两次,腾讯和京东都已成为唯品会的股东。微信的九宫格里也有了唯品会的按钮,唯品会旗舰店也在京东上线,这在很大程度上可以为唯品会带来一定量的客户。
威胁:
唯品会的商业模式不难复制,在电商这块巨大的蛋糕下,很快就会有不少复制者更进。
而唯品会主要是特卖,随着近几年淘宝天猫、京东、拼多多大量的引进高端品牌的入驻,加上百亿补贴,可以垄断市场上90%的客户,这也让唯品会处于很尴尬的地位。
随着其他电商平台的购物体验越来越好,唯品会的客服、售后等体验欠佳,导致竞争力下降。

我们在微信上24小时期待你的声音
解答本文疑问/技术咨询/运营咨询/技术建议/互联网交流