扫二维码与项目经理沟通
我们在微信上24小时期待你的声音
解答本文疑问/技术咨询/运营咨询/技术建议/互联网交流
小A通过定制功能的产品推荐,购买了一款眼熟,使用后觉得很不错,于是回到app向其他姐妹安利,又觉得文字描述不够形象有说服力,于是又拍了对比图,一时间点赞者众,她也回复了一些评论区内姐妹的问题
2.没有该功能会不会有什么问题
若没有该功能,用户依旧可以通过评价来判断产品的效用,因此本功能只是一个社区建设的锦上添花
3.肌肤秘诀需要增加该功能吗?
不太建议近期排期增加
七、版本迭代情况 7.1 数据来源数据:IOS
迭代来源:七麦数据
型号历史:2016年09月17日-2020年03月08日
7.2 整体迭代情况整体来看,「测评」、「定制」、「社区」这三个模块是带动「你今天真好看」不断前进成长的三辆马车。这也刚好符合前文所定义的三类主要需求,即
了解自己的肤质情况—「测评」
了解护肤美妆知识—「社区」
改善自己的肤质情况—「定制」

「测评」模块初期主要针对测评的算法优化,后续逐步增加测评维度并优化测评的展示/分享形式,在后期稳定后主要优化测评过程的体验,增强用户的使用体验。

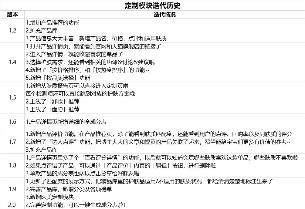
「定制」模块的功能完善则分为两块:
第一块是丰富产品库,我们可以清晰地看见,扩充产品库贯穿着「你今天真好看」的升级路程。一方面是产品种类的逐步增多,一方面是产品的展示维度(产品信息、评价信息)逐步丰富。充足的产品库使得「你今天真好看」的工具性大大提升,并且为品牌竞价推广打下了坚实的基础。
第二块是定制方案的不断丰富,在早期版本,「你今天真好看」不断完善护肤方案内容,加入了一系列产品推荐、功课、建议,并不断吸取用户建议,增加推荐产品的种类,使得定制方案能够满足用户大部分需求。在产品模式成熟后,逐步优化匹配推荐功能,配合不断丰富的产品库,一方面让用户能够获得更匹配的产品,另一方面也打通了盈利的道路。

根据七麦数据提供的下载量预估,我们整理出「你今天真好看」的时间-下载总量折线图,具体情况如下:

时间-每日下载量折线图如下:

又根据微博、微信公众号以及百度搜索,得到如下图的你今天真好看运营路径:

综合以上图表可知,产品可分为以下几个阶段:
v1.0~v1.1 (产品诞生-2017.1)产品起步阶段,以修复BUG+完善基本功能为主,用户量较少
v1.2~v1.5 (2017.2-2018.1)产品功能探索阶段,此阶段以丰富核心功能为主,在优化定制、测评功能的同时,对互动功能进行了强化,初步形成了社区氛围,用户量有了初步的提升,并开始为拉新做准备。
v1.6~v1.7 (2018.2-2018.8)产品成长期,因上一阶段产品核心功能打磨已经初具成效,此阶段产品开始探索商业化以及用户留存。此阶段,在继续迭代优化产品功能的基础上,产品一方面大规模进行拉新推广活动,另一方面开始与第三方品牌合作(建立品牌榜、合作置换App独享优惠卷),此阶段用户有了大幅度提升
v1.8~至今(2018.9-至今)产品阶段稳定期。此阶段,产品层面上,除了固定的优化核心功能外,产品一方面继续加强与品牌的合作,提升品牌的露出机会(调整品牌榜、护肤榜位置,增加top5热卖单品等),另一方面开始向【医美】领域延展,从活动到固定模块,开始形成固定的运营套路。此阶段产品用户增长较为平稳。下一个增长节点可能与【医美】相关。

我们在微信上24小时期待你的声音
解答本文疑问/技术咨询/运营咨询/技术建议/互联网交流