扫二维码与项目经理沟通
我们在微信上24小时期待你的声音
解答本文疑问/技术咨询/运营咨询/技术建议/互联网交流
编辑导读:微信阅读以社交+阅读的定位,在移动阅读市场中迅速崛起,成为目前几个头部产品之一。随着互联网用户增长的逐渐变缓,解决用户的留存率与用户使用时长问题逐渐成为各家应用迭代优化的方向,社交领域的探索可能成为解决问题的突破口。本文档意在研究微信读书在社交领域的更多可能,如何扩大用户群体,提高用户的粘度。


2015年8月微信读书正式上线,是一款基于微信关系链的移动阅读产品。开始以较“严肃”的文学、阅读、学习类实际为主,主要面向有阅读需求的刚需用户。随着这几年的迭代与更新,微信读书增加了听书功能,在书籍类别上加入了漫画与优质公众号文章,从不同层面吸引扩大用户基数。
不同于其他阅读软件,微信读书通过微信关系链,使得用户在首次使用软件时就拥有一个相对熟悉的社交环境。通过阅读时长排行、划线分享想法、发表书评、读书小队等形式,建立了UGC社区 ,以熟人社交为主,陌生人社交为辅的形式,通过”社交+阅读”的定位使用户的粘性更强,活跃时长更久。
2.2 移动阅读市场分析

根据图表可以看出,移动阅读市场目前还在上升阶段,但用户的总量并没有明显的增长,基本维持在5.9亿左右,在2020年3月因疫情原因,有了短暂的增长,之后逐渐回落。目前互联网的普及率达到了70.4%,其中下沉市场的普及率为55.9%,60岁以上的老年用户是非网民的主要群体,因此未来互联网新用户的增长主要来自下沉市场与正在成长的适龄儿童,未来互联网用户的增长必将逐渐放缓。
笔者认为未来微信读书的用户增长分为三个方向:
吸引互联网新增用户。
扩展互联网现有用户,主要为下沉市场用户。
转化其他应用用户。
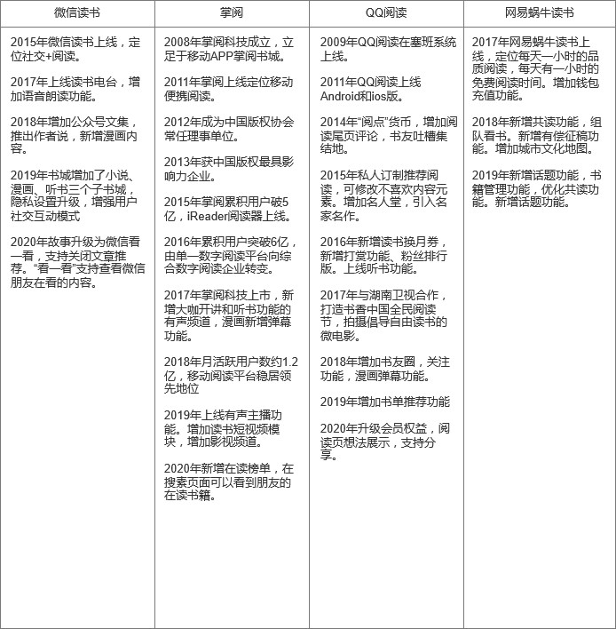
2.3 竞品分析微信读书作为一款以“阅读”为核心业务的产品,书籍类别主要以出版书籍为主,在竞品的选择上选取了同样以“阅读”作为核心业务且有一定用户量的掌阅、QQ阅读以及网易蜗牛读书。
2.4 业务分部
从上表可以看出:
在核心业务方面,微信阅读、掌阅、QQ阅读的数据种类更全面,不同的是微信阅读提供了特有的公众号内容。
掌阅与QQ阅读主要以大量的网络作品为主,而网易蜗牛读书起步较晚,目前只有出版书籍的阅读版权。
在商业模式上掌阅的变现方式较为丰富,掌阅上线早发展久,用户基数大。除了普遍的变现方式外,还有听书课程和ireader阅读器两个变现方式。微信读书也有广告收入,但在现阶段,微信读书主打简约大方的读书环境,注重用户体验,很难加入大量的广告位 。
活动上,各软件主要以免费阅读为主,掌阅建立了积分与虚拟货币的双机制。QQ阅读新用户注册会免费赠送10天VIP,且还有签到、升级和红包等奖励制度,鼓励用户多读多得。网易蜗牛读书每天免费阅读1小时,深受轻度阅读用户的喜爱,另外还有签到领蜗牛币的鼓励机制。微信读书通过拉新、答题、读书小队活动结构有些复杂但关联性较好,提升了用户的留存率与时间。
但从奖励的力度上来看,目前微信读书力度最大,奖励方法也更吸引用户。
在社区运营上掌阅发展时间久,功能迭代日趋完善,建立了由“广场+热门圈子+热门推送+话题”组成的具有丰富内容的社区,且拥有庞大的用户数量,非常稳定。QQ阅读在社区方面除话题和书友圈外,书单广场为用户提供了良好的UGC环境,大神说模块吸引忠实用户,促进了作者与粉丝双方的互动。网易蜗牛读书中以话题和书评专栏为主导,产生优质的UGC内容。
微信读书通过智能推荐算法根据用户兴趣推荐热门公众号、热门短视频和好书,同时可以查看朋友的想法以及朋友在看。相比之下,微信读书的社区主要以算法推荐内容和熟人社交为主,UGC内容较少。
2.5 发展历程
总结微信读书和其他竞品的发展历程,从中我们可以看出:
用户的付费意识,版权意识逐渐增强。这四款阅读类产品,根据自身的特色,推出了不同的付费模式。掌阅和QQ阅读积极购买版权书籍,以及微信读书和网易蜗牛以出版书籍为核心内容。从中不仅可以看出用户的版权意识增强,还可以看到在内容产业,除了娱乐休闲内容,学习成长类内容也在逐渐成长,内容趋于优质化。
随着年轻用户数量的增多,漫画成为了数字阅读中重要的部分。掌阅和QQ阅读在引入版权漫画的同时也在通过自身的小说改编成漫画来吸引读者。微信读书顺应趋势,积极引进国产漫画。
近年来伴随着各类音频平台逐渐普及,听书也成为了用户重要的需求。所以微信读书,掌阅和QQ读书都在极力改进自己平台上讲书功能,推出了大咖讲书,有声主播的功能。
用户的交流互动欲望变强,四款阅读类产品重视搭建社区让相同兴趣的用户聚集起来,交流互动。
2.6 总结
根据分析比较各个竞品的功能业务,可以看出各应用间的功能差异不大,对用户最有吸引力的部分是独占的版权、成熟的UGC社区和性价比更高的付费方式·。
微信读书的问题在于依靠微信的流量更利于做社交阅读,但社交阅读的优势并没有较好的表现出来。划线笔记等功能可以较好的引导用户输出内容,但过于碎片化,没有建立起完善的UGC社区。书籍种类全面,但缺少自己的原创平台,网络文学资源不足,导致当前网文的商业模式“签约写手→作品→电子收费→书籍出版权→移动阅读权→手游或页游→影视剧改编→漫画、动漫→网络游戏→海外版权转让”的产业链没有良好的运转。界面简洁阅读体验好,但简洁的界面意味着更少的广告位置,减少了广告的收入。
抛开商业模式与付费转化的问题,目前微信读书的用户数量相对其他应用还不够大,重点还是应该放在增加用户量,提升用户粘性上。
三、用户分析 3.1 用户画像刘远 26岁 男 教育行业
热爱文学,有良好的读书习惯对书籍的要求较高。有专门的阅读时间,平时也利用碎片化的时间读书。
读书有做笔记的习惯,平时也会创作一些文学作品,经常在微信读书上发表想法和评论,与书友讨论问题。因为发表的内容优质,有许多用户关注,甚至要求制作个人书单进行分享。
李晓华 20岁 女 学生
李晓华是一名在校女大学生,从初中开始就喜欢看各种小说,同时也是一名追剧狂魔。由于学校图书馆网络小说较少,购买纸质书的性价比不高,且没有地方存放,所以经常使用纸质移动阅读类软件。最近一本喜欢的小说只有在微信读书才能看,于是下载微信读书追小说。
看到小说中精彩的情节,会习惯性地点开查看其他书友讨论的内容,感觉非常热闹。有些时候觉得看评论比看小说还有趣,自己也开始学着发表一些有趣的评论。
李琦 35岁 男 部门总监
李琦是上市公司的部门总监,收入稳定,但在这个发展迅速,变化之快的互联网时代,他也感觉到了,时代的进步,为了跟得上时代的潮流,不得不时刻时刻完善自己。以前一直买的是纸质类的书籍。但是每次买来,都要花很长的时间才能看完,一直没养成良好的看书习惯。
后来在朋友的推荐下使用了微信读书。这款软件不仅可以记录每周的读书时长,排行榜也有助于激励自己学习。于是他列下今年要看的读书清单,坚持每天都是用微信读书看书,每次看到排行榜上朋友读书的时长那么多,他便有了动力,在多看一些时间的书。平时处理完工作,闲下的时间就会通过微信读书来提高知识,甚至在午休时也能通过听书来进行放松自己。只要有碎片时间就可以打开微信读书进行学习。这就样从几个月看一本书,变成了一个月看几本书
王晓英 40岁 女 家庭主妇
王晓英是一名家庭主妇,孩子12岁,平时的生活就是围绕着孩子转。闲暇之余喜欢读书和运动。厚重的书籍对她来说携带不方便,所以她很喜欢在微信读书上读书交流。孩子去上学了以后,她通常会边干家务边使用微信读书听书。完成家中的一切事务后,她会泡上一壶茶,在微信读书上阅读自己喜欢的书籍。
她崇尚以书会友,所以在阅读完每本书后都会在微信读书的书评功能中写下自己的感悟。通过微信读书,她认识到了许多兴致相同的伙伴。
自从使用了微信读书后,她觉得人生除了孩子外,还有一群兴致相同的书友,生活变得更加有乐趣了。
3.2 用户调研经上述分析,笔者认为目前微信读书通过多种邀请机制在用户增长方面已经做的相对完善,但微信读书的社区业务缺少UGC内容生态,还处在雏形社区阶段。
所以本次调研将通过收集用户反馈方式,对社区建设这方面进行调研,旨在发现用户的潜在需求,验证功能优化方向是否正确。
3.2.1 调研问题
1)基本信息
性别?年龄?职位?收入情况?居住城市?阅读时长?
什么时候开始使用的微信读书?每周使用频率怎样?在什么场景下使用?
从哪个渠道知道的微信读书?当初吸引你继续用下来的地方是什么?
在使用微信读书的同时还使用其他的读书软件吗?哪个用的多一些?为什么?
一般都在微信读书上看什么?使用哪些功能?
2)关于社区生态建设的问题
阅读时会对比较认可的划线想法点赞或评论吗?你自己会发表一些想法吗?
看一本书之前会看评论区吗?看完后会看吗?会评论吗?
在书架中有创建自己的书单吗?为什么创建书单呢?
会经常看“看一看”里面的内容吗?(包括热门文章推荐、短视频推荐、好书推荐、新出的朋友在看)看什么内容?会点赞或者评论吗?不想看到什么内容?为什么?
会经常看“朋友的想法”吗?会点赞或者评论吗?什么场景下会这么做?
3.2.2 调研结果


3.2.3 调研结果
从调研结果可以看出,大家选择使用微信读书的主要原因有二:界面简洁和无限卡活动。在功能使用上,读书是最主要的,其次是听书。
在社区生态建设上,用户对划线功能的使用比较频繁。通过划线功能,可以促进用户发表自己的看法,增加UGC社区内容。同时使用户间交流时的内容更明确,沟通体验更更好。
“看一看”功能为丰富微信读书内容,吸引短内容用户消费,引进了公众号、企鹅号的文章、视频推荐信息流。然而实际用户反馈并不乐观,用户使用率不高,用户体验较差,甚至对一些用户起到了反向需求的作用。
在笔者看来微信阅读作为以社交+阅读为定位的产品,“看一看”功能的推出并没有达到预期的效果,在用户留存问题与UGC社区的建设上可以通过其他更多的途径来实现。
四、功能优化 4.1 优化思路及方案根据用户调研分析,微信读书可以在阅读社交方向进行优化,目前微信读书主要以熟人社交为主,这样的好处是用户之间的联系较紧密,能互相影响提升留存率。但对于通过多种无限卡活动吸引的大量新用户来说,有些新用户没有相对完善的熟人社交环境,难以发挥社交阅读的特点。
在社区内容生态建设上,通过人与人之间的情感共鸣来吸引用户是很好的优势,但身边的好友喜欢发表想法或书评的人不多,UGC内容少。如何激励用户的表达欲,让更多的用户参与进来,是微信读书接下来要考虑的关键。
通过建立“线上读书会”的功能,扩大用户受众面,激发用户围绕阅读进行更多形式的创作,完善UGC社区的内容,进而再吸引更多用户的加入,形成良性循环。
与音乐、影像不同阅读书籍所花费的时间与精力更多,较难与身边朋友分享讨论。同时每个人的阅读书单也各不相同,想要找到阅读过同一本书的个人或群体更为困难。线上读书会的建立,使阅读社交的功能进一步完善,满足了用户交流的需求,不同于在书评与想法,实时语音交流更便捷,沟通体验更好。读书会的功能还有更多扩张的空间,不仅局限于用户对书籍内容的探讨,用户及官方可以通过该功能进行其他方面的交流和互动。作者可以通过线上读书会功能与读者面对面交流。
通过个人与官方组织的活动提升轻度用户与重度用户的参与度。
4.1.1 功能清单

4.1.2 读书会业务流程图

4.1.3 功能首页
读书会首页

根据微信读书一直以来的设计风格,读书会首页功能以简洁、高效为主,主要以四部分组成:
房间搜索:通过输入关键字,搜索相关房间。
热门书场:该书籍当前相关房间讨论人数较多,热度较高,进行推荐。
创建/快速加入房间:可以创建新的房间或由系统选择房间进入。
房间列表:根据算法优先推荐官方及历史阅读过的书籍房间。
对于有明确目的的用户,可以通过搜索关键字查找房间或自己创建房间,对于目的模糊的用户,可以选择快速加入房间或选择热门书场推荐的房间, 系统也会根据用户阅读过的书籍优先排序房间列表。
通过这四部分功能,用户可以基本完成搜索、创建、加入房间的操作。
4.1.4 入口
结合用户使用习惯与场景需求,进入使用读书会功能首页的入口,设置为三部分分别为:

入口1:首页新增一个页面入口选项。让用户更好的发现新功能,并查看使用。

入口2:在阅读完整本书后,增加一张卡片,邀请用户进入读书会页面。点击后根据刚读完的书籍名称进行房间搜索,供用户选择。

入口3:通过邀请链接,发送给微信用户或微信朋友圈,用户点击链接即可跳转到微信读书进入所分享的房间。
4.1.5 热门书场功能
根据算法计算出当前热度较高的书籍,进行推荐。热度的数值受房间数及房间内的人数影响。

4.1.6 创建房间功能
用户可以自定义房间的名称、简介,设置关联书籍、密码等操作。

4.1.7 房间页面
房间内部页面的结构与功能设计是整个读书会功能最重要的核心部分。需求的重点在于提高用户的使用体验,让用户有效的进行交流,解决交流过程中的操作需求。
核心功能部分设置了文本交流与语音交流,作为用户的主要交流方式。设置主持人权限, 使用户可以对房间进行管理, 管理语音位置的开放。同时设置了图片、文章节选、书单链接等发送功能,辅助用户进行交流。

在移动阅读领域,掌阅和QQ阅读开始时间早并占据了大量市场。然而发展到现在,市场已接近饱和,用户总量增长缓慢,提升用户留存率与使用时长是目前阅读类产品需要考虑的问题。
微信读书通过社交+阅读的形式,背靠微信的流量,在短时间里积累了大量的用户。但UGC社区建立不够完善,优质内容较少,用户创作内容的形式比较单一。看一看功能的推出虽然丰富了内容种类与创作形式,但与微信读书本身的定位不搭,效果不明显。
根据微信读书社交的特点,设计读书会功能,满足用户交流互动的需求,提高用户的使用时间,吸引有相关需求的用户。在需求的层次上基本满足了社交需求,在功能的使用中,用户可以得到尊重需求的满足。
未来UGC社区的建设将是移动阅读类产品的必要方向,期待微信读书能通过社交阅读的优势建立起良好的内容社区,输出更多的优质内容。

我们在微信上24小时期待你的声音
解答本文疑问/技术咨询/运营咨询/技术建议/互联网交流