扫二维码与项目经理沟通
我们在微信上24小时期待你的声音
解答本文疑问/技术咨询/运营咨询/技术建议/互联网交流
编辑导语:随着移动互联网的飞速发展,许多新兴行业异军突起,如今短视频行业发迅速,一时崛起不少短视频平台,其中抖音APP是现在很多人选择的平台,抖音拥有强大算法也是它不容小觑的能力;本文作者分享了关于抖音APP的产品需求文档,我们一起来了解一下。



通过倒推抖音APP,体验产品,培养自己的思维逻辑能力,锻炼自己撰写文档的能力。
2. 产品概述1)产品的介绍
抖音,是由今日头条孵化的一款音乐创意短视频社交软件,该软件于2016年9月20日上线,是一个面向全年龄的音乐短视频社区平台。
用户可以通过这款软件选择歌曲,拍摄音乐短视频,形成自己的作品,抖音会根据用户的爱好来更新用户喜爱的视频。2021年2月27日,抖音首次公布搜索月活量破5.5亿。
2)产品的定位
抖音是一个帮助用户表达自我,记录美好生活的视频平台。抖音APP的产品定位为:音乐短视频分享平台,以拍摄+短视频+音乐的形式展示创作内容。
Slogan:让崇拜从这里开始到记录美好的生活。
产品的特点:
单列沉浸式的产品形态;
全屏高清拍摄+酷炫BGM;
强大的社区氛围;
创意门槛低,有现成的脚本模板(拍同款,影集模板);
拥有强大的算法系统,针对不同用户有不同的推荐,更好的满足用户个性化需求。
二、产品需求分析 1. 市场需求分析短视频制作简单,传播速度快,信息接收度高。短视频高度碎片化,适合在闲散的时间看,内容比较轻松。
这种形式的时间消费,用脑成本低。随着社会高度发展,人们的时间变的碎片化,更加追求短而精炼的信息;因此诞生出了短视频,短平快的大流量传播内容逐渐获得各大平台、粉丝和资本的青睐。
短视频种草,直播负责带货,二者相辅相成,成为了网络经济的新风口;而且直播搭建起了线上消费场景,在促成用户转化消费上的能力不可小觑,有着更大的可能性和探索空间。
下图为2020年短视频日活数据,截止2021年2月27日,抖音首次公布搜索月活量破5.5亿。

数据来源:《2020年视频号发展白皮书》
2. 用户需求分析1)抖音用户画像分析(数据来源:《2020 年抖音用户画像报告》)
性别相对均衡,年轻群体较多:

从上图数据可以看出,抖音男女比例比较平均,男性稍高于女性。19-30岁用户的TGI高,新一线、三线及以下城市用户TGI高。
根据上图数据分析显示,抖音用户中25~35岁用户占总人数的42%,35岁以下的占30%。由此可以得出,25~35岁年龄段的年轻用户是主体。
集中在东部沿海地区:

从上图数据可以看出,抖音用户主要集中在华东地区。其中广东、河南、山东的占比最高;全国各市分布情况中,重庆市占比最高。郑州、西安、昆明市偏好度高。
由此可知,抖音的发展与当地的经济水平呈正相关。
抖音用户兴趣偏好:

抖音用户偏好视频类型,演绎、生活、美食类视频播放量较高,观看情感、文化、影视类视频增长较快;男性用户对军事、游戏、汽车偏好度较高,女性用户对美妆、母婴、穿搭偏好度高。
2)目标用户
经过对抖音APP的深入了解,以及对用户生产内容的分析总结,可以将用户群体简单的分为:
观看潜水型
纯粹分享生活型
小众网红型
平台代言型
品牌广告型
3)用户场景需求分析




分为登录/未登录状态;
未登录用户以游客的身份进入,只可以浏览视频,观看直播。不可以做关注、评论、转发、购买商品等其他操作。
登录后,用户可进行APP内所有的操作。
2. 键盘交互进行登录操作时,点击 APP 手机号码输入框,由页面底部弹出数字键盘;
点击搜索框、评论框、编辑框时⻚面底部弹出字母键盘。
3. 页面异常



该登录注册流程图,包括登录注册的流程梳理以及可能出现的异常处理。


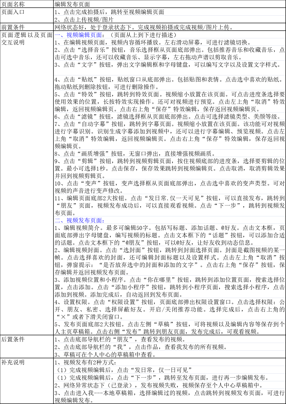
下图是抖音APP拍摄编辑发布视频的流程梳理。
拍摄类型有照片拍摄、视频拍摄、文字拍摄;其中,视频拍摄有四种模式,分别为分段拍(3分钟、60s、15s)、快拍、影集、开直播。
发布方式有两种,一种是完成视频编辑后直接发布,即发日常,仅1天可见;另一种是完成视频编辑后,跳转至发布页面发布;其中,照片拍摄和文字拍摄只能作为日常发布,视频拍摄两种发布形式皆可。













抖音APP作为一个短视频分享平台,它的核心功能是发布视频和浏览视频;由于它的功能点比较多,交互界面比较繁琐,所以我只简单梳理了抖音主要功能的业务流程,页面逻辑以及页面交互说明。
随着抖音APP的不断迭代更新,相应的功能也不断得到扩展,其中我觉得比较好的地方有:
拍摄功能比较完善,不仅可以添加很多视频效果,还可以拍同款,有现成的模板;这降低了视频拍摄的门槛,吸引更多的人玩抖音,增加用户粘性,有利于建设社区氛围。
拥有强大的算法系统,针对不同用户有不同的推荐,更好的满足用户个性化需求。
视频转发功能比较完善,不仅可以转发给抖音好友,还可以跨平台转发;而且私信分享给抖音好友,不需要本地下载,即可直接转发分享。
以上仅是我个人的拙见,有许多不足之处还望各位大神纠正!
本人目前是一位产品小白,欢迎各位热爱产品的朋友一起交流讨论,碰撞出思想的火花~

我们在微信上24小时期待你的声音
解答本文疑问/技术咨询/运营咨询/技术建议/互联网交流