扫二维码与项目经理沟通
我们在微信上24小时期待你的声音
解答本文疑问/技术咨询/运营咨询/技术建议/互联网交流
编辑导读:在做营销推广时,抽奖是我们经常用的方式,而大转盘是最常见的抽奖工具之一。本文将从五个方面,围绕大转盘展开分析,希望对你有帮助。

最近,首先营销活动工具这块我是再熟悉不过了。曾经做了不下20个活动工具,然后通过监控活动数据反推活动的好坏,文中主要讲解幸运大转盘营销工具
一、大转盘定义大转盘是比较常见的营销活动工具,它是通过消费者用户控制【开始/停止】操作获得奖品物品。用户在不知道自己能获得什么奖品的条件下 ,然后通过抽奖,大概率的获得未知的奖品,类似最近流行的盲盒玩法。
二、为什么做大转盘大转盘是最常用的抽奖类的活动工具之一。
大转盘的奖品类型可以分虚拟和实物奖品。虚拟奖品可以有优惠劵、兑换劵、获得积分等奖品,实物奖品就是看得见摸的着的物品。
大转盘的玩法是抽奖类型,让消费者用户通过抽奖模型,更刺激了用户的心理,通过不确定的奖品,可以更加刺激他的使用频率。
tips:抽奖活动就是通过概率互动行为,利用大众消费者侥幸心理,以及对奖品的渴望,来激励用户参与活动,最终转化订单或加深品牌印象。
三、场景 1. 微信体系须关注微信公众号,通过微信公众号获得微信id做为唯一识别。
抽奖次数限制和获奖次数限制都跟唯一识别关联。
2. 非微信体系无需关注微信公众号,通过手机号作为唯一识别
抽奖次数限制和获奖次数限制都跟唯一识别关联。
tips:如果同一个用户即是微信用户又是手机用户,这个时候是无法判断它的唯一性,无法阻止他参与2次活动。
因为2个用户账号体系是分割开设置的,一个是手机号一个微信账号。

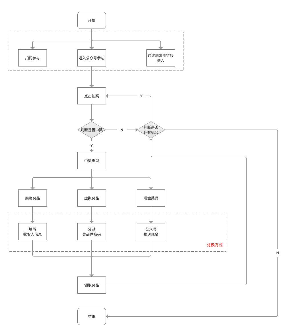
1)微信用户通过扫码关注微信公众号
公众号获得该用户的微信openid做为唯一识别。
2)进入活动页面,点击开始抽奖
系统判断用户的微信openid允许参与次数。
3)中奖领取
系统记录用户的微信openid获得奖品名称。
4)分享
追踪记录用户的微信openid分享的路径。

奖品领取涉及手机号验证的方式。
参考充值领话费,有些不需要手机验证,有些需要。验证目的是如果给别人充值,其实验证手机号就比较麻烦,如果给自己充值就需要验证比较保险。


1)基本设置

2)奖品设置
后台设置奖品类型有奖品虚拟和实物类型,其实还应该集合会员体系有积分、成长值、充值等奖品类型。
设置奖品的数量和奖品的图片(奖品图片会在前端的转盘图标呈现)

3)展示设置
展示设置首页的展示配置,转盘的样式分3、6、9、12(如果再多显得太乱,一般都是9等份即9个奖品)。
配置奖品概率影响中奖个数,奖品概率设置为总和为100%,每个奖品概率为百分百的系数。
中奖概率的玩法:
按照参与人数比例设置:
比如,中奖概率10%,100人参与。那么它中奖的概率就是1个人,只有1个人才能中这个奖品(不太合理,受奖品和参与人数限制)。
按照奖品比例设置:
比如,这个10种奖品,设置概率0.1%,那就如果有1000个人参与,就有10个人中奖。100个人参与,就有1个人中奖(这个比较合理,不受奖品数量的限制)。

4)分享设置
目前分享的设置是微信体系,但是可以设置不仅限微信分享,还可以H5分享。
因为参与活动的门槛不限制微信用户,还可以是非微信用户(手机号登录的用户)。

大转盘营销活动只是做为营销工具的一种,消费者用户的审美也会疲劳。要想吸引更多用户参与,不仅仅是活动的新颖玩法,更多的是奖品的丰厚。流程越复杂,流失的用户越多;相反,流程越简单,用户参与度越高。除了用户的参与度,最终考量的还是用户通过活动获得的奖品,兑换的比例。
优惠劵兑换比例,抵扣劵兑换比例等数据维度。
活动的成功影响因素有很多,活动预热情况、活动奖品丰厚程度、活动周期等等。
希望大家看过此文章有所收获,谢谢。

我们在微信上24小时期待你的声音
解答本文疑问/技术咨询/运营咨询/技术建议/互联网交流