扫二维码与项目经理沟通
我们在微信上24小时期待你的声音
解答本文疑问/技术咨询/运营咨询/技术建议/互联网交流
编辑导语:随着现代人对颜值的重视度逐渐提高以及外貌焦虑的兴起,整容整形也变得不是什么稀罕事,不少人也纷纷尝试医美,医美行业变得尤其火热。新氧作为医美行业的一大巨头,在用户运营方面有哪些独特之处呢?

随着「颜值即为正义」的看脸时代到来,医美行业迎来了新的热点浪潮。
新氧APP连接B端美 容整形医院和C端有美容整形需求的消费者,通过真实的用户日记和力度大的优惠折扣吸引用 户,其APP月活跃用户数目前已居互联网医疗领域第二。
目前新氧覆盖的服务项目几乎囊括了现有整形的所有类别,提供咨询医生、论坛社区等基础功能,同时推出了AI魔镜脸部分析的黑科技,将美与科技结合。
1)所处领域
新氧为医美行业O2O的领军产品,现阶段在医美O2O市场中尚未形成一家独大的局面,主要 以新氧和更美两大产品为首占据头部30%的市场。
根据统计资料显示,2014年我国医疗美容 行业市场容量已达到5530亿元,营收超过1000亿元。根据《2015-2020年中国医疗美容市 场分析预测及战略咨询报告》的预测,在未来5年内,医疗美容行业市场容量将突破万亿元。
由此可⻅,医美行业现在具有很大的发展潜力。
2)产品定位
专业医美服务平台:“内容+社区+电商”模式,提供查询、挑选和预约医美服务。
含美容整 形社区、电商、专家资讯平台。致力于打造连接医美机构、医生、消费者的医美平台,面向消费者提供相对公开透明的价格和服务,面向医美机构提供大量的客源并收取一定的费用。
2. 业务逻辑1)目标用户
新氧的目标用户多为20-35岁;以女性为主;职业上多为明星艺人、有闲有钱的家庭妇女、公 司白领、私企老板、教师,同时大学生也是新氧主要关注的的群体之一,占到总消费群体的10%。
医疗美容的主体消费人群都是有一定经济基础,受过一定文化教育的年轻女性,对美的追求非常强烈。
2)需求场景
用户想要了解整容的效果和恢复情况;
用户想要了解医院和医生的技术手法是否符合自身情况;
用户希望可以认识更多热爱医美的朋友,可以讨论医美最新趋势;
希望可以了解到各大医院的优惠和活动详情;
想要了解更多关于医美方面的知识。
3)核心功能
医美社区: 可以发布和查看美丽日记,真实还原项目体验,帮助用户全面快速了解一生技术、 机构服务和项目效果,消除医美信息不对称,真实可靠的UGC内容增强社区活跃度;
医美电商平台: 线上有6000+正规医美机构入驻,提供力度大、优惠佳的折扣服务,支持在线预约下单;
医美百科: 提供专业详实的医美科普,囊括医美项目说明、药品说明、仪器说明,材料说明等海量内容;
视频面诊: 千名医生在线,随时随地为用户进行1对1的视频咨询服务,独家定制变美方案;
智能测脸: 新氧魔镜自主研发AI美学诊断功能,一键测脸。
二、产品体验 1. 产品结构图


1)招募高质量内容发布用户(拉新)
对于新用户来说医美整容还是一个未知的事物,消费者对于这种陌生的变美手段往往都会小心谨慎。新氧CEO曾公开说明,新氧产品的冷启动期间,是雇佣了一批韩国留学生,把韩国论 坛里精华的整形攻略,翻译成中文,发到新氧的社区。
医美整容被媒体曾不断爆出各种负面性的新闻,也让消费者对于这种陌生的医院与医生在自己 身上“动刀”变得各位小心谨慎。在冷启动期间,瞄准了用户痛点这样小策略,成为了新氧冷启 动获取用户重要的一步。
2)活跃社群运营(拉新/促活)
新氧APP通过构建社群方式,鼓励医美用户发表自己的美丽日记分享自己的变美过程,让更多 用户知道,医美不过是一个很平常的过程。用户分享自己的变美过程,让消费者知道医美是有很多人做的,是一个普遍平常的事。

1)户外广告投放(拉新)
作为女性客户群体较多的新氧,自然在女性客户聚集地各类APP进行广告投放,新氧在成⻓期 在居⺠区/街道等频繁投放广告,吸引更多的流量,增加其品牌曝光和用户下载使用率。

2)智能AI魔镜工具热潮(拉新)
新氧魔镜由新氧AI实验室研发 ,是医美领域第一款真正的效果模拟辅助系统,新奇的东⻄总 能吸引用户体验,新氧魔镜通过智能AI分析吸引了一大批好奇宝宝。
用户可以拍照后在魔镜理查看自己的面部分析情况,这个工具的推广让新氧一度在朋友圈和网 上爆火,吸引了很多女性注册新氧使用这个工具,在抖音上就有出现过新氧魔镜的广告, 目前已有1000万+人得到自动智能分析诊疗。

3)第三方流量入口(拉新)
新氧APP用户主要集中在年轻人群,此类人群对明星,八卦有着明显兴趣,新氧通过公众号或 头条号等自媒体平台通过分享明星整形案例或者明星八卦提倡用户科学整形,合理整形。新氧 小程序保留了APP基本功能,使得用户能够不需下载APP就能使用新氧的基础功能。
同时新氧开始涉足视频娱乐行业,联合优酷、爱奇艺、腾讯等视频网站推出《新氧明星整形教室》原创娱乐节目,单集播放量过百万。

4)每日签到(促活)
新氧通过每日签到活动赠送氧分和连续签到奖励(主要是抽奖)不过新氧签到入口并不好找,隐藏在任务中心里,同时任务中心会有任务供用户完成,完成今日任务可获得1200氧分奖励。

1)老用户邀新(传播)
新氧通过老用户邀请新用户奖励氧分和现金方式促进以老带新。
邀请用户即可赚取邀请费用, 这是经典的产品增⻓方式,医美新氧同样采用了这种方式,邀请一位新用户即可得到 15 元, 并且赠送新氧 1000 积分。
通过分享裂变的方式,可以有效吸引新用户引流到新氧平台,完成 拉新到传播的黑客增⻓闭环。

2)综艺植入(品牌建设)
赞助爆红综艺《乘⻛破浪的姐姐们》,并邀请了节目中的冻龄女明星们和节目组官方入驻新氧。

3)CEO的IP传播(品牌建设)
金星先生为了了解医美用户心情曾经亲自体验过医美项目,不断参加各种行业峰会、杂志访谈 和电视采访、抖音视频等,不断扩大自身的影响力,通过自己去影响更多爱美人士。

4)公益传播(品牌建设)
新氧注重科学变美,不过度整形,理性看待整形,既不迷信也不妖魔化整形。
“新氧Young Help计划”公益救助项目,帮助更多发生事故和畸形的人重拾信心,通过“我要守 护他们成为普通人”的宣言海报裂变吸引更多人关注新氧公益项目,扩大品牌影响力。

1)优势
具有大量真实的整容案例分享,范围广、内容深,用户可以在新氧查到不同类型的整容日记,且日记的质量相对较高,可读性强。同时平台会联合医院鼓励用户发布日记,获取折扣 和优惠,一定程度上刺激了普通用户发布真实日记的内容。
2)劣势
然而,随之而来的缺点是有些用户由于被医院监管发布日记,其日记的可靠性并不高, 用户通常需要写完日记后才可以获得返现,因此导致了虚假好评的出现,可能会误导其他消费者。
同时,由于日记对于商家的收益非常客观,大量商家开始雇佣水军撰写虚假整容日记用以 吸引平台用户,因此导致了一定程度上的监管困难,可能会影响消费者对平台的信赖。
2. 活动运营-优势&劣势分析1)优势
活动运营次数频、金额大、范围广,从公众号到综艺节目不等,新氧通过自己的传播矩阵,通过不同的活动吸引了大量的粉丝关注。
2)劣势
活动过多,容易对消费者造成认知负荷,平台活动多而杂,用户的折扣感知降低,需要 更大力度才可以刺激用户消费。
3. 用户运营-优势&劣势分析1)优势
建立了良好的社群管理,通过不定时发放优惠券和免费整形活动,吸引了大批量用户, 持续保持社区用户的高活跃度。通过对用户进行划分,精准推荐广告和促销活动,更好实现用 户的变现和转化。
2)劣势
用户基数较大,社群管理相对较难,因整形的特殊性,用户多为一次性用户,因此如何 留住一次性用户,让他们持续消费是新氧需要持续关注的要点。
六、总结&建议新氧的快速发展离不开短视频和直播平台培养一大批网红用户带来颜值经济的发展,同时新氧 倡导用户分享自己的整形日记使得用户群体聚焦,通过观看别人的整形日记让用户了解到医美。
其实并不是一件可怕的事。不过日记也存在一些不足地方:代写日记太多,基本不是用户真实 日记,目前新氧已经开始打击虚假日记,这个从能看到发布时间已经可以看出。
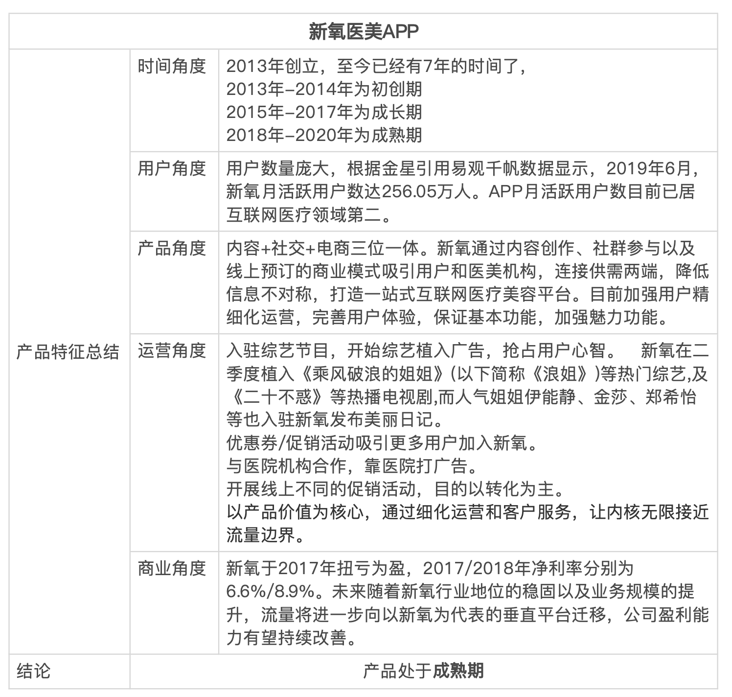
新氧目前应该处在成熟期的阶段,新氧量用户基数已经非常庞大了,现在更多的考虑是如何通 过精细化运营手段留住核心客户,将一次性用户转为持续消费的用户。
本文由@麻辣小龙虾 原创发布于人人都是产品经理,未经许可,禁止转载。
题图来自Unsplash,基于CC0协议

我们在微信上24小时期待你的声音
解答本文疑问/技术咨询/运营咨询/技术建议/互联网交流