扫二维码与项目经理沟通
我们在微信上24小时期待你的声音
解答本文疑问/技术咨询/运营咨询/技术建议/互联网交流
本文从实际用户使用场景出发,分析用户需求后输出一份待办清单类产品需求规划说明书,主要从产品定位、业务流程、页面流程和功能详情这四个方面对产品进行了介绍,与大家分享,希望能够给大家的工作带来启发。

本文直接分享V1.0版本的产品需求规划说明书,有哪些格式,写那些内容,互相学习,enjoy~


通过体验市面上现有的待办清单类产品,发现主要用户集中在19-29岁之间的大学生和白领人群。通过对这两类使用人群的调研发现,想要养成好的习惯但自制力差,尝试使用待办APP例如番茄to do等习惯养成,但因为没有约束力而告终。
1.2 需求分析对上述两类人群做用户调研,使用【用户-场景-问题-现有解决方案】的需求模型进行梳理需求。再根据用户量、发生频率进行需求排序。

基于需求背景分析,我们准备设计一款产品,解决大学生和白领这类人群需要完成目标但缺乏约束力的问题。
通过利用社区打卡的方式,邀请其他用户围观监督,利用线上围观的压力和相应的奖惩制度,加强用户养成习惯的主动性;同时通过社区,用户之间可以互相借鉴参考,并行成自己的习惯圈层。添加待办事项,便于日常记录;同时在完成事项的过程中可以切换至番茄钟计时;
2.2 产品名称:**** 2.3 目标人群19岁以下以及19-29岁,自制力不强的青少年和白领人群
2.4 产品规划2.4.1 产品功能列表
****具体的V1.0版本功能点,以及后续版本迭代规划

2.4.2 产品功能规划
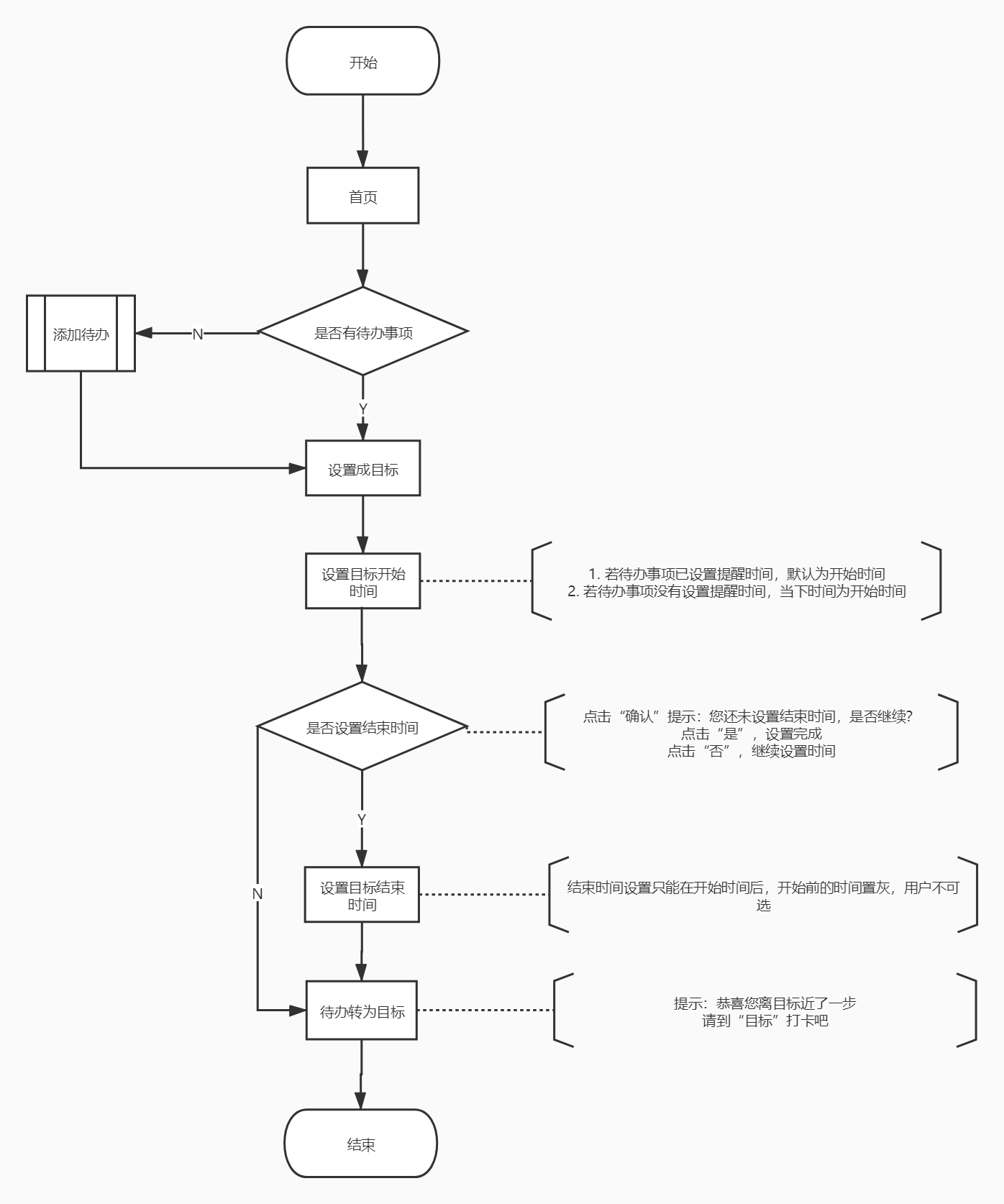
V1.0版本主要围绕基本功能:添加、删除待办,设置提醒时间,将待办转化成目标,添加目标,打卡以及围观打卡功能。
V2.0版本主要从打卡和社区两大功能模块迭代。考虑到前期基本一定用户后,用户出现忘记打卡的情况,补打卡可以给用户机会保持目标的连贯性,最终取得顺利完成目标的奖励;
前一版本在社区模块简单的完成围观的功能,在V2.0版本会围绕评论、转发、点赞、关注加强社区属性,从用户角度看,社区功能帮助自己得到更多的关注,促使完成目标更有决心,从产品角度看,社区间的互动增强用户粘性,转发目标对于用户来说压力小,同时还有机会得到围观。
V3.0版本主要结合前一个版本的功能,衍生出话题和自习室。帮助用户自建小组,将本在一片社区下的用户,筛选出小部分共同目标的,缩小范围一起监督打卡。
三、业务流程 3.1 微信注册登录流程


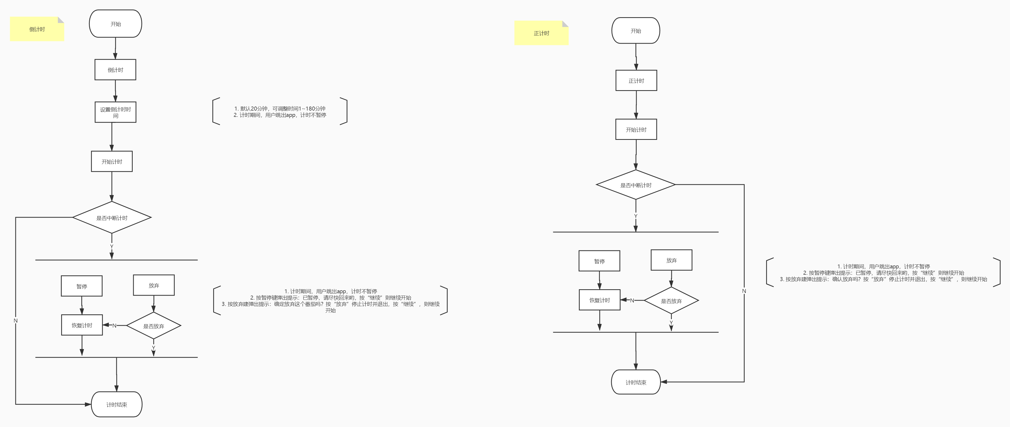
3.4.1 设置番茄钟

3.4.2 番茄钟计时





5.2.1 注册登录模块
1.首页
用户首次打开APP后看到的首个页面,点击“+”,弹出登录提示,

2. 登录提示页

b)点击“确认”,跳转至“微信登录页面”
3. 微信登录页面

a)点击“拒绝”,返回到“首页”
b) 点击“同意”,跳转至“手机号绑定页面”
4. 手机号绑定页面

a)输入手机号只能输入11位数字
b)手机号判定:手机号码为1开头的11位数字,否则“获取验证码”置灰,吐司2秒提示:手机格式不正确
c)手机号格式***-****-****
d)点击“获取验证码”后,吐司2秒提示:验证码已发送,button变成60S倒计时置灰,60S过后可重新点击
e)输入验证码后,“登录”可点击
f)点击“登录”,验证码错误提示:验证码错误,请重新输入
g)验证码过期提示:验证码已过期,请重新获取
h)登录成功,跳转至“创建待办页”
5.2.2 添加待办模块(以下部分涉及到具体细节,就不一一呈现啦)
六、 埋点文档

我们在微信上24小时期待你的声音
解答本文疑问/技术咨询/运营咨询/技术建议/互联网交流