扫二维码与项目经理沟通
我们在微信上24小时期待你的声音
解答本文疑问/技术咨询/运营咨询/技术建议/互联网交流
编辑导语:如今随着互联网不断的发展,更多人开始在网上找工作以及修改简历,除了市面上的一些招聘软件以外,如今还出现了一些在线制作建立的软件,帮助求职者获得更好的简历;本文作者方向了关于“五百丁简历”App的产品需求文档,我们一起来看一下。



五百丁是一款智能简历在线制作软件,致力于为求职者带来良好的简历制作体验和高效的求职体验。
图标:

根据BOSS直聘研究院2021年2月25日发布的《2021年春节复工首周就业趋势观察》显示,2021年春节后复工一周,市场招聘需求快速增长,较疫情笼罩的2020年同期增长124%,平均招聘薪酬达到8027元。

观察显示,2021年旺季求职招聘市场呈现了供需两旺的强劲态势。人才端白领、蓝领、大学生活跃劲增;企业端岗位类型、数量大幅上涨,特别是去年疫情期间影响较大的旅游、餐饮、商贸等行业及中小微企业。
根据BOSS直聘研究院数据显示,现在2021年复工后一周时间,在百人以下规模的小微企业中,来自互联网、生活服务和教育培训三大行业的招聘需求比例分别是18.1%、17.3%和12.6%,在行业招聘需求中比例最高。


2021年春节后首周的校园招聘中,互联网/IT行业、教育培训和房地产仍然是应届生招聘量最大的前三个行业;但从今年应届生具体求职行为上看,应届生的求职目标较以往显得更明确一些,在一两个职业方向上集中探索的学生比例增长了15%,更多学生开始意识到,漫无目的的“海投”事实上效果并不好。
在学生的职业选择意愿上,人事/财务/行政、互联网、运营、教育培训和服务业岗位排在前五。
现如今,随着人工智能和大数据的发展,数字化加速渗透招聘行业,招聘类平台着力于对企业人才、岗位和行业的分析,帮助解决行业求职/招聘效率低、人才匹配率低、人才留存和激活难等痛点。
根据极光大数据显示, 2020 年 3 月、 4 月、 5 月,互联网招聘行业MAU不断突破历史新高, 5 月互联网招聘行业渗透率为9.9%,达到了近年来最高值。
互联网招聘平台不仅是招聘信息传递者,还是人力资源市场中的参与者,互联网招聘平台平衡了求职者与雇主之间的信息不对称,在求职/招聘过程中,发挥着更加显著的作用。

伴随着互联网的飞速发展,各行各业招聘需求不断增加,互联网招聘的优势凸显,互联网招聘平台最大的优势是节省时间和成本:企业可以在短时间内获取大量的求职者信息,而且覆盖面广,涉及的群体也多;而求职者则可以按照行业、职位、专业等进行分类选择企业。
根据极光数据于2020年的调研结果显示,用户还期待求招聘类app包含:就业发展前景(61.5%)、面试指南(45.8%)、职业测评(45.7%)、劳动法指南(45.5%)等方面的延伸服务。

未来,招聘平台需要突破固有模式,为用户提供多元化服务,包括求职社交化服务、求职技能培训服务、定制化服务等以满足用户需求,而平台也将成为全方位、一体化的平台。
2. 需求总结1)目标用户
需要在线简历制作及简历模板的求职者;
需要简历服务、面试辅导、职业规划、职位推荐等服务的求职者;
能为求职者提供服务的专家;
需要人才推荐的企业等。
2)需求类型
在需求分级KANO模型中,将需求类型分为:基本型需求、期望型需求、兴奋型需求、无差异需求、反向型需求。



未登录状态:
可选择简历模板,可制作简历,但制作的简历不可以保存。
登录状态:
免费版本:支持创建3份简历,最多在线投递10份简历。
高级会员版本:支持创建5份简历,最多在线投递30份简历,支持在线简历导出,导入站外简历和一建更换模板功能,每天可下载1套WORD模板。
终身会员版本:支持创建100份简历,无上限在线简历投递,支持在线简历导出,导入站外简历,一建更换模板功能,自定义图标,设置个性封面,设置简历自推信和个性简历域名,每天可下载30套WORD模板。
超级联名会员版本:支持创建20份简历,最多在线投递50份简历,支持在线简历导出,导入站外简历,一建更换模板功能,自定义图标,设置个性封面,设置简历自推信和个性简历域名,每天可下载30套WORD模板,支持PPT模板不限次数下载。
2. 键盘交互点击手机号、其他输入框,页面底部弹出拼音键盘。
点击密码输入框、验证码,页面底部弹出数字键盘。
3. 页面内交互1)弹窗说明
Snackbar 提示框:

Actionbar 功能框:

Dialog 对话框:

2)页面异常



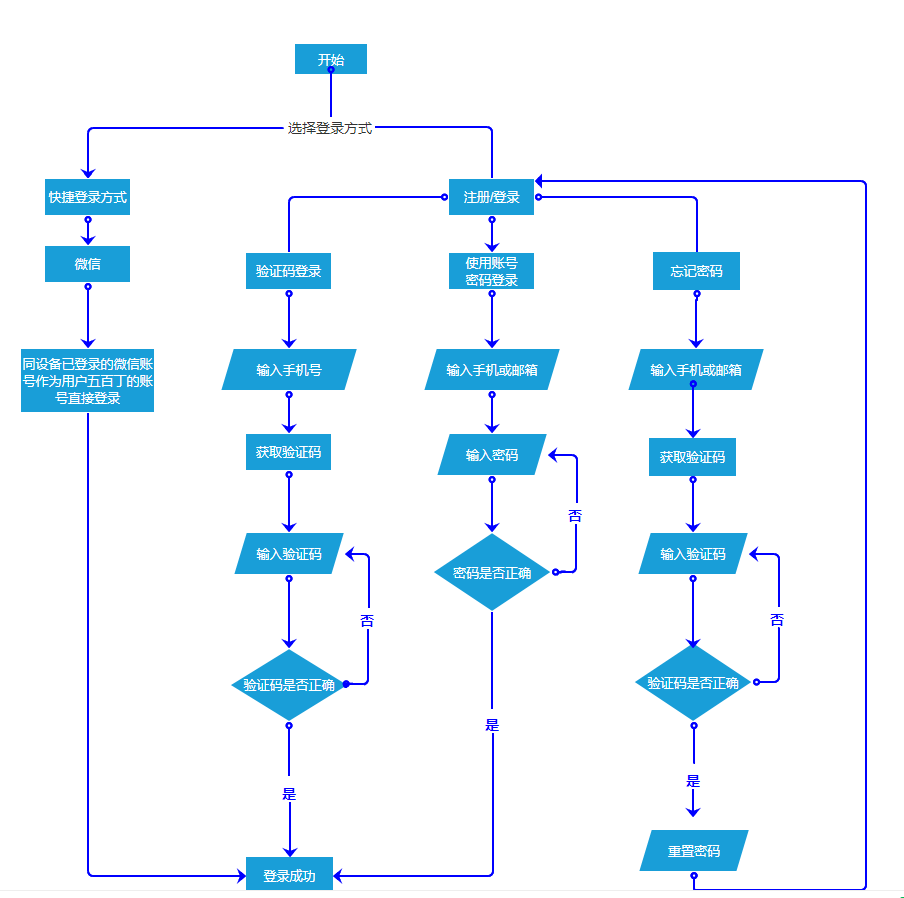
3)部分功能流程图
登录注册流程:


1)功能:创建简历
2)页面入口:首页–简历页进入
3)前置条件:账号已登录,网络连接正常
4)逻辑说明:
首页点击“创建简历”选项,进入“创建简历–简历模板”页面,用户点击喜欢的“简历模板”进入编辑基本信息页面;
点击“头像”选项,可通过“拍照”、“从手机相册选择”、“不显示头像”进行简历头像设置。若不设置“头像”选项,简历完成后头像结果将沿用简历模板原有的卡通头像;
点击页面右侧绿色灯泡提示组件可获得相对页面内容的提示;
简历内容必填项模板都会附上相对应的个人信息模板供用户参考,用户需要根据自己的真实信息进行修改,选填项则无个人信息模板提供;
“编辑技能特长”页面中“已添加的技能”板块,将技能的掌握程度用四个小格表示,分别代表对技能的一般/良好/熟练/精通程度,小格被点绿越多则代表用户对该技能的掌握程度越熟练;
当用户在平台已有其他简历时,最近的一份简历信息将被直接导入新简历模板的对应板块,用户可以根据自身情况对简历进行更改。
5)交互说明:
点击“头像”选择,底层弹出上传照片的Actionbar功能框,点击Actionbar功能框以外的界面或点击底部“取消”选项,提示框消失,页面返回到“编辑基本信息”页面;
点击右侧中部绿色小灯泡提示组件,底部弹出页面相关小贴士Actionbar功能框,点击Actionbar功能框以外的屏幕或功能框右上角的关闭按钮,提示消失,返回原有的页面;
点击“编辑工作经验”页面中的“添加”选项,页面从右到左弹出新一页“编辑工作经验”页面;
点击“编辑教育背景”页面中的“添加”选项,页面从右到左弹出新一页“编辑工作背景”页面;
“编辑技能特长”页面中“已添加的技能”板块,将技能的掌握设置四个小格分别代表对技能一般/良好/熟练/精通的程度,单击技能小格可点绿技能程度,在同一技能小格双击则取消该技能程度,每项技能小格作出修改后右侧的文字也自动进行修改;
点击“下一页”选项,页面从右往左进入下一页面;
点击左上侧返回组件,页面从左往右滑动返回上一页面;
六、总结五百丁简历的定位是一家智能简历在线制作网站,页面较为简洁,整体色调较一致,功能也在不断得到拓展;其中几个地方无不反映产品团队的用心,但也有需要优化的地方。
在账号未登录时,点击快捷登录方式,五百丁简历直接使用同设备已登录的微信账号作为用户账号直接登录,但在微信上并没有五百丁登录操作提醒消息通知;虽然此操作使得用户在账户登录时更方便,但也存在用户操作失误并不想用该方式登录或想使用其他账号进行登录的问题,此外,此操作可能导致用户个人信息泄露。
投递页面,虽然平台的出发点是想让用户在制作完简历后可直接在平台把简历投递给求职企业,但笔者认为平台在投递简历页面的设置上有存在不合理的地方:
简历投递页面需要求职者填写收件人邮箱、发件人邮箱、邮件标题和公司名称等信息,但实际场景中,许多求职者在求职前只了解自己的求职意向,并不清楚什么企业适合自己。
需要求职者自己填写收件人邮箱的操作本身就存在不合理,许多求职者在求职时并不清楚求职企业HR或部门经理的邮箱,故在利用五百丁简历平台投递简历上存在难题。
笔者建议五百丁可以优化投递简历版块,可根据用户在简历上填写的求职意向,在投递简历页面智能推送相关岗位的企业招聘信息,并设置“一键投递”功能,进一步打造简历一站式服务。
这篇PRD只是根据现有的五百丁简历进行倒推,难免有疏漏之处,请大家见谅;此外,文章有些功能逻辑或内容阐述不合理的,请各位前辈指出,晚辈不胜感激~
作者:小谢的笔记,应届毕业生,-1岁产品新人,目前正在求职产品实习生。
本文由@小谢的笔记 原创发布于人人都是产品经理,未经许可,禁止装载。
题图来自Unsplash,基于CC0协议。

我们在微信上24小时期待你的声音
解答本文疑问/技术咨询/运营咨询/技术建议/互联网交流