扫二维码与项目经理沟通
我们在微信上24小时期待你的声音
解答本文疑问/技术咨询/运营咨询/技术建议/互联网交流
编辑导读:外卖已经成为了都市人的必备,在无数个来不及(懒得)做饭的时刻拯救孤单寂寞的胃。美团外卖无疑是外卖届的领头羊,它的很多功能与设计都值得我们学习。本文将从五个方面,对美团外卖展开产品分析,希望对你有帮助。

从产品基本信息、市场格局、用户需求、核心功能、商业化方面对美团外卖APP进行全方面分析,并结合竞品分析、用户调研对美团外卖APP提出功能和商业化变现的改进意见。
1.2 声明本报告所涉及的数据、资料均为互联网公开资料,引用均已注明资料出处。
1.3 环境时间:2020年9月12日
设备:HUAWEI Mate 30 5G ( EMUI 10.1.0 )
美团外卖APP版本:V7.43.4_6447 ( Andriod )
二、产品定位和市场分析 2.1 产品定位美团外卖是美团旗下的一款线上外卖订餐 APP,于 2013 年 11 月正式上线,总部位于北京。
美团外卖的主要功能以线上点餐为主,并提供配套的送餐服务。后期增加美团专送、全城购、跑腿代购、到店自取等服务。
2.2 市场分析“互联网+”浪潮下,餐饮外卖行业稳步发展。
2019年中国餐饮外卖产业规模为6035亿元,同比增长30.8%。细分到单个因素来看,2016-2019年的外卖用户数、订单总量均稳步增长。但受用户红利逐渐收窄影响,外卖行业增速逐渐放缓。

图1:2016-2019年中国餐饮外卖行业规模趋势图
资料来源:analysis易观、Trustdata、方正证券研究所
两强争霸,2020Q1市场份额达98.2%:2009年饿了么成立,2013年美团外卖上线,2014年百度外卖上线,2016年后饿了么、美团外卖的互联网站队逐步清晰,外卖领域至此进入BAT角力战场。
2017年饿了么收购百度外卖(改名为饿了么星选),外卖行业呈现双寡头垄断的竞争格局,美团和饿了包揽了外卖市场份额,而尾部企业逐渐出局,2020Q1市场份额仅1.8%。
美团外卖现有优势明显:市场份额稳步提升,位居第一。饿了么市场份额持续下降,但收入稳步提升。

图2:2018Q3-2020Q1外卖市场竞争格局
资料来源:美团财报、前瞻经济学人、Trustdata、方正证券研究所
市场下沉扩大美团外卖未来优势:外卖行业的一线市场增长已经见顶,增速放缓,而在下沉市场用户的增长空间仍然很大。
美团外卖更早布局三线及以下城市,目前美团外卖已覆盖约2800个县市区,三线城市的用户占比、新增用户占比和使用率方面均高于饿了么。
除此以外,2020年第二季度,美团在部分地区测试名为“拼好饭”的新功能(内嵌在美团外卖小程序和美团外卖APP中),开始试水低价拼单外卖,旨在进一步拓展下沉市场。

图3:2019年美团外卖&饿了么用户所在城市分布图
资料来源:Trustdata、方正证券研究所
三、用户需求分析 3.1 用户画像
图4:用户画像分析图
年轻化,女性略多:集中分布在16-35岁,该年龄段人群对新事物的接受程度高。
女性略多于男性,其原因可能在于:
校园是外卖的主要面向市场之一,2020年最新数据统计显示中国高校女生占比略高于男性;
在奶茶、水果、蛋糕等方面女性消费意愿和消费能力高于男性。

图5:外卖人群性别&年龄分布图
资料来源:QuestMobile、方正证券研究所
用户主要分布在大城市:2.69亿的外卖用户主要分布在经济高度发达的城市。
从城市等级来看,一、二线城市的外卖用户占全网用户比例远高于三线城市。经济发达地区往往互联网发展也较为迅猛,人们对互联网餐饮的接受度更高,同时,较高的工作压力和生活压力也促使人们使用外卖产品,减少就餐时间。

图6:2019H1中国外卖用户城市等级分布图
资料来源:前瞻经济学人、方正证券研究所
用户线上消费能力和消费意愿较高:200元以上消费能力的用户占总用户数量的93.72%,消费意愿处于中高水平的用户占总用户数量的94.61%。

图7:2017年美团外卖用户线上消费能力及意愿分布图
资料来源:QuestMobile
白领市场的外卖交易份额最高:2018年白领商务市场交易份额占比达85.8%。一方面,得益于白领用户多且较为集中(发达城市的核心商业区),另一方面,较高消费能力和较高消费意愿也促使白领用户的外卖订单单价也普遍高于学生市场和家庭社区市场。

图8:2017-2018年中国互联网餐饮细分市场交易份额分布图
资料来源:Analysis 易观
3.2 用户需求分析场景案例广泛,用户需求复杂多样:美团外卖的场景案例非常广泛,涉及因素多,所以针对不同的场景的用户需求也是不一样的。
首先,通过对目标用户进行分析,将产品的使用场景主要分为点餐、支付、配送、用餐、评价五个场景。
其次,由于外卖市场主要集中在白领商务、校园学生和家庭社区市场,而且外卖订单量跟所在时间段密切相关。
因此,加入用户人群和时间因素,进一步对场景进行细分,挖掘用户在真实场景中的需求。

图9:用户需求分析图
立足基本需求,拓展期望/兴奋需求:通过用户需求分析,并结合KANO模型,将用户需求分为三个层级(基本需求、期望需求、兴奋需求)。
美团外卖作为一款线上外卖APP,其基本需求就是在线点餐、在线支付、及时配送、饭菜干净卫生、餐后评价等方面,这也是一款线上外卖产品的首要需求。同时,期望需求体现在分类筛选、快捷支付、配送状态查看、评价奖励等方面,这些需求满足后可以极大提高用户的满意度,提高用户黏性。
兴奋需求主要集中在菜品推荐、支付方式多样、隐私保护等高层次需求,这些需求可以进一步提高老用户对产品的依赖性,使其养成或保持美团外卖点餐的习惯,实现一般用户到核心用户的身份转换。

图10:基于KANO模型的需求层级分布图
四、核心功能分析 4.1 核心功能结构图代入场景并对需求进行分析,梳理出美团外卖的核心功能。

图11:核心功能分析图
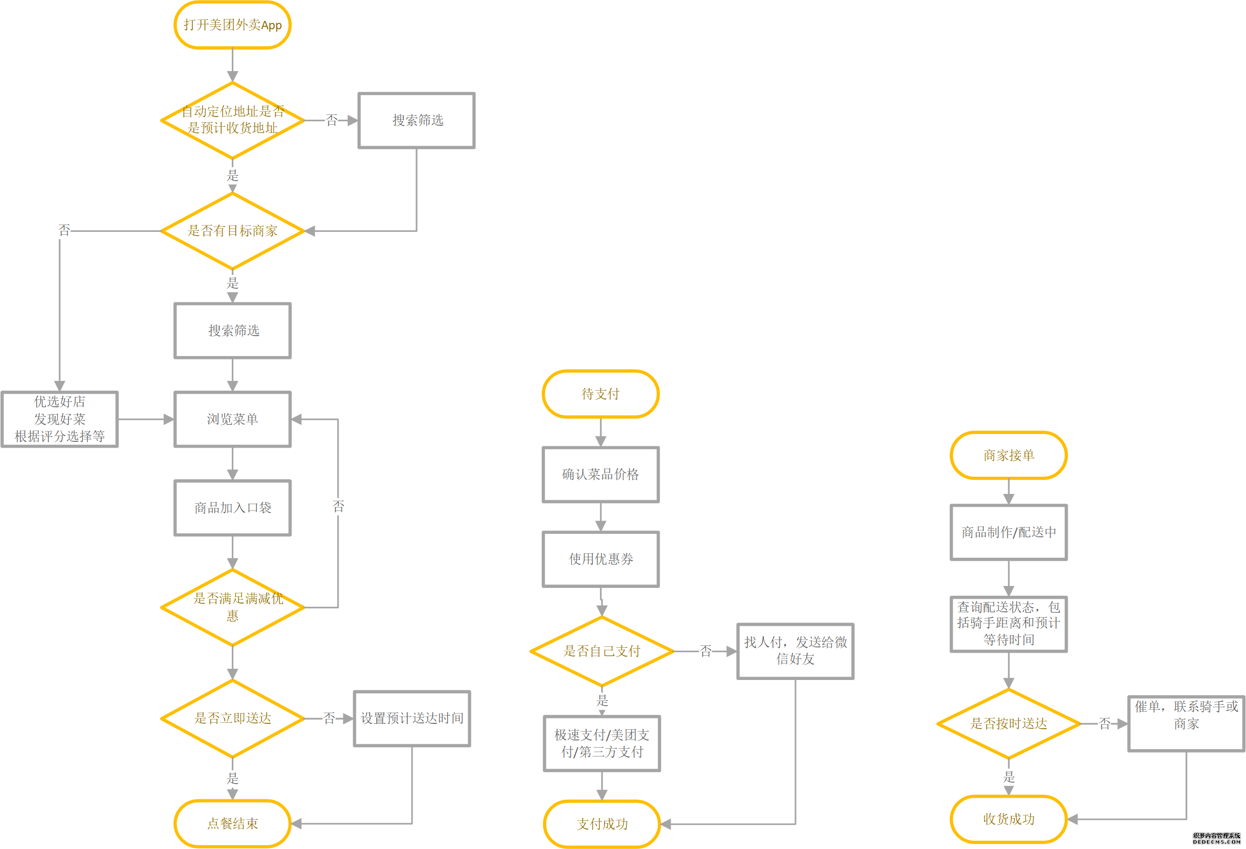
4.2 核心功能流程图根据美团外卖用户的使用场景,整理出美团外卖的五大核心功能,并根据用户收货的时间线分为收货前和收货后的两大核心功能区,其中收货前核心功能区包括了点餐、支付和配送三大核心功能,其流程如下。

图12:点餐(前)、支付(中)、配送(后)功能流程图
收货后的核心功能则匹配了用户的用餐和评价场景下的需求,其流程如下。

图13:用餐(前)、评价(后)核心功能流程图
4.3 核心功能体验分析4.3.1 收货前模块核心功能体验分析
搜索功能:美团外卖采用icon配合文字的方式展现内容,主页推送了大量的优惠信息,刺激用户的消费心理。顶部置有搜索框,搜索框下方显示历史搜索记录。当有目标商家时,可以点击搜索框,跳转界面后可以直接对商品或商家直接搜索,也可以根据搜索发现(智能推荐)和历史搜索信息进行选择,若对智能推荐的商品不感兴趣,也可以选择换一批。
在搜索模块下方置有分类导航栏,用户可以根据喜好对特定分类商品进行浏览,减少用户操作步骤,在最短时间内列出最贴合用户需求的商品。

图14:商家/商品搜索功能截图
推荐功能:当用户没有目标商家或商品时,系统智能推荐功能可以协助用户进行选择,包括搜索发现、优选好店、发现好菜、附近商品评分/距离/销量等排序。同时,美团外卖在商家/商品信息的展示方面具有多字段的特点,提供客户包括配送费、月售、配送时间等信息。

图15:商家/商品推荐功能截图
点单功能:确定好商家/商品后,进入商品选择界面,主要分为点菜、评价、商家三个模块。
在点菜页面下,左侧为导航栏,右侧为商品的图文描述。值得注意的是,当用户曾经在该商家购买过商品,那么再次购买时,可直接选择再来一单,此功能在我的订单模块也有设置。由
于产品的特殊关系,美团外卖的评价页面与美团、大众点评APP的评价页面颇为相似,用户对评价的操作选择性高。
商家页面则一般显示商家的基本信息,用户获取商家线下的实景图和食品安全证明等重要信息,有利于提高用户对商家和美团外卖APP的信任度。

图16:点单功能截图
预计送达时间获取/设置功能:浏览菜单并将商品加入口袋后,点击“去结算”,进入待提交页面。在该页面,用户可以获取立即送出情况下的预计送达时间信息,若时间不在用户的心理承受范围内,可重新选择商家/商品。若用户是预约点餐,也可以设置预计送达时间,并获取当前时间段的配送费信息。

图17:预计送达时间获取/设置功能截图
优惠功能:美团外卖的支付流程为提交订单-支付订单 -支付完成3步。其中在提交订单页面,系统会显示津贴优惠、门店新客优惠、满赠优惠等。
对于满减优惠,系统会自动提示额外购买商品会有更大优惠,从而激励用户去凑单。在美团红包的使用上,产品给了用户选择权,至于为什么没有自动设置最大优惠力度的红包,可能是考虑每个红包都具备有效期等其他属性,需要用户自行选择。

图18:优惠功能截图
支付功能:在完成收货信息填写和优惠选择后,点击提交订单进入支付订单页面,用户可以根据需求选择美团支付还是第三方支付。
此外,美团外卖还推出了极速/免密支付功能,简化用户支付流程,该功能可在我的钱包中设置。因为美团和腾讯的合作关系,美团外卖推出了找人付功能,可以通过微信将支付链接分享给好友,增加两个平台的流量交互(还包括通过微信分享拼手气红包)。

图19:支付功能截图
配送状态查看功能:用户在支付成功后和收货之前的时间段,可以查看商品的配送状态,美团外卖通过时间和距离量化配送状态,使用户直接明了地知道自己还需要等待多久。

图20:配送状态查看功能截图
4.3.3 收货后模块核心功能体验分析
调解功能:用户用餐时,若出现任何问题,可以及时通过平台联系骑手或商家,当用户对沟通结果不满意时,也可以通过平台客服解决问题。

图21:调解功能截图
评价功能:订单完成后,用户可对骑手和商家/商品进行评价,评价可以获得金豆奖励,金豆的获取量与评论内容质量(文字、图片、对某个菜品的评价等)密切相关。金豆可以在我的资产页面中兑换红包,以达到激励用户积极参与评价的效果。
通常情况下,用户在给商家差评的时候会担心之后被骚扰,因此,美团外卖推出匿名评价,用户可以设置是否匿名评价,不被外部环境影响,使评价更加客观公正。

图22:评价功能截图
4.4 功能优化空间功能名称:点餐提醒
用户:白领
场景:
工作繁忙,忘记点餐;
专心工作,不知道外面突然下起了暴雨,等到饭点出门时,发现下着暴雨,此时再点外卖,需要饿着肚子等待,以及可能会影响到后面的休息/工作时间。
需求:分为核心用户需求和一般用户需求,核心用户指已有美团外卖点餐习惯的用户,而一般用户指仅在时间紧张、错过饭点或天气不便时才会使用美团外卖的用户。对于核心用户,希望每天饭点前半小时到一小时内收到点餐提醒。对于一般用户,当所在地突然出现阵雨时,希望提前做出如何用餐决定。
功能:新增点餐提醒功能,点击进入后,可以添加或修改提醒。可编辑的字段包括提醒时间、重复周期(周一至周五、周末、每天、仅雨天),仅雨天提醒功能需要接入当地天气实时信息。

图23:点餐提醒功能截图(源于饿了么APP,在重复周期中添加仅雨天字段)
五、商业化分析 5.1 商业化模式分析经历了补贴大战,外卖O2O逐渐兴起,市场呈现美团外卖和饿了么双寡头垄断的竞争格局。虽然大量补贴促使用户养成了外卖消费习惯,但是没有考虑商业化模式的快速成长将是一种不合理的野蛮扩张。
因此,无论是美团外卖还是饿了么,都在积极探索适合自己的商业化模式。2019年,美团外卖扭亏为盈,首次实现了盈利,而目前,美团外卖主要的商业化模式如下:
成单抽佣:美团外卖商业模式主要以佣金抽成为主,每成交一单一般抽商家总金额的20%至30%。值得注意的是,随着平台抽佣的变高,中小商家的盈利能力受到一定影响,容易促使中小商家转向本地自营的外卖平台,这对美团外卖的长远发展是不利的。

图24:成单抽佣商业化模式
竞价推广服务:基于美团外卖的高流量平台,平台将最前面若干个铺位作为推广铺位,根据商家的竞价,收取推广服务费。但是目前这种模式规模占比较低,主要原因是外卖产品的本地服务性质将服务半径限制在3公里以内。在有限的地域内,商家数量有限,推广效应远没有像淘宝一类的传统电商平台高;

图25:竞价推广服务商业化模式
增值服务:从2018年下半年开始,美团的补贴量级越来越轻,2019年之后,随着补贴红包明显减少,美团外卖会员开始了替代者的角色。会员导致的门槛变高,但用户黏性更强,单价的隐形刺激也更强。心理学角度来说,没有人会在点外卖的时候,把买会员的费用计算在里面,但实际却是增加了增值服务收入。

图26:增值服务商业化模式
5.2 商业可拓展空间5.2.1 从“平台模式”转向“平台为主,自营为辅”
平台掌握了所有商家的订单数据,通过大数据分析便能知道在什么地段在什么时候卖什么最赚钱。美团自营商家入驻平台,一方面可以严控质量,打响品牌,另一方面也保证了利益不外流,相比单一的佣金收取,自营能带来更大的收入。
美团外卖仍然要以平台模式为主,类似于天猫国际,否则极易造成商家脱离平台,转为与当地自营平台合作,且企业也没有有足够的资源来满足用户的所有需求。以同样聚焦跨境电商的考拉海购为例,其会员电商的平台属性,更适合自营为主模式。产品目标人群限于中产阶级用户,无法满足其他阶层用户需求,因而规模小于天猫国际。

图27:天猫国际(平台为主)和考拉海购(自营为主)
5.2.2 增加联名会员活动,提高增值服务收入
联名会员就是是产品跨界合作,借助于双方的影响力,提升交互流量和产品的增值服务收入。2019-2020年,美团外卖曾与腾讯视频、爱奇艺推出过联名会员,但是持续时间不长。目前,仅有腾讯视频包季送美团外卖月卡活动(非联名会员),而饿了么则依托阿里的生态体系和优酷视频建立了稳定的联名会员机制。

图28:美团&饿了么与视频产品的联名会员活动
因此,如何建立自己的联名会员机制将是美团外卖提高增值服务收入的一大突破口,具体方案包括:
与美团系产品合作,推出联名会员活动,包括美团单车、猫眼等。
加大与爱奇艺、腾讯视频等视频产品的联合会员活动,打通流量墙,提升用户忠诚度、活跃度,增加用户交叉程度。

图29:美团外卖与视频类产品的流量交互
本文由 @~ 原创发布于人人都是产品经理,未经许可,禁止转载
题图来自Unsplash, 基于 CC0 协议
给作者打赏,鼓励TA抓紧创作!
赞赏2人打赏
![]()
![]()

我们在微信上24小时期待你的声音
解答本文疑问/技术咨询/运营咨询/技术建议/互联网交流