扫二维码与项目经理沟通
我们在微信上24小时期待你的声音
解答本文疑问/技术咨询/运营咨询/技术建议/互联网交流

数据来源 :易观千帆
上述图表给出了哔哩哔哩和其竞品的数据分析,数据来源易观千帆,数据时间2020年1月。
可以看出:
行业规模:小众但深耕年轻人用户群
从活跃人数来看,腾讯视频与抖音拥有五千万以上的活跃用户,而西瓜视频和哔哩哔哩仅一千万以上;腾讯视频作为拥有海量视频资源的综合视频平台面向更广泛的用户群,而抖音、西瓜视频的娱乐休闲UGC内容则是面向更广泛的年龄层。
而哔哩哔哩定位在年轻人、二次元社区,使哔哩哔哩的用户量并不能与其他平台匹敌;哔哩哔哩在垂直视频领域一枝独秀,独占率高达56.5%达到垄断地位;而其他三个平台均不超过30%,哔哩哔哩差异化竞争让自己的产品具有独特属性。
产品使用:哔哩哔哩的平均水平的数据表现
从人均单日使用情况来看:腾讯视频最低为5.4,最高为西瓜视频7.0;从人均单日使用时长来看:西瓜视频最长120.3分钟,最低的是哔哩哔哩66.8分钟。
日均使用情况可能与视频时长与用户属性有关,对于腾讯视频来说,大部分是时间较长的版权视频,用户需要大块时间使用,日均启动较少而日均时长长;而对于抖音来说短视频只需要空闲时间,在地铁上、用餐时间这样的零碎时间都可以使用,从而启动次数多而日均使用时长短;而头条系的产品大部分为娱乐属性,这些人具有大量休闲时间,所以西瓜视频引流来的用户有大量时间播放。
哔哩哔哩日均使用时长偏短可能原因有如下:
视频时长与视频内容;哔哩哔哩的视频时长偏短,内容范围相比其他竞品较小,只能满足用户部分娱乐需求。
其他功能使用;哔哩哔哩相对其他平台有游戏中心、电商功能设计;其中哔哩哔哩的大部分营业收入均来自于游戏,用户使用游戏中心查找游戏与使用电商购物的次数与时长较少。
算法推送与产品设计:哔哩哔哩的推荐算法与设计可能相比于其他平台难以让用户产生依赖;而抖音这类产品无需点开视频即播放,一个接一个视频可能更容易让用户停不下来。
独特的用户属性;哔哩哔哩大部分年轻人忙于工作与学业,娱乐时间相对中年人较少。
从人均月度使用情况来看:
抖音遥遥领先达到了17.6天,其次是西瓜视频11.6天、哔哩哔哩9.3天,最低是腾讯视频8.4天;分析原因可能与产品使用场景有关,抖音更适合日常零碎时间使用,而其他三个平台的使用需要较长的休闲时间,尤其是腾讯视频。
用户粘性:短期留存率低而长期留存率高。
哔哩哔哩次月留存率只有约40%,而其他三家均在60%以上;近年来哔哩哔哩的次月留存率在缓慢下降,从2017年左右的60%一再下降。
这可能归功于哔哩哔哩的战略目标以增长为主,在哔哩哔哩发展的阶段有大量非目标用户下载APP试用,而三款竞品的用户范围已趋于稳定。
反观长期留存率近年来12月留存率哔哩哔哩极高,达80%以上,且开服用户留存率在60%左右,可见哔哩哔哩一旦找到目标用户,很容易建立羁绊与归属感。
2.3.3 行业竞争表现—纵向对比

数据来源:天风证券
用户发展趋势:传统视频逐渐达到天花板,尚未达到用户体量天花板,仍有较大增长空间。
在过去几年传统视频APP的增速方面,爱优腾等大平台大部分都出现了乏力;这也就是说——传统视频平台的 MAU 增长缓慢,逐渐在接近天花板;而哔哩哔哩得利于丰富的业务,不能一概而论。
从历史数据来看哔哩哔哩从17年开始用户增速下降,猜测原因是头条系等产品的涌入与哔哩哔哩的宣传不够造成;而从19年开始的财报与采访中得出哔哩哔哩未来将战略目标放在用户增长上,恰逢疫情期间用户扩张速度激增。
根据QuestMobile与天风证券研究所得到的数据,抖音对00后及90后的渗透率达到50%,而哔哩哔哩处于20%左右。
笔者认为哔哩哔哩的用户体量有望进一步增长,哔哩哔哩对未来00后、10后、90后的渗透率有望接近抖音水平。
原因有如下几点:
未来结合5G发展对互联网发展的促进,更多年轻人会更早、更顺利地接触互联网;
Z世代的成长让哔哩哔哩的用户接纳范围更广;
哔哩哔哩相比竞品更灵活的玩法,哔哩哔哩目标定位年轻人,相比抖音腾讯有更多中年人需要迎合,哔哩哔哩有更多玩法的可能性;
人均教育水平、经济水平的上升;随着人均生活水平的上升,人们对娱乐的要求有更高的标准,哔哩哔哩的广泛兴趣、教育内容迎合了这一标准。

数据来源:天风证券及哔哩哔哩财报
个人消费情况:稳步增长,短期前景良好,长期挑战与风险并存。
哔哩哔哩的付费用户与会员比率稳步增长,在2020年一季度的疫情期间达到了顶峰,而后稍有下跌,会员比率由17年的40%附近到目前稳定在50%左右。
年轻人的人均收入与网络上对虚拟产品的付费意愿增加均使哔哩哔哩有更多的消费吸引力,在短期内随着用户年龄增长具有更强的消费力,且社会对虚拟产品的接纳力更强,短期内哔哩哔哩有良好的市场前景。
但在长期社会环境存疑,科技发展存疑,相比一些面临所有年龄层的产品,哔哩哔哩面临更多的问题:是否能吸引新一批年轻人?用户年龄增加后是否能留住当前用户?是否会有更吸引用户的产品竞争市场?以及随着社会发展要以什么姿态去发展属于年轻人的产品?
3. 总结
上表总结了哔哩哔哩的优劣势:哔哩哔哩目前的优劣势分析;所以后续优化方向我会从:用户扩张、用户留存转化、业务拓展、基础功能优化这几个方面进行思考。
03 哔哩哔哩用户分析 3.1 用户角色地图






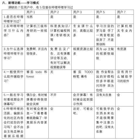
为了更合理地提出功能优化建议,深度调研了7位哔哩哔哩的使用者,其中5位为每日使用的活跃用户,2位为每周使用的中度用户。
4.1 调研问题及结果整理












本次调研共涉及7名用户,其中5名为每日使用的活跃用户,2名为每周使用的中度用户。
开始使用哔哩哔哩的时间从2014年-2017年不等,大部分都是听朋友推荐和看视频入坑哔哩哔哩,几乎没有人因广告宣传而进入哔哩哔哩;大部分人的使用路径都会使用动态看关注的up主的动态并会刷首页推荐。
下面是针对具体使用场景调研后发现的用户需求:
4.2.1 社区
1)所有用户都会使用哔哩哔哩的社区功能,都会使用点赞和评论,且会留意精彩评论;喜欢看新视频的用户发现评论区大部分是近期发出的评论,而部分看番剧和老视频的用户会认为精彩评论都是有一定时间的评论;有5个人会认为想看到最近的优质评论,认为看同一个视频在不同时间可能有不同的想法。
2)所有人都在哔哩哔哩遇到过评论区的课代表,也有人遇到了分割线;课代表会出现在内容比较丰富的视频里,也会出现在一些梗比较多的视频里,一个视频可能有好多个课代表;而分割线会出现在涉及剧透的视频里。
3)只有两位会收藏、整理同类视频。有人认为自己比较懒,比较喜欢直接收藏别人的;而有4位认为需要同类视频合集推荐,可能需要看一下别人的推荐比较好,有5位认为自己会有找不到同类优质视频的苦恼。
4)所有人在遇到好看的视频的时候,会想分享给别人的冲动,并且有人尝试过放映厅与人云播放,希望有类似功能推广。
4.2.2 直播与游戏中心
1)7位用户中,有6位使用过直播,有人喜欢陪伴型直播,例如虚拟直播姬和学习陪伴,也有人喜欢游戏直播,并且认为哔哩哔哩的社区氛围相对较好。
2)有4位关注过游戏,但他们都对游戏中心使用与了解不多,大部分都是直接搜索游戏或者主页推荐被安利,游戏中心的推荐有些许杂乱,平时不太引起关注。
4.2.3 学习
1)5位在哔哩哔哩学习过,涉及的内容非常广,有计算机编程、语言类、考研、专业课等,有人提到哔哩哔哩的up主的内容做的很丰富很细致。
2)其中2位反映学习考研课程时需要集中注意力,会选择关闭弹幕,3位认为哔哩哔哩的活跃氛围可能会造成打扰;但有人学习一些不需要集中注意力的技能的时候,认为哔哩哔哩的弹幕会起到提示的作用,对学习没有太多打扰,也有人并没有太在意杂乱的社区氛围。
4.2.4 电竞
1)7位参与者中有5位关注电竞,大部分是lol爱好者,仅有1位不参与讨论,4位会在其他平台参与讨论;有4位认为所在的平台电竞讨论氛围较为恶劣,而哔哩哔哩相比而言氛围较好。
2)除了游戏直播,4位会关注活动且喜欢分享给朋友,他们全部都会回看精彩优质比赛,甚至不止一遍。
3)除了比赛期间,在休赛期他们也会关注转会期的新闻与游戏版本更新、战队日常等。
4)哔哩哔哩的游戏区中的话题,有3位提到标题党很多,希望多加规范,更倾向于关注自己喜欢的up主,1位不知道有这个话题。
4.2.5 其他
1)有2位提到了推送选择了屏蔽关键词功能,希望可以对关键词进行管理,有1位提到了加强监管和营销号。
2)5位体验过大会员服务,其中一位是活动赠送三天会员,其中大部分人都认为自己是为了一部或者几部剧使用;而且有2位都是在活动期间充值,她们更愿意尝试薄利多销的活动套餐。
3)选择电影和番剧的理由有4位都提到了排行榜和评分,有5位提到了朋友推荐。
4.3 调研结果分析根据调研结果的总结,可从社区、学习、电竞、其他优化等方向分析得出基本的优化方向。
4.3.1 社区
增设评论区最新飙升,可看到最近最热的评论。
增设一起看功能,可与好友一起观看自制视频并发送弹幕。
收藏夹优化,方便收藏夹的推广与同类视频的推广。
4.3.2 电竞
开通电竞区,新增讨论区可供复盘和讨论;
在电竞区新增讨论模块与活动模块。
4.3.3 学习
开通学习模式,进入学习模式后可屏蔽弹幕,设置笔记区、任务打卡区,防止娱乐功能干扰。
开通学习板块,对学习内容进行精细化分类;并设置部分功能可供使用。
4.3.4 其他
在电影与番剧页面中,在海报下新增评分和部分评论吸引用户观看。
新增自定义海报。
05 功能分析与优化方案从用户调研部分的分析结果来看,下面将从社区、电竞、学习、其他这四个方面展开功能分析,并给出相应的优化方案。

功能优化脑图
5.1 社区存在问题:
缺少最近最热的评论设置,看一些老视频的时候热门几乎很难看到近期优质评论。
缺少一起看功能,难以一起与朋友分享优质视频。
缺少视频整合合集,用户有时候会有无法找到同类优质视频的困惑。
优化思路:
添加最新飙升选项。
添加一起看功能,可邀请朋友一起云看视频。
收藏夹可推广,便于寻找优质同类视频
5.1.1 最新飙升
目前评论区只能选择最新评论和热门评论,在番剧与老视频里,占据热门的都是有一定时间的评论,新的优质评论难以被看到。
不同时间、与不同的人看同一个视频会有不同的心情与想法,推出最新飙升评论榜;一方面便于新评论抢热门,另一方面可以看到最近部分用户的心情,便于产生共鸣。
优化后页面:

5.1.2 一起看
目前哔哩哔哩已推出放映厅功能观看番剧和电影,尚未推出其他视频的一起看功能,对于短视频也可以推出一起看功能,满足一起娱乐观看的功能。
优化后页面:

我们在微信上24小时期待你的声音
解答本文疑问/技术咨询/运营咨询/技术建议/互联网交流