扫二维码与项目经理沟通
我们在微信上24小时期待你的声音
解答本文疑问/技术咨询/运营咨询/技术建议/互联网交流
编辑导读:如今除了传统的医院就诊,互联网医院的数量也越来越多。互联网医院是指取得《医疗机构执业许可证》(互联网医院牌照),提供互联网诊疗服务的医疗机构,是对现下医疗系统的一个补充。本文作者对互联网医院进行了行业调研,一起来看看吧。

年初做了一个互联网医院的项目,当初项目比较急只进行了粗浅的调研,对互联网医院的概念认识比较片面,最近公司的互联网牌照已经申请下来,需要对产品进行迭代,所以重新对互联网医院的发展现状、未来趋势等方向做了一个调研,依此提升自己的行业认知,让自己能在即将展开的产品规划工作中作出更正确的决策。
文章是本次调研的一些结果和我自己的一些认知总结,涉及到公司的东西这里就回避了。
一、互联网医院定义互联网医院是指取得《医疗机构执业许可证》(互联网医院牌照),提供互联网诊疗服务的医疗机构;互联网医院是“互联网+”在医疗行业中的应用,即通过互联网技术开展医疗服务,满足患者就医需求,是一种改进医疗服务,延伸医疗服务触角的模式。
二、互联网医院分类 1. 两类互联网医院根据国家发布的相关政策,互联网医院被分为两类,一类是作为实体医疗机构第二名称的互联网医院,另一类是依托实体医疗机构独立设置的互联网医院。简单来说第一类是以医院为主导的互联网医院,第二类是以互联网企业为主导的互联网医院。
2. 三种运营模式由于医院在运营、服务、宣传上不如互联网企业,并且医院自主运营需要大量的资源投入,所以有的医院会选择和互联网企业进行合作,共同运营互联网医院;自己具有运营能力且资源充足的医院更倾向选择独立进行互联网医院的运营;以企业为主导的互联网医院自然是通过本企业进行运营。
通常医院在选择独立运营和与企业合作运营时会有多种因素的影响,比如医院综合实力;资本企业和医院某些属性的对立;建设互联网医院过程中涉及到的医院多点对接问题难;运营投入成本大;合作模式中医疗质量不好控制等问题。
整体来说医院主导的互联网医院有两种运营方式:医院独立运营和医院企业合作运营;企业主导的互联网医院进行自企业运营。
三、互联网医院具有什么价值? 1. 缓解医疗资源分配问题以互联网医院为载体,可以促进实体医疗机构的信息互联互通,促进各医院进行医疗资源的开放合作,推动区域医疗资源的调动,从而解决医疗资源分配不均的问题。
比如线上医联体,将医疗资源在互联网医院中形成互通,将更多的医疗资源向合作医院和患者开放;线上问诊、远程问诊、健康咨询等业务可以有效帮助三甲医院的优质资源向下转移,缓解西部地区、基层医疗资源的匮乏。同时还可以缓解实体医疗机构的接诊压力,避免交叉感染等情况的发生。
2. 优化就医流程,扩展医疗服务半径,打造患者就医闭环目前实体医疗结构服务范围主要集中在诊中,通过互联网医院可以对患者实现诊前、诊中、诊后的全生命周期的健康管理服务。同时院内业务通过互联网医院线上化可以优化重塑患者的整个就医流程。
预约挂号、线上购药、线上支付、报告查询等便民服务在很大程度上解决了院内“三长一短”的就诊时间不合理问题,为患者提供更便捷的医疗服务;丰富的诊后健康管理服务,比如慢病管理、健康咨询等业务,可以有效的扩展医疗服务的触点。
四、互联网医院的发展环境(PEST) 1. 政治环境(利好)医疗行业的政治环境主要体现在有关政策的出台,整体来看医疗行业的发展和政策出台呈现一种交互式状态:行业创新–政策出台–行业再创新–政策再出台,呈现交互式状态的原因是医疗行业具备的特殊性以及在社会环境中的重要地位,政策出台的目的通常在于对医疗行业的发展进行方向性的指导和监督,政策的类型也涵盖了指导、监管、支付三大体系。
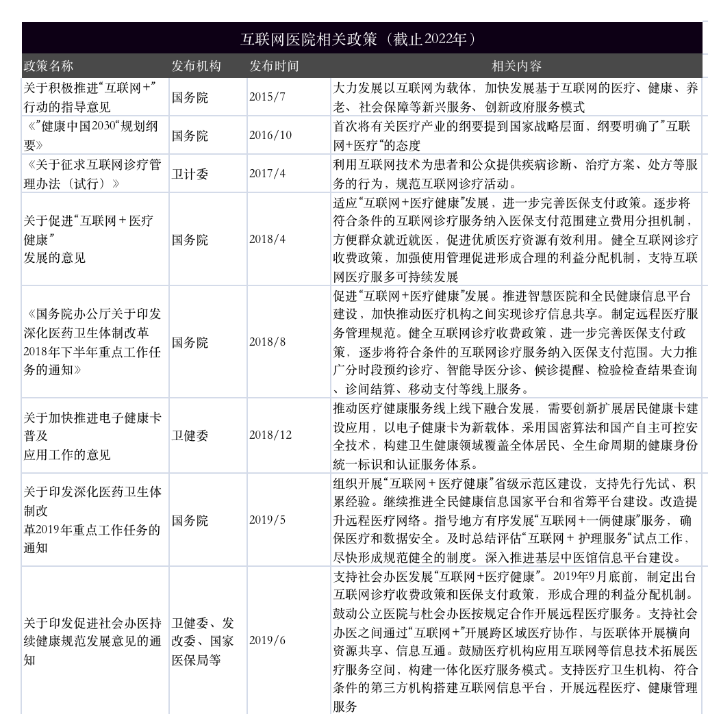
下面列举部分重要性的互联网医院相关政策。


总结:从政策的出台来看,2018年国家已经在重点关注互联网医疗的发展,2018年及以后出台了大量的相关政策,所以2018年也被称为互联网医疗“政策元年”;从政策内容来看,近几年政府推动的互联网医疗业务落点主要在疫情防控、养老服务、远程诊疗、健康服务等方面。
互联网医院从概念衍生至今基本都享受着政策利好的环境,特别是近几年疫情原因,线上问诊等功能让政府看到互联网医院在处理重大医疗事故中的可利用性,因此出台了大量政策支持互联网医院的发展。
当然随着行业的成熟,政府的监管力度也会越来越大,这也会在一定程度上抑制互联网医院发展,不过从长远看,监管力度的加大是在规范行业的发展,对行业发展质量具有重要意义。
2. 经济环境据国家统计局数据,在2015年,我国卫生总费用占GDP的比重首次接近国际水平,随着新医改政策的推进,卫生费用在GDP的占比持续增长,在2020年已达到7.12%,全国卫生总费用已超7万亿,且仍保持相对稳定的增长水平。
2021年全国居民人均可支配收入35128元,比上年增长9.1%,扣除价格因素,实际增长8.1%。全国居民人均可支配收入中位数[53]29975元,增长8.8%。全年全国居民人均消费支出24100元,比上年增长13.6%,扣除价格因素,实际增长12.6%。其中医疗消费支出达到了2115元,占消费总支出的8.8%。
2021年末全国基本养老保险覆盖超10亿人,基本医疗保险覆盖超13亿人。
总结:居民消费水平正保持着稳定的增速,医疗消费占据不少的比例,随着消费水平的增加,医保的全面覆盖,人们对生活质量和身体健康的消费投入还有巨大的增量空间。
3. 社会环境1)新冠疫情激发患者线上问诊的需求
面对新冠疫情的爆发以及后期疫情常态化发展,互联网医院提供的在线问诊功能可以避免就医过程中出现交叉感染的情况,以及可以帮助降低线下医院面对疫情爆发带来的压力。在疫情期间,患者正在逐步形成线上问诊的新认知,正在快速养成进行线上医疗服务的习惯,用户认知的转变带来更多的需求,为整个行业带来新的机遇。
2)医疗资源的分布不均促使互联网医院的发展
我国医疗资源分布不均,北上广等大城市优质医疗资源集中,患者就医扎堆的想象严重,基层医疗机构的医疗资源非常匮乏。通常情况患者诊疗的首选目标大多是知名三甲医院,据2020年的统计,我国三级医院占医疗机构总数的9%,但是承担的患者人数达到了50%,这严重导致了资源匹配不对称。
而线上医疗的核心目的之一就是为线下医疗资源分布不均的问题提供解决方案,通过移动互联网技术,打破时空限制,从而提升医疗服务效率和可及性。
3)人口老龄化推动“互联网+养老健康”
2021年末全国总人口为141260万人,比去年增加了48万人,全年出生率为7.52%,死亡率7.18%。从年龄构成上看,16-59岁的劳动年龄人口占全国人口的比重为62.5%;60岁及以上人口占全国人口的18.9%,相较于去年人口老龄化现象加剧,且半数多的老年人都患有慢性病。由于我国人口基数大对医疗的需求量也大,互联网医院在养老健康这块就拥有巨大的市场,同时针对人口老龄化国家还出台了一些列医疗、养老的相关利好政策。
4. 技术环境5G、大数据、移动物联网、云计算、人工智能等信息技术为互联网医院提供了大量的技术支持方案。(技术这块就不多说了)
五、互联网医院发展现状 1. 互联网医院市场现状1)在线医疗用户规模持续增长
据中国互联网信息中心发布的第49次《中国互联网络发展统计报告》,2020后半年由于疫情的平复在线医疗用户规模出现了回落,但是截止2021年底用户规模持续上升,甚至反超疫情高点时的用户规模,并且据卫宁健康2022年一季报点评,服务用户已突破3亿。在线医疗用户规模的增长同时会带来问诊量的增长,这意味着在线医疗行业正在持续保持着高速的发展。

据国家卫健委数据,截止2021年6月,全国互联网医院已达1600余家,较于20年底半年时间增长就达到了500余家。据统计医院主导型互联网医院与企业主导型互联网医院的比例大致保持在7:3-6:4之间。随着互联网医院数量的激增,市场的竞争也越来越大。
虽然数量暴涨但是据国家远程医疗与互联网医学中心、健康界研究院联合发布的《2021中国互联网医院发展报告》显示,多数互联网医院处于建而不用的状态。
3)市场规模
根据弗若斯特沙利文报告显示,我国互联网医疗市场在未来将处于一个持续稳定成长的态势,预测行业市场规模将从 2020 年的 5038 亿元增至 2030 年的 39293 亿元人民币;从发展速度来看,2025 年后增速将开始逐渐减缓,但仍将维持在 15% 至 20% 之间。

医院主导的互联网医院和企业主导的互联网医院在业务建设的重心上有所不同。
从业务功能方面分析目前医院主导的互联网医院发力点在智慧就医以及在线问诊这两块内容,核心还是围绕着为实体医疗机构服务,优化患者院内就医流程;企业主导的互联网医院则是围绕医药电商做在线问诊服务,患者健康管理服务,疾病专科服务等,覆盖的业务面积相对较广,近两年企业主导的互联网医院也在发展互联网医疗健康保险业务,发展速度还是非常乐观。
(这部分内容会在下一篇文章“互联网医院-竞品分析”中详细介绍)
3. 当前互联网医院的发展有哪些挑战?1)医保支付覆盖率低
医保支付被认为是影响患者进行线上医疗服务的主要因素之一,如果医保支付大面积覆盖互联网,线上问诊的需求量大概率会出现暴涨。
目前虽然国家出台了相关政策促进互联网医保支付的实现,但是整体覆盖面积还是很低,且大多集中在医院主导的互联网医院,企业主导的互联网医院要接入医保支付具有一定难度,能够拿到医保资源的都是行业中的头部企业。
医保支付上线互联网医院后促进线上问诊量,势必会增加巨额的医保花费,增加医保压力,医保大概率也会在这方面进行控制,所以要想全面覆盖医保支付是非常困难的。
2)医疗服务质量难以保障
医疗服务质量主要包括医生的响应时间是否及时,医患沟通过程患者体验是否足够好,处方是否符合标准,用药是否合理等。
医院主导的互联网医院中的医生素质能够得到保障,所以在用药、处方规范等方面质量相对较高,但是由于医生同时具有线下就诊业务且医生积极性不高,所以在问诊服务的响应上比较慢。
企业型相较于医院主导型,医生的就诊经验、心理等综合医疗素质良莠不齐,很多医生为了买药收取提成会有不良执业的行为,从而拉高患者费用;企业型互联网医院为了通过售药实现盈利,在购药处方上存在很多不合规的地方,比如AI开方(目前已被禁止);不过企业型互联网医院由于配备了专门的线上医生,所以在服务的响应上面还是比较及时。
3)互联网医院运营难
运营这块不论是医院主导的互联网还是企业主导的互联网都有一定的难度。
医院主导的互联网医院主要依靠本院或合作医院(医联体)的医生为患者提供服务,受医保政策限制,各级别医生的问诊费都按照普通医生收取,且互联网医院不会給医院带来太多额外的收益,缺乏有效的利益分配是导致医生和医院的积极性不高的主要原因。很多医院建立互联网医院只是为了响应政策的推动,完成政治任务,所以有大量的互联网医院的实际状态是:建而不用。
而企业型互联网医院除了头部企业,其他的大都面临着医疗资源难以获取,患者用户难以引流的问题。
4)患者的诊疗习惯难以改变
患者的诊疗意识、诊疗习惯的培养和改变需要漫长的过程,尽管疫情期间促进了患者线上问诊的就医习惯养成,但是仍有大量患者偏爱线下问诊,就诊意识难以改变。就好比电商和线下实体店,电商行业培养用户习惯也用了不短的时间,就现在而言由于电商质量问题导致部分用户产生不信任感,相较于电商,网上诊疗更是需要用户信任,培养用户习惯任重道远。
5)互联网医院同质化竞争严重
2021年增加上百家互联网医院,总数达到1600余,互联网医院的竞争压力激增,目前市场互联网医院数量多,规模小,且大多侧重提供在线问诊服务,同质化问题非常严重。如何实现差异化发展,是非常需要重视的问题。
6)互联网医院和分级诊疗的冲突
互联网医院和分级诊疗都有解决目前医疗资源分配不均的问题,国家目前也都在推进互联网医院和分级诊疗模式,但是由于互联网模式使医疗服务更加扁平化,导致患者不出门就能在线上问诊三甲医院,能配药能医保支付,那么患者大概率会更愿意选择线上三甲医院,而不是先去社区问诊,这在无形中进一步增加了三甲医院的接诊压力,同时也降低了社区卫生中心的价值,影响到分级诊疗的推动。(个人观点,有的人认为互联网医院对分级诊疗的促进作用更大,因为通过互联网医院可以更有效率的实现双向转诊等相关业务)
六、互联网医院盈利模式都有哪些?公立医院主导的互联网医院因为其公益性所以大都不具备什么盈利方式,这里介绍的主要是企业型互联网医院。
1. 医疗服务医疗服务费是互联网医院中的基础收费方式,收费的内容多元,比如:问诊收费、咨询收费、远程问诊费用等,但是就现阶段情况而言,医疗服务费为企业带来的收益并不高。
2. 医药销售医药销售目前是互联网医院主要盈利方式,企业主导的互联网医院很多业务在围绕着药品销售进行,这是企业实现盈利最有效的方式。据药链圈数据显示,医药电商市场交易规模在2020年已经超过1800亿元,同比增长超过90%。
3. 会员增值服务会员服务是互联网中比较常见的盈利方法,在互联网医院中的应用主要有问诊服务包、医疗服务会员卡、购药会员卡等。微医就在大力推动特色会员服务。
4. 健康管理服务通过向患者提供健康咨询、健康测评、慢病日常管理等服务收取费用,慢病等专科病人对这方面的需求很大。
5. 互联网医疗健康保险由于医保的局限性,让商业健康保险对基本医疗保障形成了重要的补充作用,如大病众筹、网络互助险等均为满足个性化的健康管理服务需求提供丰富的产品形式。据《2020年互联网人身保险市场运行情况分析报告》数据,互联网健康险实现规模保费374.8亿元,同比增长58.8%,成为增速最快的险种之一。
七、未来互联网医院发展趋势 1. 完善患者就诊闭环未来互联网医院(尤其是医院主导的互联网医院)会继续完善线上线下、院内院外就诊服务的协同能力,进一步优化患者就医流程,同时会继续探索更多的就医场景,持续推进诊前、诊中、诊后全链路就诊闭环的形成。
2. 专科病种的服务场景探索(垂直领域服务)为了缓解医院主导的互联网医院的分流,企业型互联网医院大概率会向专科等更垂直的领域寻求突破,向患者提供专科等特色化服务,比如京东健康的专科中心。
3. 行业发展进一步得到规范随着行业发展,政府的监管体系会进一步完善,监管广度会慢慢覆盖至各种场景,从而保障医疗质量促。在这个过程中可能会使互联网业务发生改变。
八、总结整个市场环境对互联网医院的发展是利好的,但是目前产品同质化严重,竞争压力大。
如果想要切入互联网医院市场需要考虑运营投入、政府监管力度增加、以及产品是否具有一定的差异化去竞争、未来产品盈利模式等问题。

我们在微信上24小时期待你的声音
解答本文疑问/技术咨询/运营咨询/技术建议/互联网交流