扫二维码与项目经理沟通
我们在微信上24小时期待你的声音
解答本文疑问/技术咨询/运营咨询/技术建议/互联网交流
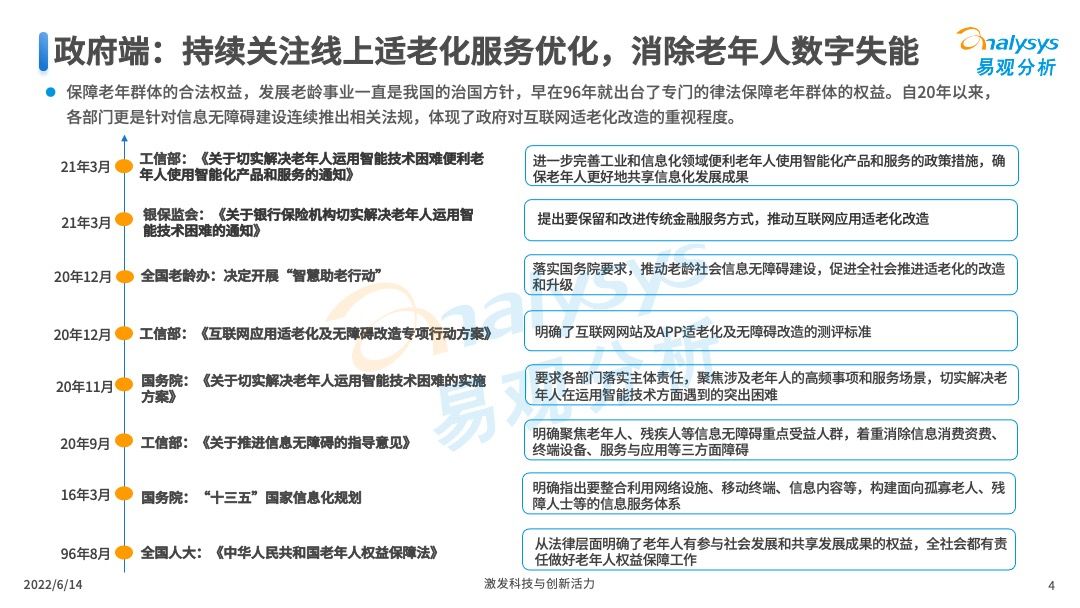
编辑导语:本研究通过介绍适老化线上服务发展的背景,分析了APP适老化测评的意义,再从政策和实际需求的制定依据,论述了指标制定的科学性,最后从六大指标维度描述了APP适老化服务评测框架的内容,一起来看一下吧。
易观分析:本研究首先通过介绍适老化线上服务发展的背景分析了APP适老化测评的意义;接着从政策和实际需求两大测评指标制定依据论述了指标制定的科学性;最后从制定的六大指标维度具体展示并描述了保险APP适老化服务测评框架的内容。



















我们在微信上24小时期待你的声音
解答本文疑问/技术咨询/运营咨询/技术建议/互联网交流