扫二维码与项目经理沟通
我们在微信上24小时期待你的声音
解答本文疑问/技术咨询/运营咨询/技术建议/互联网交流
酷狗唱唱是酷狗公司在2017年推出的一款移动K歌社交软件,面对K歌市场的头部玩家全民K歌和唱吧,太晚起步的酷狗唱唱道阻且难。作为一个酷狗唱唱的新用户,在深度体验之后,希望从战略层、范围层、结构层、框架层、表现层五个用户体验要素对酷狗唱唱进行全面、详细的拆解。


2.1.1 市场分析
自2014年起,在线K歌行业快速发展,用户渗透率逐步攀升。根据艾瑞咨询,预计2019年行业月活跃设备数将达到2.2亿,网民渗透率将达到53.6%。由此可以看出在线K歌行业发展前景巨大,同时用户尚未饱和,仍然存在一定的竞争空间。酷狗凭借庞大的用户群体和丰富的音乐资源,打造出酷狗唱唱作为酷狗系K歌App,是企业布局的需要,也是行业竞争的必然。

数据来源:艾瑞咨询
2.1.2 产品定位分析
在华为应用商店酷狗唱唱对自己的介绍是,“由酷狗出品的K歌软件,依托酷狗正版曲库,海量高品质伴奏任你选。”产品slogan是:酷狗唱唱,让你想唱就唱。其主要功能模块有K歌、直播、打擂。
从公司战略来看,酷狗已经是中国最大的音乐软件,拥有4000万正版曲库资源以及超过十亿的用户群体,但单一的产品无法应对市场激烈的竞争,急需扩张更多的业务来丰富产品。酷狗唱唱是在音乐场景下,为满足多元化的用户需求和应对市场竞争而推出的一款酷狗系K歌软件,背靠酷狗系广大的用户和丰富的曲库资源。
从用户人群来看,酷狗唱唱的核心群体与酷狗音乐类似,80、90后用户居多。
从K歌形态来看,酷狗唱唱依托直播和打擂增强了社交场景,主打K歌+社交。
从以上分析,可以总结,酷狗唱唱是酷狗公司为满足酷狗音乐用户群体的多元化需求而推出的一款K歌+社交型App。
2.1.3 用户需求分析
酷狗音乐凭借丰富的曲库、大量的版权和优质的资源已经满足了大部分用户的听歌需求,随着互联网产品形态的不断发展,衍生出用户更加多元化的需求。
从K歌需求出发,考虑酷狗系产品的核心用户主要在80、90后,大多已工作,使用K歌软件主要目的是闲暇时打发时间和增加生活乐趣,由此酷狗唱唱衍生出K歌、斗歌、打擂等多种形态的K歌方式,增加用户乐趣,同时控制各种形态下的K歌时长,满足用户不同场景下的时间要求。
从社交需求出发,考虑酷狗系产品不乏许多单身人士,渴望通过K歌结交好友,于是衍生出直播场景,并通过关注、点赞、送礼物、守护等方式满足用户的社交需求。
2.2 范围层2.2.1 产品核心功能
K歌:酷狗唱唱围绕K歌推出随心唱、清唱、合唱、K房唱、打擂、短视频等多种K歌形态,能够基本满足不同用户不同场景下的需求。最大的优势在于坐拥酷狗庞大的版权资源,同时K歌形式丰富多样,能够满足绝大多数用户的需求。不足之处是可以根据用户需求增加一些细节。
优化建议:
歌手和分类部分增加用户标签,根据用户标签和数据分析显示用户喜欢和更有可能选择的歌手和曲目,增加用户体验。
K歌方式里增加短视频K歌入口,增加用户选择。
交互设计上更加有特色,更加吸引用户。

K房:K房其实是K歌方式中的一种,因为入口较多,可以猜测是酷狗唱唱在K歌中的打出的核心功能,这其实也反映了其背后核心用户的需求。80、90后用户渴望通过娱乐和社交获得认同感和心理满足感,在线K房则通过K歌+社交承载了这一需求。酷狗唱唱的K房主要为用户提供开房间和快速上麦两种不同的模式,前者对应酷狗唱唱的头部用户,后者则对应普通用户的快速上麦需求。总体上满足了大部分用户开直播和观看直播的需求,但是在直播环境中体验较差,出现大量雷同、不良诱导等房间,不利于良好K歌环境的构建。
优化建议:
开房间设置时可以增加“邀请粉丝”选项,及时让粉丝知道自己正在直播,利于用户与粉丝的关系维护。
在房间名称设置上应该要有一定的准则规范和数据识别,将含有大量雷同名称和敏感词的房间进行一定的管制和约束。

直播:直播作为现代流行的一种娱乐社交形式,渗透进了很多在线K歌软件。酷狗唱唱在直播功能上做的比较好的一点是采取了标签的形式,精准匹配用户,让用户能够更快更准确地寻找到合适的直播圈子。但是在直播体验中发现较大问题。一是有些房间直播已经结束但仍然在页面显示,浪费了用户的时间,同时也容易降低用户的心理预期。二是在直播中发现较多“假直播”,仅仅是为了榜单排名让用户进行关注打榜,用户体验极差。
优化建议:
顶部设置直播标签让用户通过标签进入相对应的直播间,增加用户效率。
已结束直播及时撤离页面,减少用户无效操作。
增强平台监控,发现不良行为和不利于直播环境体验的“假房间”给予关闭警告。

交友:朋友模块为用户提供了关注、热门、附近三个交友途径,用户可以通过直播、K歌、附近匹配等途径寻找感兴趣的人,通过关注、点赞、评论、合唱邀请、送礼物、私信等方式进行交友。但是整个朋友模块看起来更像是一个动态聚合模块,互动属性不强。关注页面下的K房入口增加了用户进入K房的途径,但是用户很可能直接就跳转到首页,大大降低了用户停留的几率。
优化建议:
将关注页面的“K房在唱”移入热门页面,降低用户在此页面的流失率。
在关注好友动态底部增加“约唱”,并设置icon颜色,强化互动效果。

2.2.2 产品特色功能
斗歌:斗歌功能是酷狗唱唱的一大特色。它为用户提供了“擂主”和“评委”两种角色,评委的角色为用户提供了更大的自主权,能够通过担任评委获得更大的满足感,同时也是吸引普通听众参与平台活跃的一种手段。擂主角色则能够快速为平台积累头部流量,竞技+K歌的形式非常有利于刺激用户参与进来,促进平台活跃。但是作为平台的一大特色功能,可以考虑将赛制进行细分,满足用户的更多需求,同时可以适当增加商业化途径。
优化建议:
增加“年代赛”或“区域赛”,细分竞技场景和人群,让更多用户参与进来PK,同时利于相似用户之间进行匹配,精准社交范围。
保级卡的获取方式可以增加商业化途径,如观看广告也可获取保级卡,增加用户的选择权,同时为平台增加更多盈利方式。

K歌-随心唱:随心唱为用户提供了当下热门的歌曲片段,用户可通过滑动卡片页来选择片段进行歌唱,这是在线K歌中非常新颖的一种形式,降低了用户在短时间内的选择门槛,能够满足不同用户在不同场景下的需求体验。
直播-排行榜:通过排行榜刺激用户,提升用户活跃度。设置达人榜、富豪榜提升用户心理满足感,增加社交途径。通过小时榜、周榜、日榜高频次的更新让更多用户得到曝光的机会。
教学视频:酷狗唱唱为普通用户提供了专业练习唱歌的途径,降低了普通用户的唱歌门槛,能够让用户对平台更加认可。但在体验中发现没有搜索入口,不利于用户快速解决目标需求。
2.3 结构层2.3.1 总体功能结构图
酷狗唱唱总体功能结构分为五个部分,核心功能围绕K歌和社交。从结构图可以看出K房的入口最多,其次是短视频K歌和直播,因此可以判断在酷狗唱唱中,除了一般K歌方式外,K房是主推和特色K歌方式,这也符合酷狗唱唱核心用户层的兴趣和需求。

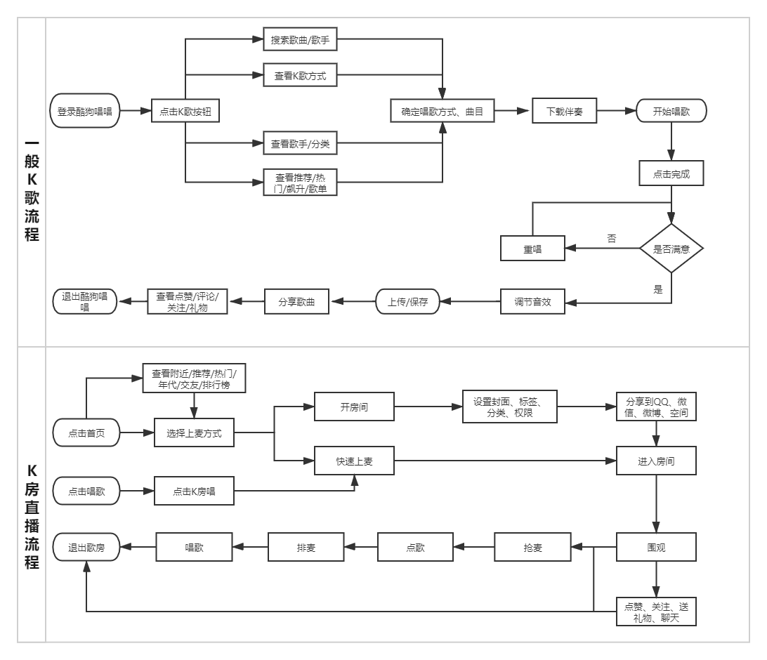
2.3.2 核心功能使用路径
这里选取K歌作为核心功能,分析一般K歌和K房直播下的流程,分析用户一般情况下的使用路径。

2.4.1 首页
首页分为K房、斗歌、直播、探索四个主页面,总体内容丰富,但是在设计上没有太多特色。K房页面展示的推荐房间页呈全黑色,容易让人产生视觉疲劳。但在直播页的封面形式丰富,对用户吸引力较强。斗歌和探索页面则比较中庸。

2.4.2 朋友
朋友页面分为关注、热门、附近板块,但是整体内容更像是一个动态聚合模块,互动属性不强。

2.4.3 唱歌
唱歌页面整体看起来比较平淡,顶部是广告banner图,中间是K歌方式和歌手、歌曲分类,底部是一些推荐歌曲。点击K房唱和打擂会跳转至首页对应页面。

2.4.4 消息
消息页面分为主消息区和推送消息区。在主消息区显示礼物、评论、点赞、合唱邀请,底下消息推送区显示私信和系统推送消息。个人感觉对于有一定粉丝的用户来说,消息的设置不够合理。如新增粉丝在推送消息中显示,大量的消息推送很容易对用户造成干扰。同时页面上没有清除消息的选项,消息过多时很不方便。

2.4.5 我的
这一页面主要包括个人资料、已有资源和作品以及系统设置。系统设置和主页设置按钮分开,操作比较方便。页面整体看起来比较丰富,但在细节设置上不够合理。如添加好友按钮,放在此处太过隐蔽,且资料页难以让人想到添加好友,可以考虑放在朋友页面。

(1)主色调鲜明,部分细节平淡:从酷狗唱唱的logo到App整体页面色调较为统一,主色调为橘红色,鲜明大气。但是在部分页面色调平淡,考虑将部分icon也可以换成主色调一致的颜色,如朋友页面的礼物、点赞、评论等icon,突出显示。

(2)主要结构统一,逻辑层次不强:酷狗唱唱整体架构看起来较为统一,结构清晰,但在逻辑设置上有待加强,部分功能跳转逻辑存在问题。
(3)突出重点页面,增强视觉冲击:整体页面没有太多有新意的设计,容易造成用户视觉疲劳。建议在重点页面增加一些设计感去吸引用户。
三、总结与建议酷狗唱唱是酷狗系列的一款K歌+社交型App,最大的优势在于拥有酷狗背后强大的用户资源和版权资源,主要特色是斗歌模式。目前酷狗唱唱在K歌类App排名第三,但与头部的全民K歌、唱吧在用户基数和用户活跃度都相差甚远。主要原因是产品起步晚,难以突破行业壁垒形成差异化特色,且竞争对手非常强劲。但从K歌行业目前的渗透率来看,仍然有一定的竞争空间。笔者认为,酷狗唱唱的当务之急是要在功能上找到更多的差异化特色来吸引新用户,同时要打造更加极致的产品体验来稳定老用户。

我们在微信上24小时期待你的声音
解答本文疑问/技术咨询/运营咨询/技术建议/互联网交流